2016年考研泄題案源頭:系監區長受罪犯利誘從監獄偷拍
“揮法律之利劍,持正義之天平,除人間之邪惡,守政法之聖潔。”這,既是每位法律學子的誓言,也代表了全社會對公平正義的嚮往。而青釭劍是中國古代的神兵器,它削鐵如泥,鋒利無比。今天,法制晚報•看法新聞正式推出“青釭鑑”欄目,此後每個週日都將獨家披露一起大案。這些報道,既有新聞的“鋭”,也彰顯了正義之神的無往不利。

法制晚報•看法新聞(記者 周蔚)受刑滿獲釋的罪犯百萬報酬的誘惑,河南省第一監獄八監區三分監區分監區長曹某從負責印刷2016年度全國研究生考試試卷的第八監區偷拍了綜合能力、政治、數學(一)、數學(二)、數學(三)、英語(一)、英語(二)、西醫綜合8張考卷,通過彈射裝置將存儲卡彈射到監獄外,最終造成2016年度研究生考試外泄到全國各地。
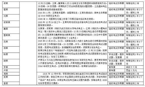
法制晚報•看法新聞記者獨家獲悉,這起公安部督辦案件,是我國刑法修正案(九)規定作弊入刑以來警方破獲的首起大規模有組織考試舞弊系列案,涉案人員已經陸續獲刑。其中,監區長曹某被湖北省潛江市法院以非法獲取國家秘密罪判處有期徒刑1年6個月,八監區教導員張某被河南省開封市鼓樓區法院認定構成翫忽職守罪,但免於刑事處罰。
2016年研究生考題泄露 公安部督辦偵查
2015年12月26日,是2016年度研究生考試的第一天。

據北京青年報等多家媒體報道,多名網友爆料稱考試泄題,開考前手抄的考題答案就已經在考研QQ羣、微信羣中流傳,而這些內容大多與真題一致。
27日,教育部通過官方微博通告,已經接到舉報,報請公安機關調查。
在公安部督辦下,湖北省公安廳組成專案組偵查此案。經過偵查,武漢一教育諮詢服務部負責人王某被抓。順藤摸瓜,民警又抓獲了王某的合作伙伴詹某以及詹某的上家、從河南攜帶試卷和答案來武漢培訓的李思源。
經過審訊警方瞭解到,李思源等人獲取試題後,先是在河南鄭州舉辦培訓班,按政治、英語、數學等單科5888元、兩科10800元、三科16800元的標準收費,考生也可籤“包過”協議,考後證實押題成功後再付餘款。
但李思源辦的培訓班知名度太低,只招到20多人。於是,他們又與武漢的培訓機構聯繫,共同以“包過班”名義招錄到數百名學員。培訓採取全封閉授課形式,每位培訓者進入培訓點時,要通過金屬探測器檢查,所謂授課就是將試題和答案發給考生背誦,所有的培訓材料不許帶出,考生看完後集中銷燬衝入下水道。

此外,試題和答案還被泄露給王某、梁某、詹某等考試舞弊團伙,他們以高價銷售給更多考生。
罪犯服刑時發現秘密 出獄後開考研培訓公司
在審訊中,王某承認了來武漢培訓時帶過來的考題就是真題,而試題是從印刷廠竊取的。而這個印刷廠,在河南省第一監獄裏。根據王某交代出的線索,警方終於找到了泄密的源頭。
法院審理後查明:曹某是河南省第一監獄八監區三分監區分監區長,其所在的第八監區,長期承擔印刷國內各類考試試卷的任務。而李思源、羅銀山是在河南省第一監獄服刑的罪犯。李思源當初入獄,就是因為組織考試舞弊被判非法泄露國家秘密罪,羅銀山則是因銷售贓物、盜竊罪、聚眾鬥毆罪和非法持有槍支罪“三進宮”。
服刑期間李思源發現,羅銀山參與勞動的印刷廠內有“高考試卷”字樣的檔案袋,之後得知一些重要考試試卷在此印刷。於是他和羅銀山多次商議,決定將來出獄後從第一監獄竊取試卷,對外招生組織培訓掙錢。
2015年3月羅銀山刑滿獲釋後,通過他人介紹結識河南省第一監獄八監區三分監區分監區長曹某;2015年9月李思源出獄,之後立即與孫某等人共同出資成立了鄭州楚博教育諮詢有限公司。據李思源交代,羅銀山稱他有渠道能拿到研究生試卷,但要求給他200萬。
李思源、羅銀山兩人商定,由羅銀山負責從第一監獄竊取2016年度全國碩士研究生招生考試試卷,李思源負責對外招生。之後,鄭州楚博教育諮詢有限公司開辦碩士研究生考試輔導班,宣稱有70%的試題命中率。
被獲釋犯人“百萬”報酬利誘 監獄領導偷出考題
2015年11月,經羅銀山多次勸説利誘,並許諾考試後給予百萬報酬,曹某最終答應幫忙從第一監獄第八監區內竊取2016年度全國碩士研究生招生考試的試卷,羅銀山將照相機、內存卡、彈射裝置等物品交給曹某。
11月底,曹某趁人員封閉前,將上述物品帶入第八監區生產廠區自己的鐵皮櫃內藏匿。
12月4日,曹某進入廠區進行封閉式的研究生考試試卷印製工作。
12月11日,河南省第一監獄第八監區開始印刷2016年度全國碩士研究生招生考試的各科試卷。曹某使用照相機先後拍攝了綜合能力、政治、數學(一)、數學(二)、數學(三)、英語(一)、英語(二)、西醫綜合8張試卷,於12月15日中午、12月18日中午在河南省第一監獄兆潤賓館三樓分別將存儲上述試卷照片的內存卡通過彈射裝置彈射至監獄外。
羅銀山交代説,彈射裝置是自己用鋼管加橡皮筋做的,類似彈弓,將儲存有偷拍試卷照片的TF卡(存儲卡)綁在木棍上,曹某彈出後自己在監獄外撿。
請高校老師作答後 摻入三成非真題形成“押題版”
12月16日、12月19日下午,羅銀山分兩次將存儲試卷照片的內存卡交給李思源等人。李思源等人拿到試卷後進行編輯。
12月19日至21日,他們請來高校教師解答試卷,再由李思源等人對答案進行編輯,將試題、答案彙總。在真題中,他們加入了30%的非考試題目,形成“押題版”。
12月23日至25日,鄭州楚博教育諮詢有限公司對參加培訓的20多名考生在鄭州進行“考前培訓”,培訓內容為竊取的政治、英語(二)、綜合能力等科目試卷中的試題。
李思源等人還到武漢與當地培訓人員合作,約定由王某對外招生、聯繫場地與授課教師,李思源等人負責提供試題及答案,考試結束後根據正確率,王某付款40萬元;成績公佈后王某再付40萬元。李思源等人在武漢大學三環公寓等地組織研究生考試培訓,講解英語(二)、政治和綜合能力試卷中的試題及答案。
律師稱被告人系被利誘應輕判 法院不認可
身為河南監獄幹警的曹某,被公訴至湖北省潛江市法院。
法庭上,曹某的辯護律師稱,監獄幹警曹某犯意的產生,是刑滿釋放人員羅銀山多次勸説、利誘、指揮和安排下的結果,曹某主觀惡性小,系初犯偶犯,且歸案後認罪態度好,歸案後能如實供述自己的罪行,建議從輕處罰。
經過審理法院認為,曹某以竊取方法,非法獲取絕密級考試試題,其行為已構成非法獲取國家秘密罪。
李思源、羅銀山等人在全國碩士研究生招生考試中,非法獲取試題後,對外招生培訓,組織作弊,行為均已構成組織考試作弊罪。
法院同時認為,曹某雖然系初犯偶犯,但這並非從輕處罰的量刑情節;對於辯護律師提出的主觀惡性小及曹某系受他人指揮安排實施犯罪行為的意見,法院認為被告人作為監獄的分監區長,不應在別人勸説、利誘之下產生犯罪的故意,因此係利誘和指揮後實施犯罪不能作為從輕處罰的情節。
最終,湖北省潛山市法院以非法獲取國家秘密罪判處曹某有期徒刑1年6個月,以組織考試作弊罪判處李思源有期徒刑2年6個月、羅銀山有期徒刑2年3個月。
管理有漏洞 監區教導員被判翫忽職守罪
2017年9月29日,河南省第一監獄八監區教導員張某被判構成翫忽職守罪,但免於刑事處罰。
判決書顯示,2017年4月24日,河南省開封市鼓樓區檢察院刑事執行檢察局幹警聯繫河南省第一監獄紀委,通知張某到紀委談話室等候,同日張某被取保候審。
法院認定,張某作為河南省第一監獄八監區教導員,在2016年度研究生試卷印製工作中帶隊負責印製期間的全面工作。在安全保密檢查、生產廠區出入檢查登記、外向窗户封閉等諸項管理工作中,張某不認真履行職責,不嚴格落實相關安全保密規定,造成印製試卷期間存在管理上的諸多漏洞,曹某正是利用了這些管理漏洞竊取了8份研究生試卷,造成國家絕密試卷泄密的嚴重後果,央視等諸多媒體報道後造成惡劣的社會影響。
法院審理後認為,張某作為國家機關工作人員,在負責入闈印製全國研究生考試試卷期間,不認真履行職責,致使國家絕密級試卷泄密,造成惡劣社會影響,其行為已構成翫忽職守罪。鑑於其案發後主動向組織説明情況要求處罰,能如實供述自己的犯罪事實屬自首,依法可以免予刑事處罰。
向教育部舉報者也不乾淨 也被查出組織作弊獲刑
2016年全國碩士研究生招生考試泄題事件,是我國刑法修正案(九)作弊入刑施行以來,警方首次破獲的大規模有組織考試舞弊案。
在公安部指揮下,此次事件中處於竊題、傳題、解題、招生、培訓、組織作弊、替考各個環節中的全國各地多個考試舞弊團伙被破獲,最終分別獲刑。
令人愕然的是,2016年度研究生考試期間向教育部舉報考試舞弊的人,最終也被抓獲。
向教育部舉報2016年度研究生考試期間存在嚴重作弊問題的,是培訓行業的彭某。
彭某和李思源曾因爭奪生源有矛盾。2015年12月25日下午,他聽説李思源已經拿到了2016年研究生考試試題和答案並在武漢向考生兜售,為報復,於是向教育部舉報,之後教育部聯合公安部查處。
而在偵查過程中警方發現,彭某得知袁某正在組織考試作弊後,招收2名鄭州考生到賓館,由袁某提供作弊器材;12月24日晚,袁某收到覃某發送的部分考題和答案,遂將英語作文等考題和答案透漏、提供給考生和彭某。其實,覃某拿到的答案,源頭正是李思源。
2015年27日凌晨,民警將彭某抓獲。最終,鄭州市管城回族區法院以組織考試作弊罪判處彭某有期徒刑1年。
據瞭解,所有涉案考生,已全部被取消考試成績。
其他參與組織作弊、非法提供考題答案等人員的獲刑情況
