人民大學發佈師德規範:對他人性騷擾情節嚴重者開除_風聞
东八区北京时间-不分东西南北,只知上下左右2018-04-16 20:58
手機人民網4月16日電 中國人民大學網站4月15日發佈消息,為深入貫徹全國高校思想政治工作會議精神和《中共中央國務院關於全面深化新時代教師隊伍建設改革的意見》精神,中國人民大學進一步推進師德師風建設,啓動了師德師風制度建設相關文件的修訂和制定工作。在充分吸收上級有關文件精神基礎上,經過反覆徵求師生意見建議,目前一批文件已經修訂和制定完畢。

據界面新聞報道,此次中國人民大學修訂關於師德師範的文件共涉及三份。
《中人民大學教師職業道德規範(試行)》明確規定了師生關係方面的五種違規行為,包括:損害學生合法權益;索要或收受學生及家長的禮品、禮金、有價證券、支付憑證等財物;對學生實施性騷擾或與學生髮生不正當關係;與有利益關係的在校學生髮生戀愛關係;其他違反師生關係的行為。
《中國人民大學師德建設長效機制實施辦法(試行)》指出,把師德師風表現作為教師績效考核、職務評審、崗位聘用和獎懲等的重要內容。教師有師德師風禁行行為的,師德考核不合格,並依法依規給予相應處分,實行師德“一票否決制”。
“一票否決”制意味着在學校教師職務評審與崗位聘用、研究生導師遴選、各類高層次人才計劃推選及幹部選拔等方面,設立師德師風評估環節,師德師風不合格者不得聘用和錄選。
上述文件表示,將成立師德建設與監督委員會,主任由學校主要負責人擔任,副主任由分管教師思想政治工作和組織、科研、人才、人事工作的校領導擔任。同時,中國人民大學將建立師德考核評估機制,建立教師招聘和人才引進師德考察機制,建立違反師德行為懲處機制。
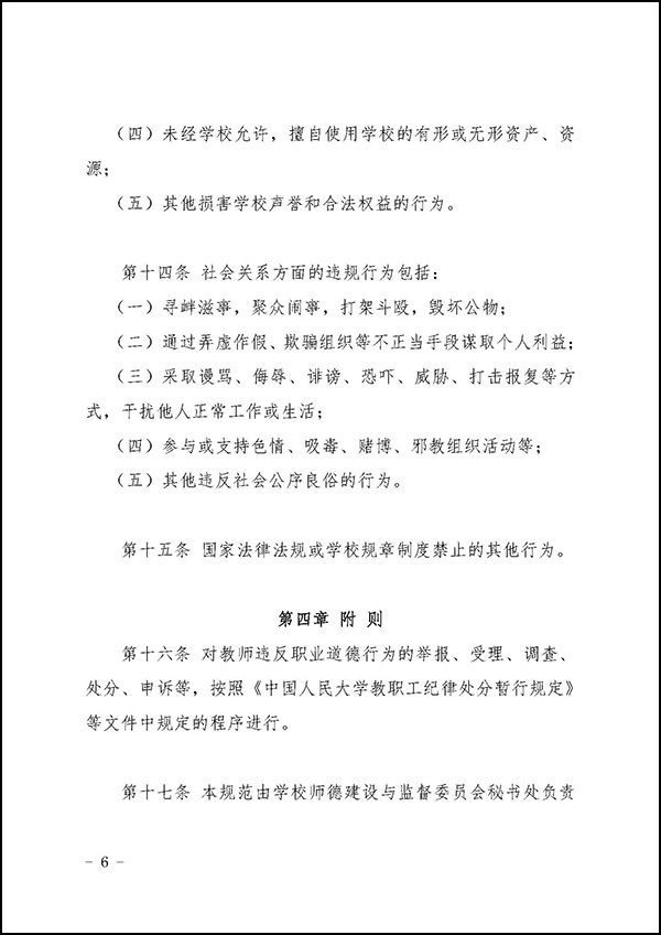
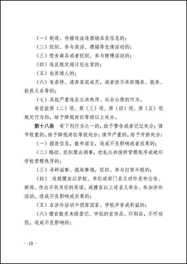
中國人民大學發佈的第三份文件是《中國人民大學教職工紀律處分暫行規定》。紀律處分規定指出,處分的種類包括警告、記過、降低崗位等級和開除四種。
上述規定指出,對他人實施性騷擾或與他人發生不正當關係的,中國人民大學將給予警告或者記過處分;情節較重的,給予降低崗位等級處分;情節嚴重的,給予開除處分。
(翻頁查看文件)
附件一:《中國人民大學教師職業道德規範(試行)》







附件二:《中國人民大學師德建設長效機制實施辦法(試行)》(節選)




附件三:《中國人民大學教職工紀律處分暫行規定》(節選)




綜合:界面新聞、手機人民網等