用貿易戰賭政治…特朗普,中美博弈史瞭解一下?_風聞
姚乐-人大重阳助理研究员2018-07-13 07:42
【文/觀察者網專欄作者 姚樂】
2018年7月6日,世界貿易史上特別的一天。
這一天,曾經的全球自由貿易領導者美國,發動了對中國的貿易戰,開始對340億美元中國產品加徵25%關税。中國第一時間強力回擊,對同等規模美國商品加徵同等水平關税,並就美國對華301調查下的徵税行為向WTO追加起訴。
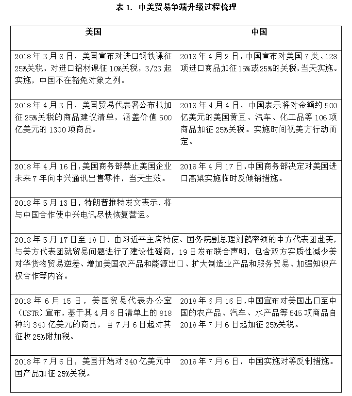
回顧半年多以來中美之間貿易爭端持續升級的經過,如下表所示,可以發現不斷挑事兒且政策多變出爾反爾的一方始終是美國。中國本不願打貿易戰,但在美國接二連三的挑釁之下,只能被迫應戰。然而,貿易戰雖本非我願,但中國的應對措施始終強有力,任何對中國在戰爭壓力面前退縮妥協的指望都是幻想。

特朗普自上任以來,對華政策言行不一,搖擺不定,經常通過不同渠道釋放相互矛盾的信號,讓人對其真實意圖難以把握。特朗普似乎仍然在以其對付商業對手的那套思路對付中國,在談判之初抬高要價,通過威脅、恫嚇等手段突破對手心理防線,使對手做出最大程度的讓步妥協,以謀求己方利益最大化。
然而,如果特朗普認為中國會在“膽小鬼博弈”中率先妥協,這將是嚴重的戰略誤判。歷史和現實説明,中國已經深刻認識到,中美貿易爭端的核心關鍵從來都不是貿易本身,對美國背後的政治乃至戰略企圖,中國已有了充分思想準備。基於對當前美國對華戰略新動向的理解和對中美交往歷史的回顧,中國對此次貿易衝突的認知不同以往。
過濾掉特朗普在對外政策方面情緒化的表達,可以發現,美國在貿易領域針對中國的挑釁,其本質已經遠超正常、普通的兩國貿易摩擦,而很有可能是美國對華戰略轉向的試探性先導手段。基於此判斷,中國第一時間果斷採取了強硬的對等反制措施。

美國對華戰略轉向
中國判斷的依據之一,是最近一年以來,華盛頓對華政策走向發生的重大變化。
美國前任主管東亞和太平洋地區事務的助理國務卿庫爾特·坎貝爾(Kurt Campbell)前不久在《外交事務》(Foreign Affairs)雜誌上發文明確指出,“美國對華政策的根本性前提假設是錯誤的”,“無論是胡蘿蔔還是大棒,都沒能使中國按照美國的期待行事”。此文一定程度上代表了當前華府政策圈一種主流觀點,即認為美國對中國40年的“接觸為主,遏制為輔”戰略已經失敗,中國的改革和發展方向不符合美國預期。
當前,這一看法似乎在政、商、學界以及民主、共和兩黨內形成了罕見的共識。2017年底至2018年初,美國連續發佈《國家安全戰略報告》(National Security Strategy of the United States of America)和《國家國防戰略報告》(National Defense Strategy of the United States of America),特朗普總統發表首次國情諮文演講,都明確將中國定位為挑戰美國權力、影響力和國家利益的戰略競爭對手,在此之前,美國官方文件從未如此定位中美關係。
在此背景下,中國感受到了特朗普政府釋放出的“戰略悲觀”氣氛:以往歷屆美國政府,在其國家安全戰略等文件中表達的總體基調至少是對大國合作抱有信心的,而根據特朗普政府上述官方文件,劇烈的、零和的大國競爭而非合作將成為大國關係的主流。
因此,中國完全有理由據此判斷,當前的貿易爭端是美國新一輪遏制中國政策的開始,目標絕非侷限於縮小貿易逆差,而是打擊中國高技術製造業發展,在更廣泛意義上遏制中國崛起。
貿易爭端是美國慣用的對外政策工具
中國判斷的另一依據,是中美經貿關係發展的歷史經驗。以貿易問題作為工具向中國施壓,以試圖達到自身政治及戰略目的是美國一貫的行為方式,並非特朗普首創。
冷戰結束之初,中美在“最惠國待遇”問題上的交鋒可以視為美國“以壓促變”政策思路的典型體現。
蘇聯解體後,美國認為中國對其安全戰略的作用大為下降,開始在“最惠國待遇”上附加諸如人權、勞工、武器擴散、對台軍售等一系列條件,希望促使中國在自由化、民主化方面做出符合美國期待的改革。
1993年,克林頓政府單方面將延長中國“最惠國待遇”與人權問題掛鈎,試圖以此向中國施壓,通過外力強制中國推行經濟自由化和政治民主化改革。對此,中國將其視為政治問題,“向最好方向努力,同時做最壞打算”,“保留採取報復措施的權利”。
在中國復關、入世談判過程中,美國利用在國際多邊貿易規則中的優勢地位,同樣試圖迫使中國做出最大程度讓步以符合美國利益。
1993-1994年中國復關談判進入實質階段後,美國不同意中國以發展中國家身份加入GATT,並且把知識產權保護、服務業市場開放等不屬於GATT義務的條款不斷加入其要價中。從1990年起直到中國成功入世之前,美國反覆指責中國保護知識產權不力,多次以其國內貿易法“特別301條款”為工具,威脅對中國出口商品徵收懲罰性關税。1994年7月,美國揚言對價值8億美元的中國出口商品實施制裁,12月31日中國公佈了擬對其進行貿易反報復措施清單。
中國成功入世之後,美國依然堅持不承認中國市場經濟地位,通過挑起貿易摩擦爭取在“討價還價”中的優勢地位。如下圖顯示,根據WTO統計數據,在美國向WTO提起的117起訴訟中,有22起針對中國,佔比18.8%。

2003年起,美國將日益擴大的中美貿易逆差歸咎於中國操縱人民幣匯率,開始明確要求人民幣升值;2010年,中美圍繞人民幣匯率紛爭再次達到高峯,奧巴馬總統曾多次宣稱中國操縱人民幣匯率並以此獲得了不公平的競爭優勢,要求中國建立以市場為基礎的貨幣體系。
對於美國濫用貿易制裁手段以達到政治目的的行為,中國有深刻認識和應對經驗,過去的事實已經充分説明,美國以貿易爭端手段迫使中國按其意願行事,從來都無法如願。
當前,中美實力對比與21世紀初相比,已經不可同日而語。中國已經具備實力,能夠綜合運營整套政策工具,針對挑釁行為制定全方位反制措施。隨着中國國家實力的增強和國際地位、影響力的提升,中國與世界的關係發生了變化,中國對自身國家利益、國際責任的認知也相應調整。
對當下中國而言,建設開放型經濟、維護世界多邊貿易體系和全球自由貿易秩序,關係到改革開放的進一步深化,關係到民族復興,屬於國家重大戰略利益,而當前美國開打貿易戰的行為,已經挑戰了中國核心國家利益。
特朗普以貿易爭端為先導手段試探中國底線的行為非常危險。如果將整個事件視為一場特朗普發起的政治豪賭,那他無疑將賭注押在了對中國錯誤的認知和預判上,由此引發中國的強烈反制,則有可能將中美關係拖入戰略對抗的境地。若放任戰略誤判,貿易領域爭端還有可能外溢到其他領域,給中美關係帶來不必要的消極影響。
本文系觀察者網獨家稿件,未經授權,不得轉載。