粉絲又來給偶像工作室的聲明修改病句了,這次是劉昊然_風聞
多动症孩童没有爱-2018-10-09 21:48
范冰冰微博上的一份道歉聲明被當成教學案例,讓學生修改病句,這個事情大家應該都知道了吧。
沒有想到,才不到幾天,又有一份聲明被網友diss了。
當然了,這些網友主要以粉絲為主。
這就是劉昊然工作室昨晚發佈的一份聲明:


昨天早上的時候,大家還愉快地刷着#學霸都長劉昊然這樣#的話題:

結果到下午的時候,粉絲就氣急敗壞了。
原因是他們發現,劉昊然工作室的小編忘記換號了,居然在長假期間用官方賬號發了個人非常生活化的微博內容:

還不止這個,有劉昊然超話當中的一位粉絲大咖直接劍指劉昊然工作室中的某位工作人員,還按上了“八宗罪”的名頭,歷數了這名工作人員身為微博小編卻發生了一系列工作失誤,包括艾特劉昊然微博賬號錯誤、劉昊然演員角色名寫錯、弄不懂與品牌官博互動的博文形式等。





説真的,粉絲大咖點出來的這些錯誤,稍微嚴謹一點都是可以避免的。
其實之前也不是沒有路人誇獎過劉昊然的團隊的,尤其是沒有比較就沒有傷害,在其他明星工作室的襯托下,其他明星的粉絲都覺得像劉昊然能夠遇到這樣一個好的團隊太幸運了。

所以,現如今被這麼一點名批評,引起的波瀾還是不小的。
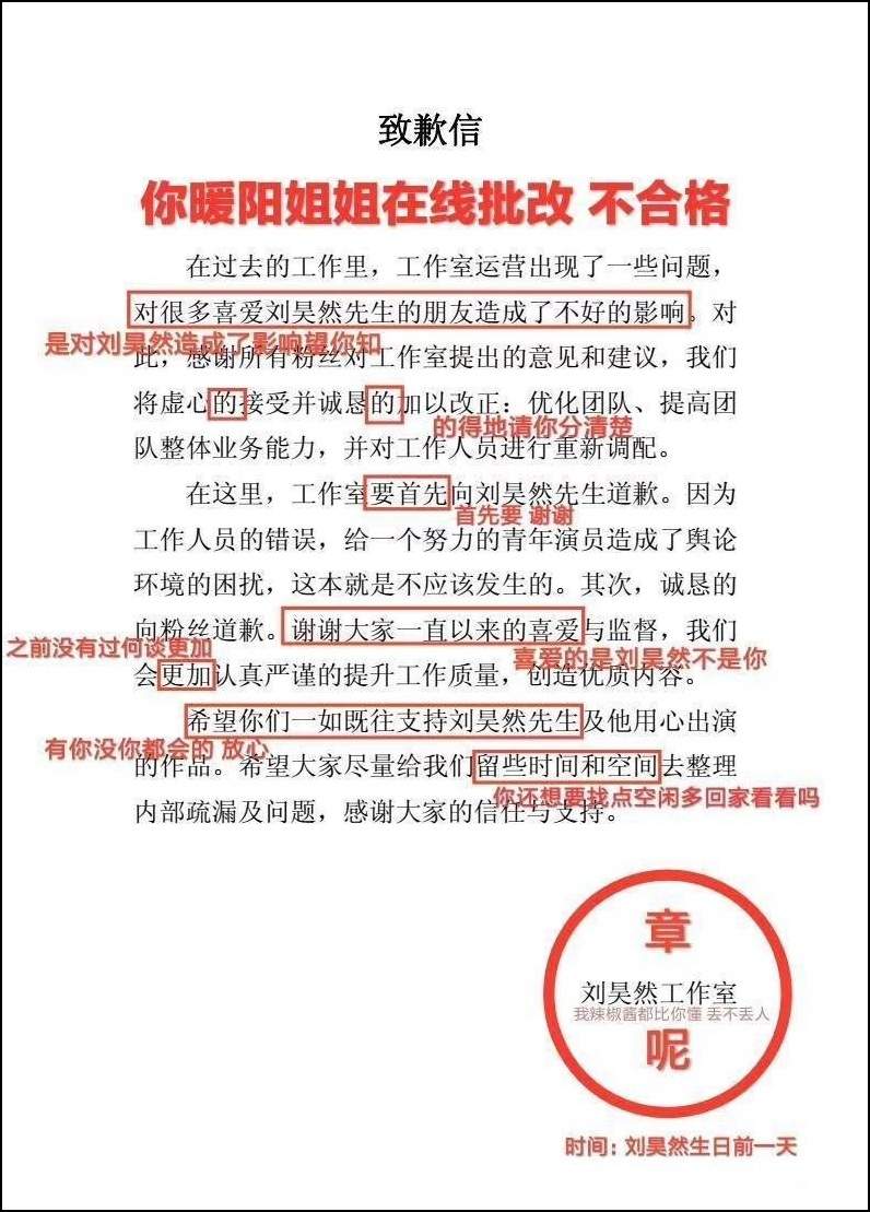
事情發酵之後,工作室也出來道歉了,就是上文呈現過的道歉信。工作室向劉昊然以及粉絲誠懇道歉。聲明表示,因為工作人員的錯誤,給一個努力的青年演員造成了輿論困擾,這是不應該發生的。並表態稱將優化團隊、提高團隊整體業務能力,並對工作人員進行重新調配。
但是事情沒有那麼簡單了事,輿論這才剛剛開始呢!
看看粉絲把這份道歉信當成修改病句題改的:

人家粉絲這股認真勁,我都怕他們可能要眾籌集資給劉昊然換一個團隊了。

不知道接下來劉昊然工作室會採取什麼樣的措施來圓滿解決此次風波?
必須心疼劉昊然三秒了!
(完)