華杯競賽又來了,小升初又有搞頭了?_風聞
麻辣升学帮-用宏观视觉,看升学点滴2018-10-19 14:58
關於“競賽”
似乎成了一個不太能碰的話題
自從去年盃賽正式被禁
四川的家長是學也不是不學也不是
機構是宣傳不行不宣傳又日子難過
……
這次我要發bia言的內容
是炸響了整個四川家長圈的重大消息
華盃賽要回來了?!

事情是這樣的

上圖證明是官網發佈
不是小道消息
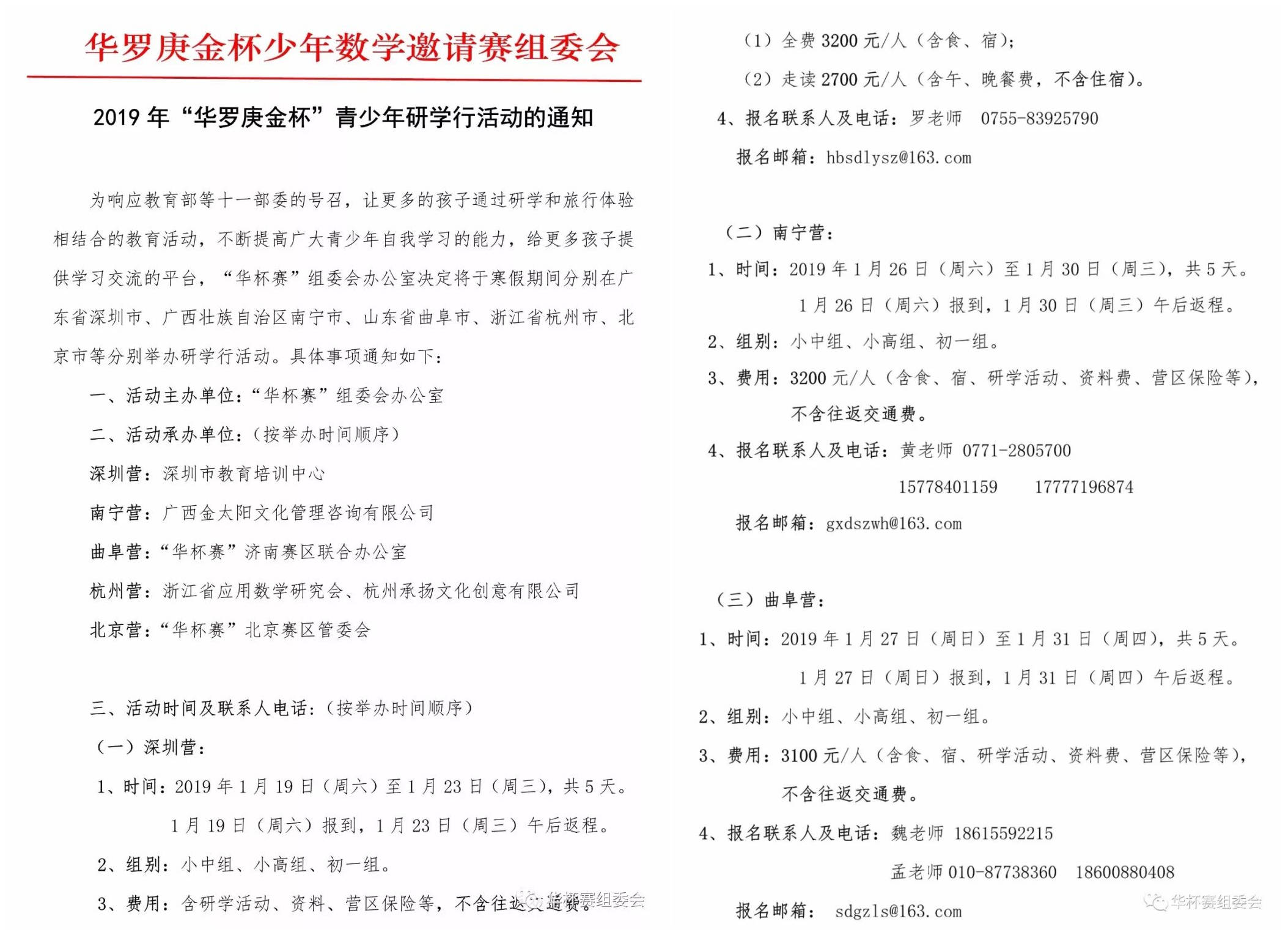
昨天(10月17日)上午10點過,華盃賽官網發佈了《2019年“華羅庚金盃”青少年研學行活動通知》。


嗯?研學?聰明的家長,不,是不蠢的家長,都懂得起這是什麼鬼啦!不就是一場“前往遠方的考試”嗎……

不過,家長不要慌到問,咋個報名呀?哪裏考呀?首先,這個“研學”不在成都,而是分別為:
深圳營
南寧營
曲阜營
杭州營
北京營
舉辦時間,都在寒假,但又各自不同:
深圳營:2019.1.19-1.23
南寧營:2019.1.26-1.30
曲阜營:2019.1.27-1.31
杭州營:2019.1.28-2.1
北京營:2019.1.29-2.2
都是5天,第一天報道,最後一天午後返程。不過費用不同,不重要,所以這裏不詳述。
不過,在營地進行考試的試題,會不會是一樣的呢?畢竟有個時間差,題目會不會外泄?會不會如往年也有幾套題備用?一個考點幾套題,多個考點多少套題?
其次,這個研學營到底重要不呢?裏面最關鍵的是什麼?不好意思,請認真閲讀下方圖片上的文字:

懂了沒?動心了沒?當然,這裏還有個關鍵句我沒勾出來:
該獎項與升學無關!

可能有些家長還不太清楚“華盃賽”的原委。簡單來説,“華盃賽”本來是針對有競賽興趣和能力的同學,進行的興趣比賽。不過,後來逐漸和小升初掛上了勾,“華盃賽”成為了小升初擇校的重要門檻之一。
變了味的競賽,不僅影響了學校正常教育秩序,也影響了教育制度的規範,於是,去年教育局終於下狠心整治,結果就是,第23屆華盃賽決賽暫緩舉辦,一直暫緩到現在。
對於取消競賽,維護教育公平,雖然師生校都一致稱好,家長也無不贊成,但不可否認,對於很多曾經花了大力氣補習競賽、希望在競賽方面能有所發揮的學生來説,失去了競賽,似乎失去了目標。

當然,話題很特殊,所以有些話我們不能説太滿,也不能説太透。
這次研學釋放的信號,到底是組委會的“你有政策我有對策”,還是教育局適度鬆綁,在規範的前提下,保證競賽的合理合規,值得觀望。
而家長們實則不需要把競賽這件事,或者把“華盃賽”當成一個升學的御賜金牌,説實話,有實力的去參加,是升級;沒啥實力勉強為之的,是折磨。
不要打着“我都是為了孩子好”的旗號,逼着孩子學競賽,升學不是隻有這一條路,請放過你家那個還在掰着手指頭算加法的寶寶吧!他/她不是不聰明,但是你不得不承認他/她可能真的不適合學競賽!
最後打個總結,你會讓孩子參加這個“研學營”嗎?你希望“華盃賽”在小學階段繼續還是從此打入冷宮?