警犬放風時翻垃圾被帶走救助,救助夫妻涉“盜竊警犬”被取保候審_風聞
东八区北京时间-不分东西南北,只知上下左右2018-10-27 02:55
近日,浙江金華的應女士在新浪微博發帖稱,她們夫妻二人因為救助了一條德國牧羊犬而遭遇刑事立案,目前正處於取保候審階段,生活受到諸多幹擾。
應女士告訴紫牛新聞記者,今年6月的一天,她與丈夫晚飯後出門,看見一隻德國牧羊犬在垃圾桶旁翻垃圾,自己看了很可憐,因為平時經常救助小動物,所以便將其帶回了家。沒想到幾天後,當地派出所找上了門,警方説這是警犬,他們的行為屬於盜竊。
辦案民警告訴應女士夫婦,此前已有人因為該狗而被刑事處罰過。應女士夫婦告訴紫牛新聞記者,該警犬身上並無任何犬類身份信息,而且在他們辦完取保候審手續從派出所出來時,又看見該警犬在相同的地方翻垃圾。
《公安機關警犬技術工作規定》中要求,全國實行統一的警犬檔案、身份管理;警犬使用應當遵循依法、及時、科學、安全的原則。警犬應當隨警作戰。那麼該警犬為何會獨自外出,又兩次被盜呢?
派出所旁帶回一條牧羊犬
遭遇刑事立案
10月9日,紫牛新聞記者聯繫上了該事件的當事人應女士,她向記者講述了事發經過。“6月28日晚飯後,我和丈夫出門路過政和街,偶然發現有一隻德國牧羊犬在翻垃圾,那隻狗很瘦,看起來很可憐,我們就把它帶了回去。沒想到幾天後,轄區多湖派出所民警找到了家裏,説我們是盜竊警犬。”
應女士後來得知,垃圾桶上方有一個監控,警方根據監控鎖定了電瓶車號繼而找到了他們。應女士説,撿狗的過程全程沒有強制拽狗的舉動,只在它上電瓶車的時候,她的老公託了一下狗的前腳,狗就自己上了車。“回家後,洗澡餵食喂水查找項圈,都沒有找到原主人的信息。”

應女士撿到的狗
應女士告訴紫牛新聞記者,自己之前經常有救助小動物的經歷。“我們以前一直會救助流浪狗,流浪貓。當時是產後四個月,因為懷孕生子的緣故,之前救助過的狗已經悉數送到山裏自費託朋友餵養了,期間還因為環境的不適應跑丟了3只。”
應女士説,因為之前有過撿到狗報案未被受理的經歷,所以這次撿到這條狗也沒有當一回事並沒有報案。恰巧那幾天,她的丈夫接了一些雕刻的活,為狗尋主的事就暫時拖着了。沒想到幾天後,就被警察找上了門。
“當時並不知道是警犬,以為解釋清楚就好了,沒想到攤上大事”,應女士覺得很冤枉,本來是救助卻變成了盜竊,“現在還有人指着我們,説我們是偷狗賊夫妻。”
7月2日凌晨,她做了第一份筆錄,上午交錢取保候審。應女士覺得還有件事讓他們很氣憤:“當我們從派出所出來後,又看見那隻狗在相同的地點翻食垃圾,當即拍下了視頻。”

應女士從派出所出來後又看到這條狗在相同地點翻垃圾
成了犯罪嫌疑人
生活備受困擾
應女士向紫牛新聞記者説,這事情本來並不複雜,以為自己能夠説清楚,因為事發現場有一個監控探頭,能看出狗是在翻垃圾,而且她本人也有多次救助狗的經歷。紫牛新聞記者從應女士微信朋友圈中,確實看到此前她有發過撿到小貓、小狗的圖片。
從應女士的朋友圈中可見她經常救助流浪貓狗
“但事情過了幾個月,仍然沒有解決。如果民警走訪調查不難查證,但辦案民警始終認為我們夫妻二人就是看中了這隻狗的價值,想據為己有。”
應女士告訴紫牛新聞記者,自己家庭條件很好,沒有必要去偷狗。“我們家裏做雕刻生意,有車有房子,家境殷實,怎麼會為了這點錢去偷狗呢。”應女士目前已聘請了律師,委託律師遞交了財產清單,希望能證明他們不至於去偷一條狗來賣。

取保候審繳費票據單
現在,令應女士夫婦感到無奈的是,雖然聘請了律師,但事情拖了很長時間還是沒能解決,他們的正常生活已經因為此事受到了干擾。“我們現在還屬於犯罪嫌疑人,事情一直得不到解決,我們的生活受到了極大地影響,因為做生意平時需要出差,但我們現在哪兒都去不了。”
已有兩人因盜竊“老三”被刑事處罰紫牛新聞記者瞭解到,牧羊犬“老三”已不是第一次被人帶走了,此前還有兩人因它被處以刑事處罰。
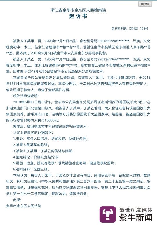
在人民檢察院案件信息公開網上,浙江省金華市金東區人民檢察院的起訴書中顯示,2018年5月31日晚8時許,金華市公安局金東分局多湖派出所飼養的德國牧羊犬“老三”在多湖派出所北側路口放風,被告人丁某甲、丁某乙發現,兩人合謀準備將該德國牧羊犬偷回家飼養,後採用吹口哨、召喚等方式將該德國牧羊犬盜回家中。經鑑定,被盜德國牧羊犬的市場零售價格為人民幣15000元。案發後,被盜德國牧羊犬已被追回並歸還被害人。

浙江省金華市金東區人民檢察院的起訴書
紫牛新聞記者聯繫了金東區人民檢察院,從工作人員處瞭解到,目前該案已審結完畢,而且當時還有當地媒體做過報道。
紫牛新聞記者從《浙江法制報》7月25日的報道《萌犬看着乖巧,父子倆起賊心 萬萬沒想到是條警犬》中看到,金東區法院對該案進行了一審判決,丁姓父子因盜竊罪,被判拘役5個月緩刑7個月,並處罰金1萬元。

浙江法制報的報道
該報道顯示,丁姓父子是建德人,在金華做木工。前不久,在派出所附近的一個小區幹活,兩人準備下班回家時,見到一條漂亮的狗。兩人一吹口哨,狗就跟着他們走。父子倆很心動,看了看狗全身整潔,指甲也修剪過,雖然隱約覺得它是有主人的,但仍決定把它帶回家。
因為帶着狗坐車不方便,父子倆走了兩個多小時的路才把它帶到家,之後還給狗買了項圈和繩子。狗也很聽話,會自己找地方上廁所,吵鬧時能聽指揮安靜下來,父子意識到這是隻經過培訓的狗,考慮要不要將它帶回老家養時,警察找上了門——這條德國牧羊犬是警犬。
牧羊犬很乖巧
“老三”是警犬中國庭審公開網上,有該案的審訊視頻,從視頻中可以看出此案中被偷的牧羊犬為警犬,名為:“老三”,出生於2018年1月1日,警犬編號為:15015601110101953。該警犬是多湖派出所以人民幣15000元價格從金華市公安局警犬基地購置,用於治安巡邏。

中國庭審公開網上的庭審畫面
庭審中,檢察院出示的審訊筆錄顯示,犯罪嫌疑人在多湖派出所附近路口,看見這隻德國牧羊犬,吹了下口哨,狗就跑了過來,狗很聽話,很通人性。兩犯罪嫌疑人一路呼喚將狗帶回了家,在途中狗還走錯過路,但被嫌疑人吹口哨呼了回來。
公安機關通過監控及現場走訪找到了犯罪嫌疑人。經過庭審法院判決,其中一人因犯盜竊罪被判拘役5個月,緩刑7個月,罰金10000元;另一人以相同的罪名被判罰金5000元。
警犬應當隨警作戰在公眾的印象中,警犬一般出外都會有警察或訓導員攜繩牽引,而且穿有警犬標識背心。那麼在這兩起案件中,警犬“老三”為何會屢次單獨外出呢?該警犬身上是否如發帖人所述沒有任何標識呢?多湖派出所日常又是如何管理警犬“老三”的呢?
紫牛新聞記者通過查詢獲悉,2001年公安部出台了《公安機關警犬技術工作規定》,對警犬的組織管理、警犬使用等作出了明確規定。其中,第十一條規定,公安機關人民警察是使用警犬技術從事警務活動的主體; 第十二條規定,警犬技術人員可以由文職或者其他輔助人員擔任。除在人民警察帶領下,不得直接從事執法活動;第二十一條規定,警犬使用應當遵循依法、及時、科學、安全的原則。警犬應當隨警作戰。
10月9日,紫牛新聞記者致電多湖派出所,一位工作人員向記者證實,派出所確實有一條名叫“老三”的德國牧羊犬,當記者詢問該狗是否是警犬時,也得到了肯定的回答。記者詢問此前該警犬是否被偷過時,該工作人員表示確實有這麼一回事,但具體情況並不瞭解,並建議記者向分局政治部瞭解。
隨後,記者聯繫上金東分局政治部馬主任,希望瞭解警犬“老三”的基本情況及平時管理的具體措施。馬主任表示需要向有關部門瞭解後再回復,但具體回覆時間不好確定。10月26日下午,紫牛新聞記者又聯繫上馬主任,對方表示這段時間在外培訓,是讓別人來問這件事的,她要先詢問,但截至發稿時,紫牛新聞記者仍沒得到回覆。
(紫牛新聞)