這次舉報明星吸毒的,居然不是朝陽羣眾?_風聞
观察局Lee-一个才华横溢的美男子2018-11-28 20:18
作者:震穀子
又在北京!
可這一次,立功的不再是“朝陽羣眾”了。
今天中午,@平安石景山發佈微博稱,11月26日,石景山公安分局根據羣眾舉報,在某小區抓獲2名涉毒違法人員陳某(男,43歲,歌手)和何某某(女,25歲,無業)。經過網友們的一番推敲,羽·泉組合中1975年出生的陳羽凡成了眾矢之的,團友胡海泉更是在下午3點連問十個“為什麼”,簡直聞者傷心,聽者流淚。@平安北京發博稱,毒品,讓“最美”凋零。

流淚的人,還有“雷布斯”。如果沒有今天的新聞,羽·泉將於下個月底在北京工體舉辦20週年巡迴演唱會,而小米有品贊助了本次演唱會……

陳羽凡被控制現場起獲冰毒7.96克,大麻2.14克,均低於入刑標準。而且又由於是首次被抓,所以也不需要被強制戒毒,所以估計過不了多少天,就可以出來了。
但是,按照過去若干年中國對“涉毒”藝人的處理慣例,“凡哥”估計得從拋頭露面的娛樂圈歸隱了。至於已經票賣了大半的羽泉成立20週年演唱會,凡哥也註定是無緣了。
張韶涵和胡海泉一起上《吐槽大會》時,張韶涵“開玩笑”説:羽·泉一起走過了20年,很多人想知道他們能走多久,那要看,羽凡能堅持多久……
該説張韶涵神預言呢,還是説她的嘴真“毒“呢?
01
近幾年,北京市朝陽區儼然已經成了眾多明星傷心地及其事業的終結地。
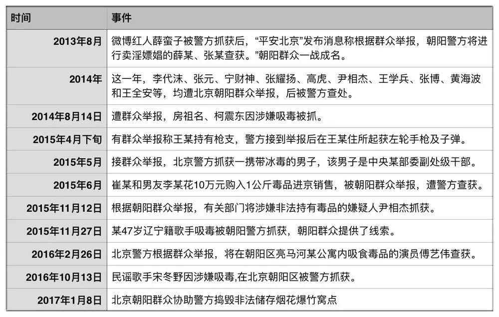
以下是最近5年中“自甘墮落“明星的不完全統計:

北京朝陽區,一個神秘的地方。隱隱中彷彿有一張無處不在的網,只要進來,別説幹違法犯罪的事情了,就是長得像盲流,都會被這裏的空氣排斥。
傳説中的的“朝陽羣眾”,彷彿無所不能,從明星吸毒藏毒到賣淫嫖娼,不管你在哪個角落,藏得多隱秘,只要幹壞事都無法逃出他們的視線,人們將其稱為“世界第五大王牌情報組織”。
為什麼他們可以這麼厲害呢?原來這是警民合作維穩的一個代表。
為加強社會治安防控體系,自2014年開始,北京市內逐步推行羣眾有償舉報機制,有具體的物質獎勵(涉恐涉暴舉報獎勵為3000元,涉毒舉報獎勵從1000元到10000元以上不等),也有精神鼓勵(社區志願者的工作會按星級評定)。
據媒體報道,早在2015年,登記在冊的“朝陽羣眾”就達13萬人,他們組建了“治安傘”、“小桔燈”等志願者隊伍,到處收集、查證各類線索。截至2016年6月,朝陽羣眾累計舉報涉毒違法犯罪線索獎勵600餘次,被公安局發放獎金超200萬元。
02
“朝陽羣眾”抓明星能這麼準,那是因為明星扎堆在這裏置業。
朝陽區位於北京市東邊,470.8平方公里,是北京城六區中面積最大的一個區,常住人口近400萬。在老城裏,比不上東西城,但比崇文、宣武又高上一頭。目前,該區房屋現均價為每平方米7.1萬元。
這裏住着陸毅、趙薇、何炅、王菲、張國立、章子怡、周迅、范冰冰、孫楠、趙文卓、秦嵐……耳熟能詳的明星藝人,更不乏各種商業大佬、隱形富豪。
2015年,朝陽區GDP總值為4640.2億元,排名北京市各區第一。其中人均GDP為117325元,按世界銀行標準,朝陽羣眾已經差不多第二隻腳也要邁上高收入經濟體的門檻了。
家住朝陽區的高曉松曾曬出自己的支付寶賬單54.7萬餘元,卻沒想到在大朝陽赫然只能排到第96812名。
至於明星們的房子,一般都在最好的之列。怎麼説呢,這也是人家應得的。但記住一點,千萬別把每平方米20萬的房子當成法外之地了?
03
然而,然而,然而……
陳羽凡這次是在石景山區被抓獲的,而且也是“接羣眾舉報“,這説明“朝陽羣眾”作為警民合作維護社會穩定的代表,已經走出朝陽,走向全北京。
根據一項普遍使用的國際標準,以人口均攤的警察人數是衡量一個國家強制能力的重要指標。美國學者沃克(Samuel Walker)在《美國警察》一書中依據經驗分析提出,如果一個國家的警察數量低於每萬人口25名,那麼這個國家的強制體系在維護社會穩定方面就難以具備基本效力了。
2014年,巴西每10萬人約有211名警察,這個警民比例在世界各國處於中游偏下的水平。而中國每10萬人只有120個警察,相信很多人都想不到是這麼低。
相比之下,美國有245個,英國有307個,俄羅斯有246個,日本有197個。
北京大約有警力5萬人,其中户籍派出所民警近2萬人,户籍派出所348個。北京的警力在大城市中都是全中國首屈一指的充裕之地,大約為每萬人35-40個,為中國平均水準的3倍多,已經達到了上述的維護社會穩定強制體系標準。
但只靠警察為維護社會治安,肯定差着點意思,但一旦加上廣大“羣眾”,那就是另一番圖景了。
於是,跑到朝陽區以外吸毒、嫖娼明星們,原本還能心存僥倖,卻沒想到天網恢恢,疏而不漏,還是敗下陣來。
在毒品面前,誰不都應該心存僥倖。在這裏説的不是蹲監獄,而是演藝事業,這個國家有比法律更具威懾力的武器。為了家庭、為了事業、為了朋友,遠離毒品。