香港浸會大學多名學生抵制普通話,“佔領”辦公室恐嚇老師
【觀察者網綜合報道】香港浸會大學一直要求學生普通話課程及格方能畢業,由於學生反對這一要求,浸大去年推出普通話豁免考試,但及格率僅有三成。
也就是説,沒通過豁免試,就要乖乖回去上課……
據港媒報道,17日,數十名浸大學生前往該校語文中心抗議,妄圖要求校方全面取消普通話畢業要求,其間浸大學生會會長劉子頎甚至粗口辱罵老師,對老師大喊大叫,其還聲言“現在是我們Judge(評判)你”。

據報道,當日,劉子頎帶領一眾同學“佔領”語文中心,席地而坐,中心員工工作一度受阻。



一段現場視頻顯示,學生來到語文中心後情緒激動,對老師們大喊大叫……完全不顧作為一名學生對老師應有的態度。
視頻中,一名老師提醒,“你知道跟老師説話應該要怎樣嗎?”
學生回應道:“還是把全部普通話老師叫出來,全部回應訴求。我們就是被你們的畢業要求影響了很多年的學生。”“我都覺得很煩呀,你不如取消了它(普通話考試)吧。”

接着另一名學生開始對老師大喊大叫,“我不問你們語文中心,可以問誰?叫我們冷靜,欺負我們多久了。”
視頻中,還有學生示意別的同學守住語文中心的門。

這時,中心一名外籍老師出面要求學生離開,“請離開這個辦公室。”

但學生無動於衷,並用英文表示:“我們不會離開,除非你給我們答案。”
這名老師説,“你想要我給你答案?但你們現在正威嚇我”,“我現在感覺到了被威脅”。

另一名學生很大聲:“我們也感覺到來自你們的威脅,你們不讓我們畢業,你知道嗎,這就是威脅。”
老師解釋,“過去十年,只有5名學生(因此未能畢業)。”
這名學生走到老師面前情緒激動,“5名學生!?真可憐。”

老師提醒,“麻煩你退後”。
“為什麼?我正在跟你講話,”學生説。
老師答道:“因為我是老師。”
當天“佔領”長達8小時,直到與浸大副校長周偉立討論後,晚上10點這些學生才離去。周偉立承諾可讓不合格學生重考豁免試,同時表示會再和學生討論考試內容及合格標準。

周偉立(中)與劉子頎(右一)
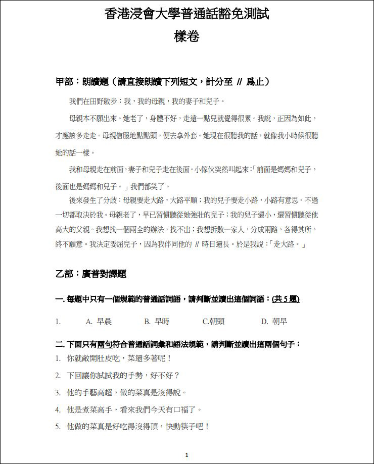
普通話豁免試真的有那麼難?來看看樣題是什麼樣……

香港《HKG報》19日批評,劉(子頎)“惡過黑社會”,校方應該將其開除出校。
香港《明報》21日文章稱,(香港)大學生粗口爛舌、英文差、惡形惡相已非新聞了,日前發生在浸會大學的這起“佔領”活動,根本不是什麼“民主思想”,而是關乎考試肥佬(fail,即不及格)、“發爛渣”(無理取鬧)事件。
對於學生在老師面前連爆粗口、大喊大叫,據香港大公網20日報道,港教育評議會主席何漢權批評,這些學生向教職員施以語言暴力,應該立即發出道歉聲明。而“佔領辦公室根本是野蠻行為,“課程太難”、“考試太深”根本不是藉口,“如果考英文不合格,是否又要佔領?”
何漢權強調,學生要求無理、行為野蠻,校方要嚴肅跟進學生的行為。
浸大校長錢大康20日回應稱,作為校長及老師,每逢見到學生不負責任的行為,都會感到心痛及難過 社會關懷及愛護大學生,也對大學生有很高的期望。校方會按照既定程序,嚴肅跟進任何學生的粗劣行為,也會加強在教與學的工作,培養學生成為有道德和肯承擔的公民。
本文系觀察者網獨家稿件,文章內容純屬作者個人觀點,不代表平台觀點,未經授權,不得轉載,否則將追究法律責任。關注觀察者網微信guanchacn,每日閲讀趣味文章。