《中國英語能力等級量表》發佈,共設9個等級
據教育部網站4月17日消息,近日,經國家語委語言文字規範標準審定委員會審定通過,《中國英語能力等級量表》由教育部、國家語言文字工作委員會正式發佈,將作為國家語委語言文字規範自2018年6月1日正式實施。

安徽一所院校的英語角,外教與學生交流 @視覺中國
《中國英語能力等級量表》是面向我國英語學習者的首個英語能力測評標準。它依據我國英語學習者能力的實證數據,同時充分考慮各學段的需求,將學習者的英語能力從低到高劃分為“基礎、提高和熟練”三個階段,共設九個等級。量表以語言運用為導向,構建了多層級的指標體系,對各等級的能力特徵進行了全面、清晰、詳實的描述。量表就像一把能力標尺,對提升考試質量、推動國內外考試對接、促進多元評價、反饋教學等方面都將發揮積極作用,有利於實現“量同衡”。

英語語言能力等級 《中國英語能力等級量表》截圖
《中國英語能力等級量表》是教育部考試中心根據國務院《關於深化考試招生制度改革的實施意見》中提出的加強“外語能力測評體系建設”的要求,彙集國內外專家力量,開展大量實證調研,歷時三年多研製而成。量表研製從新時代中國特色社會主義的新需求出發,遵循“立德樹人、服務招考、服務教學、服務社會”的原則,立足國情,對接國際,大膽創新,在多方面填補了國際空白,為國際語言教育領域貢獻了中國智慧,對推動外語教育“一條龍”建設,進一步豐富完善國家語言文字規範標準體系建設,傳播中國故事具有重要意義。量表的成功研製是中國外語教育進入新時代的重要標誌。

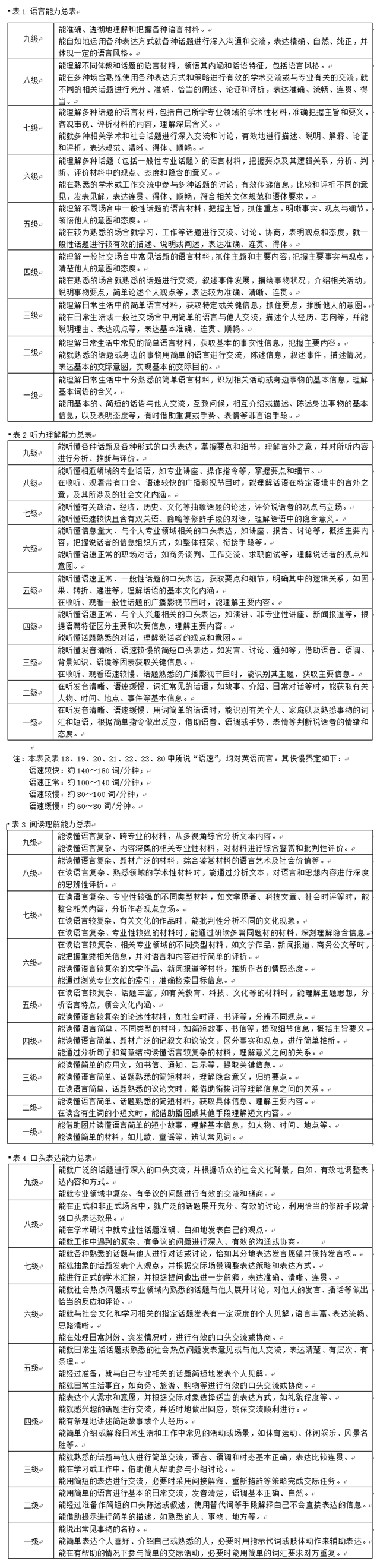
能力總表 《中國英語能力等級量表》截圖