中外電動汽車電池、電驅和電控關鍵技術對比分析研究
本文來自微信公號“驅動視界“(ID: VehicleDriveTech)。
1.車用驅動電機方面中外技術對比
電機驅動系統是新能源車輛行駛中的主要執行機構,驅動特性決定了汽車行駛的主要性能指標。受益於國內巨大的市場容量,國內驅動電機產業得以飛速發展,且國內電動汽車匹配的驅動電機基本為本土生產,基本能滿足國內新能源汽車使用要求。

在驅動電機技術開發方面,如果我們把專利作為技術儲備,那麼在過去的十年裏,中國車用驅動電機的專利申請總量是世界第一,但是,其中最體現技術水平的發明專利佔比僅僅50%,而國外發明專利佔申請總量的90以上,從這個角度來看,我國的專利申請更看重“量”,而國外更重“質”。

在驅動電機功率密度方面,“十三五”國家規劃中,明確提出電機效率超過4KW/KG,國內很多企業的產品已經能夠達到此指標,但是相較國際先進產品,在體積、製造工藝等方面相差較多。
目前,我國新能源汽車所使用的電機多為永磁同步電機、交流異步電機以及其它電機。從電機類型市場結構來看,主要以永磁同步電機為主,2017年新能源汽車領域永磁同步電機裝機量達到68.51萬台,佔比超過78%;交流異步電機裝機量近19萬台,佔比21.4%。

在和國外電機對比功率密度的時候,有一點要注意的是,特斯拉model s用的是感應電機,感應電機和同步電機在功率密度上直接比較是不妥的,至少有兩點:一是交流電機沒有永磁體、用料少,這在一定程度上減輕了重量;另一方面交流電機可以自我勵磁,能夠建立比同步電機高的磁場強度。另外特斯拉的銅芯轉子專利技術也解決了很大的問題,這3點使得特斯拉的感應電機功率密度可以和國內的永磁同步電機媲美。

▲Tesla model S motor
功率密度儘管能夠在一定程度上代表電機的性能,但是在有些場合卻並不適合,比如在一些要求低轉速的場合,就無法通過高轉速來提升功率密度,而轉速過高對電機來説又會帶來諸如風磨損損耗問題、軸承問題、NVH問題等。這時候就要用另一個指標表徵電機的性能:轉矩密度。因為在很多時候,和重量及體積正相關的未必是功率,而是轉矩。
提高轉矩密度又有很多方法,像豐田prius、BMW等是通過提高磁阻轉矩比例的方法來獲得的。還有一種方法是從控制側出發,通過諧波注入的方式,把電機產生的諧波轉矩也利用起來。最後一條路就是提高單位體積內的磁場能量。

轉矩密度之所以成為一個發展方向,還因為另外一個因素的驅動,那就是發展越來越興旺的獨立驅動技術,也叫作分佈式驅動。
在這種應用中,電機直接安裝在輪子邊上,帶了減速器叫輪邊電機,不帶減速器叫輪轂電機 ,輪轂電機直接驅動車輪,和車輪同步旋轉。車輪的轉速其實很低的,一般也就幾百轉,這種情況下,追求功率密度,也就只有轉矩密度這一條路可以選了。

但是轉矩密度也要分應用場合,乘用車多是高速電機,做成高轉矩密度就比較困難,而要求低速大扭矩的商用車就相對容易一些。目前國內驅動電機需要在磁路設計時重點加強轉子形狀和磁阻轉矩利用率的設計;如何大幅提高導熱面積又不影響磁路性能是設計的重點。

在感應電機和同步電機的選擇上,特斯拉的感應電機對比國內同步電機毫不遜色,但是為何model 3 選用同步電機了呢?這可能和幾個因素有關:首先是特斯拉已經進入中國,用同步電機有討好中國銣鐵硼材料行業的意味,第二是與中國相關公司簽署了協議,供應鏈無憂,第三是感應電機要想提高功率密度通常只有提高電流一條路,但副作用相當明顯,而永磁電機卻仍有進步和性能提升的空間。

在核心零部件方面,雖然中國稀土資源全世界最豐富,但銣鐵硼的提煉和加工的尖端技術卻掌握在日本和德國手中;在硅鋼片方面,我國能做到0.35mm,日本卻已經達到0.27mm,高性能硅鋼片還是依賴進口;高轉速軸承方面差距更大,高速電機軸承幾乎全部依賴進口,基本沒有用國產軸承的。
2.國內外電動汽車動力電池方面技術對比
目前國外動力電池從18600向21700方向發展已經是大勢所趨,根據特斯拉公佈的數據,21700電池的能量密度在300wh/kg,比18600的250wh/kg提高20%;但是在成本方面,21700電池是170美元/kwh,而18600電池則是185/kwh,可以看出,相比18600電池,21700電池在能量密度提高20%的同時,成本下降了8%。

21700是什麼意思?21是電池外徑,70是電池高度。
電池是不是越粗越長越好?理論上容量會同步提升,但是副作用同樣明顯:能量密度每提高10%,循環壽命降低20%,充放電倍率降低30-40%,同時電芯有20%左右的温升,所以21700是綜合性能和經濟性平衡的結果。
另外從製造角度講,從18600轉產21700生產線基本通用,不會投入太高的設備和技改費用。

從電池單體容量來看,21700相比18600大幅提升35%,在單體電池數量上減少三分之一,並且電池PACK所需的金屬結構件和導電連接件也將同步減少,預計重量上能減輕10%,成本降低24%。

由松下生產的21700電池將在model 3上使用,國內乘用車還沒有使用21700的車型,但國內多家電池生產商已經佈局21700的電池的生產,並且18600切換過來也不是太複雜。

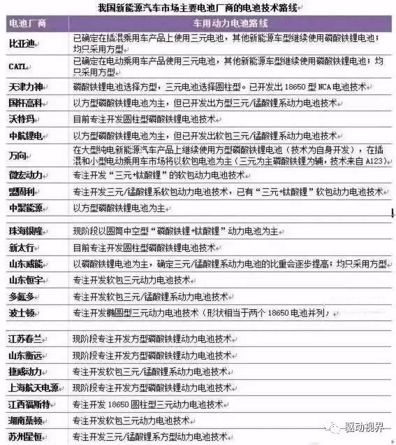
在電動汽車動力電池的產品開發方面,國內以磷酸鐵鋰為主;國外基本上是以三元材料為主;負極材料以石墨類材料為主。
從整個產業鏈的技術水平對比,中、日、韓處於第一集團,日本在整個電池的技術開發方面處於領先地位,韓國在產品應用方面做得比較多,而我國整個產業鏈是全球最完整的、產能是全球最大的、研發和產業化的投入全球相對來説也是最大的。

從整體上來看,歐美新能源汽車電池市場依然是日韓的天下,中國電池企業也在積極與國際車企巨頭進行合作,以期開闢更廣闊的市場。
從市場佔有率來説,像國內的比亞迪、CATL、力神、比克等企業,在鋰離子電池領域內處在世界排名前列。但產品的均勻一致性和系統集成,包括生產線自動化程度,跟國外的先進水平還有一些差距。

國際電動汽車TOP5動力電池分析:
(1)排名第一的雷諾日產三菱聯盟的主要車型有日產聆風、e-NV200以及雷諾Zoe等,日產聆風在2017全球新能源車型銷量榜首位排在第四,是一款非常成熟的車型,此前採用的是日產與NEC合資的AESC電池。
不過,AESC2017年被轉手賣給了中國的金沙江創投,而日產也早在2015年就開始為聆風尋找新的配套電池,LG化學被頻頻提及。雷諾Zoe也是一款非常暢銷的純電動汽車,電池由LG化學提供。
(2)排在第二的比亞迪,不用多説,自然用的是自家的電池。作為中國新能源汽車的代表,比亞迪打通了從電池到整車的產業鏈。面對變化迅速的新能源市場,比亞迪也在嘗試轉型,除了在乘用車領域轉向三元鋰電池方向之外,電池拆分外銷成為比亞迪的一大業務。
(3)北汽集團憑藉EC系列在單一車型銷量榜上長期“霸”榜,北汽與國軒高科、孚能科技等電池企業合作密切,2017年5月28,北汽與國軒高科簽署18.75億元大單,2017年12月底,北汽與孚能科技簽署了五年100萬台電池的戰略採購協議。
(4)吉利集團能躋身第四,很大程度上是因為知豆D2的發力,當然還要加上吉利旗下的帝豪EV、全球鷹等車型。知豆主要使用波士頓和多氟多的電池,而吉利帝豪EV採用的是寧德時代的三元鋰電池。
(5)排在第五的是特斯拉。由於產能等原因,特斯拉Model3貢獻的銷量並不大,直到今天依然未能完成量產爬坡的問題,以至於特斯拉召集三星和LG,意圖開闢新的供應商。
3.電動汽車控制器方面中外技術對比分析
電機控制器是連接電池與電機的能量轉換單元,是電驅動控制系統的核心,主要包含IGBT功率半導體模塊及相關電路等硬件部分以及電機控制算法和邏輯保護等軟件部分。

我國目前電控水平與國外存在不小的差距,產業化製造能力不足,國內的電力電子技術起步相對較晚,功率電子一直是制約我國電機控制器發展的瓶頸。
如果不差錢,都會選用歐美和日本的,再次台灣和國產的。根據過往經驗,國產的伺服電機本體基本性能上沒什麼問題,主要伺服控制器的控制算法、集成度和和穩定性方面有一定的差距。

電力電子技術主要指功率器件技術,功率器件技術也不單單指模塊,也包含芯片的研發技術、封裝材料和封裝工藝技術,還涉及到電機控制器的集成技術。
因為這些技術的時間差,使得國內電機控制器的功率密度水平和國外量產的產品比較存在有些差距。大部分企業推出電動汽車產品時傾向選擇國外相關產品。另外,控制器基礎硬件檢測工具等基本依賴進口。

功率密度是一個外在指標的體現,實際上和裏面用的功率模塊和功率模塊的封裝形式都密切關聯,所以我們看到對應國外的封裝式電機控制器,我們現在產品級的功率密度還有些差距。
在集成封面,特別是系統級集成,把半導體晶圓和控制器內部結構做集成,這也是我們當前和國外差距比較大的地方,也是追趕的重點。

目前國外新能源汽車以混合動力為主,採用為永磁同步電機及控制器。電機控制器生產企業主要有豐田、本田、日立、博世、福特、通用、明電舍電機、東芝、UQM 電機、AC PROPULSION、ENOVA 電機、飛思卡爾、MM 公司和日本安川電機。
近年來國內企業對新能源汽車及其核心部件的投入力度加大,電機控制器的發展快速從技術研究向產品開發方向發展,先後出現了一些專業研發生產車用電機驅動系統的產業化公司,逐步形成了有利於提高產品品質、降低成本的產業鏈。

國內電機控制器的已批量供貨的企業主要有匯川、藍海華騰、上海電驅動、上海大郡、天津松正、深圳五洲龍、南車時代等。
具體來看,汽車級電機具有結構緊湊、尺寸小、重量輕、可靠性高、效率高、成本低、調速範圍寬、環境適應性好、環境適應性好、制動再生效率高等要求。
由於我國電機及電控在技術、製造設備等方面的落後,導致我國電機轉矩密度、功率密度等技術指標,以及電機產品可靠性、一致性等性能指標還有較大提升空間。
4.電驅動總成及測試評價方面對比分析
4.1 集成化設計已經成為主流
隨着新能源汽車技術的不斷發展,零部件集成化設計已經成為必然趨勢。通過集成化設計,一方面可以簡化主機廠的裝配,提高產品合格率;另一方面可以大規模縮減供應商數量,還可以達到輕量化、節約成本等目的。

在電驅動技術方面,目前有“二合一(電機+減速器)”方案,代表車型是雪佛蘭Bolt;“三合一(電機+減速器+電機控制器)”方案,代表車型是特斯拉系列。
還有“多合一(包含電機+減速器、電機控制器、充電機、支流變換器、高壓分線盒、部分整車控制器)”方案,代表車型是寶馬i3。

目前三合一電驅動總成方案逐漸成為主流。而從長遠來看,電機、減速器、電機控制器、高壓分線盒、DC/DC、DC/AC、充電機等零部件都會集成為一個大的動力總成。
在電驅動系統的總成方面,不同的動力系統構型包括商用車電機變速箱總成、雙電機總成等,當前乘用車動力總成系統也在探索是否可以在客車裏面做應用。

個人認為輪轂電機是一個非常好的分佈式驅動形式,但是要把輪轂電機做成產品還是需要花非常多的時間。
4.2 電驅動成本仍是制約國內產業發展的瓶頸
成本高昂仍是制約電動汽車發展的最主要因素。

除開補貼,電動汽車的價格與燃油車持平、甚至低於燃油車,電動汽車才具備市場優勢。屆時,電驅動系統總成的價格(電機+控制器+減速器)需要下降到1萬元以下。
未來,一套B級車所用的電驅動總成(功率在130KW左右)價格將下降到1萬元以下,目前已經有部分國外巨頭可以實現,但國內電機企業距離這一目標,還存在較大的差距,1萬元是全世界的下一代技術和產品水平,但國產電驅動系統總成價格普遍還需要2.5萬元以上。

在一輛新能源汽車中,電機和控制器的成本佔比達25%,動力電池的成本則高達45%。因此,要想降低新能源汽車的成本,則需要在電池、電機、電控上“開刀”。
2018年以後,將有越來越多外國電機品牌、車企等參與市場競爭,屆時電驅動總成市場競爭將越來越激烈。可以預見,一旦補貼完全退坡,國產電驅動總成企業將面臨着巨大的“生存危機”。

4.3 電驅動系統的測試和評價技術
從電驅動總成測試評價角度,主要分為電驅動系統層面和關鍵材料與器件層面。
在電驅動系統層面,包括系統總成評價、功率標定評價、帶載EMC評價、NVH評價和電安全性評價。

對功率標定評價來説,功率密度的評價維度很多,需要對各種邊界條件進行界定,保證測試方法的客觀性。
在電磁兼容方面,目前帶載測試的應用仍然較少,空載狀態與驅動電機的實際運行工況差異較大,會導致測試結果的巨大差距。
驅動電機的NVH特性和電安全性能也是測試評價的重要環節。

小結:總體來看,新能源汽車三電系統我國與國際先進水平的差距不大,差距主要是由於部分基礎工業技術所制約;但是我國新能源汽車市場龐大,給國內企業預留的升級改進空間也較大,國內企業有充足的時間和空間完善自己的產品,但隨着國家汽車產業政策的放開,國際先進企業必定會逐步入駐中國市場,所以中國企業在面對市場機遇的同時,也面臨着挑戰。(來源:驅動視界)