北京:東西城區禁止新建純商品住宅
【觀察者網 綜合報道】據北京日報客户端9月26日報道,9月26日上午,北京市政府公佈《北京市新增產業的禁止和限制目錄》(2018年版)。
對於想要在北京創新創業、投資發展、生活就業的企業和個人,想知道哪些產業在北京的哪些區域可以發展,哪些是被攔在“門”外的,這份目錄給你答案。
根據公佈的《目錄》,房地產行業中,東西城禁止新建房地產開發經營中的住宅類項目(棚户區改造、危房及老舊小區改造、文物保護區改造除外);禁止新建酒店、寫字樓等大型公建項目。
朝陽、海淀、豐台、石景山區,東、西、北五環路和南四環路以內,禁止新建酒店、寫字樓等大型公建項目。

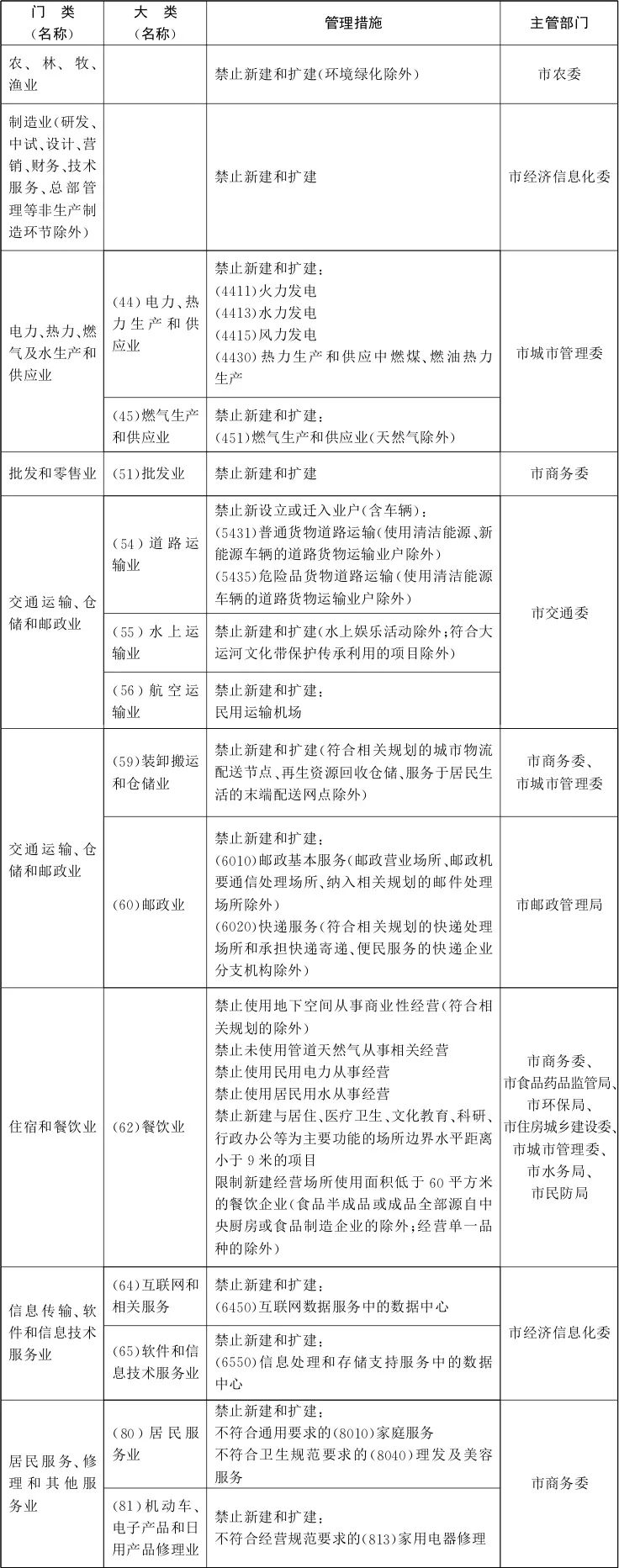
目錄截圖
有“松”也有“緊”,新版禁限目錄改了啥?
相較於2015年版的《目錄》,新版《目錄》充分考慮提升城市品質、保障城市運行和百姓生活服務需要,進行了73處修訂。主要包括以下幾方面:
分區域、差別化禁限
將按照"1+4"的分區域差別化禁限管理(“1”指適用於全市範圍;“4” 指在執行全市層面措施基礎上,分別適用於中心城區,北京城市副中心,中心城區、北京城市副中心以外的平原地區,生態涵養區)。其中,首次將北京城市副中心單列,對農林牧漁業、製造業、批發業等行業提出了禁限管理措施。
對高端製造業配套類產業細分支持
新版《目錄》體現了一點:不是説北京不發展了,而是為了“瘦身健體”,實現更高質量、更可持續的發展。
本次目錄注重從產業鏈條、綜合競爭力角度進行把握,區分傳統產業、新興產業的鏈條環節,對符合首都功能定位的高精尖產業和環節予以細分支持,避免“一刀切”。
例如,在製造業中,除東城區、西城區外,全市範圍內對研發、中試、設計、技術服務等非生產製造環節均細分支持;
對新能源車整車、新能源專用關鍵零部件、工業機器人制造等鼓勵發展的重點產業不予禁限;
在化學纖維製造等7個大類的禁限管理措施中,對涉及國家和本市鼓勵發展的新材料產品,為航空航天、軍工和國家重大專項等配套項目予以除外,不予禁限;
對符合條件的國家高新技術企業或中關村高新技術企業,在申辦建築業相關資質時予以支持,不予禁限。

圖片來自北京日報客户端
保障城市運行和羣眾日常生活
家門口附近天天幫大家收發快遞的物流網點會不會受影響?家裏零件壞了出門買個水龍頭、螺絲,會不會都不方便了?居民們的這些擔憂都在新版目錄中得到了解答。
充分考慮民生保障和城市運行,對符合區域佈局要求的城市運行服務保障產業,保留適當發展空間;對與百姓生活密切相關、社會關注度高的生產、生活性服務業予以細化修訂。
例如,《目錄》對農副食品加工、食品製造業這兩個產業中保障城市運行的食品製造不予禁限,為連鎖餐飲、超市、便利店提供主食、副食、調料等配送的中央廚房和食品製造不予禁限;
在廢棄資源綜合利用業中,對餐廚垃圾處理設施、再生資源回收分揀中心、工業固體廢物處置利用等保障城市運行項目不予禁限;
三環路內禁止新建和擴建物流倉儲設施,並將規劃的城市物流配送節點、服務居民生活的末端配送網點等除外;
對東城區、西城區汽車清洗服務,及中心城區五金傢俱室內裝飾材料零售不再禁限。

圖片來自北京日報客户端
企業和羣眾“少跑腿”,環保和安全不放鬆
讓企業和羣眾“少跑腿”——是這次目錄修訂的另一個特點。
例如,高新技術企業申辦建築業資質,在《目錄》(2015年版)中,需要註冊所在地的區政府開具生產環節不在中心城區,及建築業非公司主營業務的證明。本次修訂後,取消了區政府開具相關證明的環節,不再讓企業為開證明東奔西跑。
為保障首都空氣質量,對燃氣熱電聯產項目、不符合環保要求的機動車維修實行了禁限管理,中心城區增加了對普通貨物和危險貨物道路運輸的禁限管理,引導新增功能和產業發展更加綠色低碳、生態環保。
與“疏解整治促提升”專項行動緊密結合,根據人防工程消防安全管理有關規定,人防工程內禁止從事住宿業,設立幼兒園、遊樂廳、網吧、殘疾人活動場所。加強危險化學品管理,中心城區對危險化學品經營企業實行禁限管理。

圖片來自北京日報客户端
禁限目錄實施了四年多,有啥成效?
新增市場主體中高精尖近半
《目錄》實施後,2017年,北京從嚴調控的採礦業、製造業、批發和零售業、農林牧漁業等新設市場主體數量較《目錄》實施前的2013年減少近一半,嚴控非首都功能增量效果明顯。《目錄》實施後截至2018年8月底,全市不予新設立或辦理變更登記業務累計2.03萬件。
全市新設市場主體中,科技、文化、信息等高端服務業佔總量的近一半。
區域差異化發展明顯
各區域發展倘若同質化,不利於大型城市發展中優化資源配置、健康協調發展。《目錄》實施後,新設市場主體逐步從在城六區聚集轉向城市發展新區聚集。各區產業投資與功能定位更趨匹配。總體看,第三產業投資趨向海淀、朝陽、東城、西城區,第二產業投資趨向昌平、大興、順義區。空間佈局逐步優化,2017年,“三城一區”所在區的科技服務、信息服務業新設市場主體佔總量的47%。通州區信息服務、租賃和商務服務、金融、文化體育和娛樂業新設市場主體數量同比分別增長76%、48%、33%、21%。
產業結構不斷優化升級
2018年上半年,全市第三產業增加值同比增長7.2%,快於全市GDP增速。其中,金融、信息服務、科技服務業等增加值同比分別增長6%、18.3%、7.8%,對全市經濟增長貢獻率約60%,帶動作用明顯。
新版2018北京禁限目錄全文:詳解產業禁限區域如何細分
北京市人民政府辦公廳文件
京政辦發〔2018〕35號
北京市人民政府辦公廳關於印發
市發展改革委等部門制定的《北京市新增產業的禁止和限制目錄(2018年版)》的通知
各區人民政府,市政府各委、辦、局,各市屬機構:
經市政府同意,現將市發展改革委、市教委、市經濟信息化委、市民政局、市規劃國土委、市環保局、市住房城鄉建設委、市城市管理委、市交通委、市農委、市水務局、市商務委、市衞生計生委、市國資委、市工商局、市安全監管局、市食品藥品監管局、市新聞出版廣電局、市統計局、市民防局、市編辦、國家統計局北京調查總隊、市郵政管理局聯合制定的《北京市新增產業的禁止和限制目錄(2018年版)》印發給你們,請認真遵照執行。各有關部門要抓緊完善相關配套措施;各區政府要切實強化屬地責任,結合實際抓好貫徹落實。《北京市新增產業的禁止和限制目錄(2015年版)》即日起失效。
北京市人民政府辦公廳
2018年9月6日
北京市新增產業的禁止和限制目錄(2018年版)説明
為全面深入學習貫徹習近平新時代中國特色社會主義思想和黨的十九大精神,深入貫徹落實京津冀協同發展戰略,嚴控非首都功能增量,加快構建高精尖經濟結構,推動首都高質量發展,市發展改革委、市教委、市經濟信息化委、市民政局、市規劃國土委、市環保局、市住房城鄉建設委、市城市管理委、市交通委、市農委、市水務局、市商務委、市衞生計生委、市國資委、市工商局、市安全監管局、市食品藥品監管局、市新聞出版廣電局、市統計局、市民防局、市編辦、國家統計局北京調查總隊、市郵政管理局聯合對《北京市新增產業的禁止和限制目錄(2015年版)》進行了修訂,形成了《北京市新增產業的禁止和限制目錄(2018年版)》(以下簡稱《目錄》)。
一、編制體例
《目錄》按照《國民經濟行業分類》(GB/T4754-2017)編制。《目錄》中的管理措施分為禁止性和限制性兩類。其中,禁止性是指不允許新增固定資產投資項目,不允許新設立或新遷入法人單位、產業活動單位、個體工商户;限制性主要包括區域限制、規模限制和產業環節、工藝及產品限制。
二、適用範圍
(一)本市行政區域內新增固定資產投資項目,新設立或新遷入法人單位、產業活動單位、個體工商户須執行《目錄》。經國家或市政府批准,需採取或享受專項政策的地區或行業按照相關政策執行。國家法律、行政法規、國務院文件有專門規定的,從其規定。外商投資執行《外商投資產業指導目錄》。
(二)在《目錄》發佈前,有關審批部門已受理審批或辦理完成審批的在途項目不適用《目錄》。國家批准的軍工固定資產投資項目、改造升級項目不適用《目錄》。
(三)《目錄》中管理措施分為全市和功能區域兩個層面,全市層面的管理措施須在全市範圍內普遍執行;功能區域層面的管理措施是指須在執行全市層面管理措施基礎上,增加的差異化管理措施。
三、管理使用
(一)本市行政區域內擬新增固定資產投資項目,擬新設立或新遷入法人單位、產業活動單位、個體工商户,可對照《目錄》進行自查。市、區兩級相關項目審批主管部門,法人單位、產業活動單位、個體工商户註冊登記主管部門,在履行辦理程序時,須依據《目錄》先予審查。
(二)為做好《目錄》管理工作,在市政府領導下,市發展改革委、市教委、市經濟信息化委、市民政局、市規劃國土委、市環保局、市住房城鄉建設委、市城市管理委、市交通委、市農委、市水務局、市商務委、市衞生計生委、市國資委、市工商局、市安全監管局、市食品藥品監管局、市新聞出版廣電局、市統計局、市民防局、市編辦、國家統計局北京調查總隊、市郵政管理局共同建立《目錄》聯席會議制度,負責《目錄》的解釋、執行、修訂、疑難問題會商、執行情況督查等工作。《目錄》聯席會議辦公室設在市發展改革委,主要職責為發揮統籌協調作用,組織推進各項工作和重點任務落實,做好年度總結、信息交流。《目錄》聯席會議成員單位負責《目錄》相關條目的解釋、修訂等工作,認真落實聯席會議有關議定事項,指導各區嚴格執行《目錄》管理措施;結合部門職能,強化標準約束,制定完善實施細則和相關配套措施,加強與其他聯席會議成員單位之間的溝通協作。針對《目錄》執行過程中出現的新情況、新問題,建立由主管部門牽頭、《目錄》聯席會議辦公室協調、相關區政府參加的協商聯動機制,共同研究制定對策措施,並做好解釋説明工作。
(三)《目錄》管理措施除外事項中未明確的,涉及有序疏解非首都功能,提升城市品質、保障城市運行、滿足羣眾生活服務需要,構建高精尖經濟結構的項目,各區在符合規劃的前提下,綜合考慮功能定位、產業發展、人口調控等因素,可組織論證並徵求主管部門意見,參照“三重一大”決策制度要求審議通過後,按照相關程序和要求組織實施,並向《目錄》聯席會議辦公室報備。
(四)《目錄》將根據相關法律法規和本市經濟社會發展需要適時修訂。
(五)《目錄》自發布之日起生效。
北京市新增產業的禁止和限制目錄(一)
(適用於全市範圍)


北京市新增產業的禁止和限制目錄(二)
(2.在執行全市層面管理措施的基礎上,適用於北京城市副中心)

北京市新增產業的禁止和限制目錄(二)
(1.在執行全市層面管理措施的基礎上,適用於中心城區)

北京市新增產業的禁止和限制目錄(二)
(3.在執行全市層面管理措施的基礎上,適用於中心城區、北京城市副中心以外的平原地區)

北京市新增產業的禁止和限制目錄(二)
(4.在執行全市層面管理措施的基礎上,適用於生態涵養區)

註釋
一、中心城區
中心城區包括東城區、西城區、朝陽區、海淀區、豐台區、石景山區,土地面積1378平方公里。
二、北京城市副中心
北京城市副中心規劃範圍為原通州新城規劃建設區,總面積約155平方公里。
三、中心城區、北京城市副中心以外的平原地區
中心城區、北京城市副中心以外的平原地區包括通州區(北京城市副中心除外)、順義區、大興區以及昌平區和房山區的平原地區。其中:昌平區的平原地區包括 城北街道、城南街道、沙河鎮、百善鎮、南邵鎮、東小口鎮、回龍觀鎮、北七家鎮、小湯山鎮、馬池口鎮、天通苑北街道、天通苑南街道和霍營街道;房山區的平原 地區包括城關街道、良鄉鎮、拱辰街道、西潞街道、琉璃河鎮、竇店鎮、石樓鎮、長溝鎮、閻村鎮、長陽鎮、新鎮街道、迎風街道、東風街道、向陽街道和星城街道。
四、生態涵養區
生態涵養區包括門頭溝區、平谷區、懷柔區、密雲區、延慶區以 及昌平區和房山區的山區部分。其中:昌平區劃入生態涵養區的部分包括南口鎮、興壽鎮、流村鎮、崔村鎮、陽坊鎮、延壽鎮和十三陵鎮;房山區劃入生態涵養區的 部分包括周口店鎮、大石窩鎮、張坊鎮、十渡鎮、河北鎮、韓村河鎮、青龍湖鎮、佛子莊鄉、南窖鄉、大安山鄉、史家營鄉、霞雲嶺鄉和蒲窪鄉。
五、在途項目
指在《目錄》發佈前,有關審批部門已受理審批或辦理完成審批的屬於《目錄》禁止和限制範圍內的項目。在途項目不適用《目錄》,但要結合疏解非首都功能的要求,根據項目進度,儘可能調整項目功能,優化建設方案。
六、改造升級項目
指通過產品質量提升、產品結構優化、綠色化改造、智能製造改造、功能疏解和產業轉移等,在本市行政區域內不新增生產能力的固定資產投資項目。
七、擴建項目
指既有企業、事業單位,為增加產品生產能力而擴大生產規模的固定資產投資項目。
八、鼓勵發展的新材料產品
指符合工業和信息化部有關文件中明確的特種金屬功能材料、高端金屬結構材料、先進高分子材料、新型無機非金屬材料、高性能複合材料、前沿新材料等產品。
九、清潔燃氣無法到達的區域
指由於位置偏遠等原因,相關專項規劃未安排敷設管道天然氣的區域。
十、未列入相關專項規劃的成品油加油站
指根據《成品油市場管理辦法》(商務部令2006年第23號)和《北京市加油站審批管理程序的規定》(京政容發〔2010〕132號),新建和擴建(含 建築類改造)加油站,必須符合本市加油站行業發展規劃,企業在取得規劃國土、發展改革、交通、環保、住房城鄉建設等相關政府部門的前期批准手續後,向市商 務委提出申請辦理《成品油零售經營批准證書》。不符合本市加油站行業發展規劃,未取得規劃國土、發展改革、交通、環保、住房城鄉建設等相關政府部門批准手 續的成品油加油站,市商務委不予受理。
十一、四大物流基地
指順義空港、通州馬駒橋、平谷馬坊、大興京南四個物流基地。
十二、未列入相關專項規劃的區域性物流中心、未列入相關專項規劃的物流倉儲設施
相關專項規劃指全市物流業空間佈局規劃等專項規劃。
十三、PUE值
即電能利用效率,指數據中心年度總耗電與數據中心中IT設備年度總耗電的比值。
十四、雲計算數據中心
指依靠基於網絡的計算方式,共享軟硬件資源和信息,按需提供系統、平台和軟件信息服務,以雲計算服務為主要收入的數據中心。
十五、高檔洗浴場所
指市商務部門公佈的大眾便民浴池以外的洗浴場所。
十六、家庭服務、理髮及美容服務、家用電器修理等生活性服務業適用規範及辦理規定
行業標準規範有《家政服務通用要求》(DB11/T417-2007)、《美容美髮場所衞生規範》(衞監督發〔2007〕221號)、《家用電子電器維 修業服務經營規範》(GB/T28841-2012)等。對於生活性服務業品牌連鎖企業在本市設立的門店,依據本市進一步提升生活性服務業品質的工作方案 中有關規定辦理。
十七、商品交易市場設施
指為商品交易有形市場提供經營場所的設施。
十八、“國醫大師”“首都國醫名師”
指由國家和本市人力社保、衞生等部門評選的“國醫大師”“首都國醫名師”。
十九、創業空間
指順應新科技革命和產業變革新趨勢、有效滿足網絡時代大眾創業創新需求的新型創業服務平台,是針對早期創業的重要服務載體,主要為創業者提供低成本的工作空間、網絡空間、社交空間和資源共享空間,包括眾創空間、孵化器、創業基地等。
二十、郵政營業場所
指郵政企業提供郵件收寄及其他相關服務的場所。即:郵政支局、郵政所、郵政投遞部等。
二十一、郵件處理場所
指郵政企業專門用於郵件分揀、封發、儲存、交換、轉運、投遞等處理活動的場所。
二十二、城區老工業區
指根據《關於推進城區老工業區搬遷改造的指導意見》(國辦發〔2014〕9號)、《關於推進首鋼老工業區改造調整和建設發展的意見》(京政發 〔2014〕28號)等文件精神,為我國建立獨立完整的工業體系、促進老工業城市的形成發展作出了突出貢獻,依託“一五”“二五”和“三線”建設時期國家 重點工業項目形成的,且工業企業較為集中、目前仍是當地經濟社會發展重要支撐的城市特定區域。
二十三、資源化利用配套建設項目
指作為保障城市運行項目的配套設施,如利用生活垃圾焚燒廠的爐渣、建築垃圾等生產再生磚等再生產品的建設項目。
二十四、單一品種
指餐飲服務經營者的製售類經營項目僅為熱食類製售(限主食製品)、熱食類製售(限熟肉製品)、熱食類製售(限豆製品)、熱食類製售(限糖果製品)、冷食類製售、生食類製售、糕點類製售、自制飲品製售等項目中的一種。