外匯局:二季度證券投資淨流入610億美元 創季度歷史新高
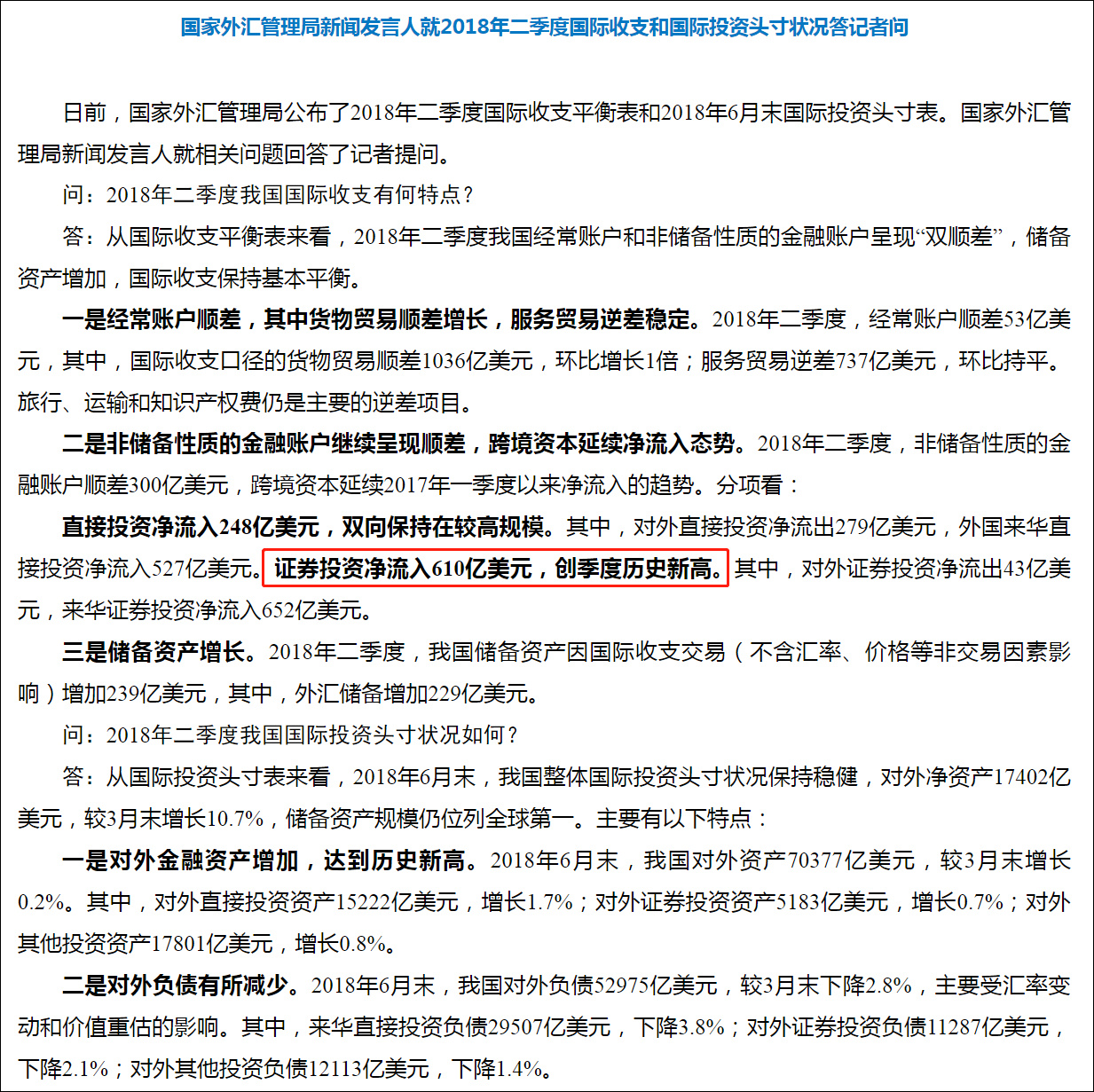
28日晚,國家外匯管理局發佈消息,二季度,證券投資淨流入610億美元,創季度歷史新高。
國家外匯管理局新聞發言人表示,從國際收支平衡表來看,2018年二季度我國經常賬户和非儲備性質的金融賬户呈現“雙順差”,儲備資產增加,國際收支保持基本平衡。
全文如下:

國家外匯管理局網站截圖
28日晚,國家外匯管理局發佈消息,二季度,證券投資淨流入610億美元,創季度歷史新高。
國家外匯管理局新聞發言人表示,從國際收支平衡表來看,2018年二季度我國經常賬户和非儲備性質的金融賬户呈現“雙順差”,儲備資產增加,國際收支保持基本平衡。
全文如下:

國家外匯管理局網站截圖