多地公示改開傑出貢獻表彰人選 孔繁森、南仁東、柳傳志、路遙等在列
【觀察者網 綜合報道】今年是我國改革開放40週年,黨中央決定表彰一批為改革開放作出傑出貢獻的個人。
6月初,中共中央辦公廳、國務院辦公廳印發了《關於推薦改革開放傑出貢獻表彰人選的通知》。
近日,多個省、直轄市、自治區、國家機構等陸續公佈推薦人選的公示信息,如北京、上海、廣東、浙江、青海、新疆、西藏、重慶等地,還包括中央紀委國家監委、體育總局、國家國防科技工業局中科院、中國法學會等單位。
、
截圖來自人民日報
根據《通知》內容顯示,推薦人選範圍為改革開放以來,各地區各系統各領域為推動改革開放作出傑出貢獻的個人,包括軍隊人員、港澳台僑人員以及外籍人員。符合條件的已故人員可以推薦。推薦人選為改革開放40年來在全國具有標誌性意義、產生重大社會影響、示範引領作用突出的個人,並同時具備政治素質過硬,為推動改革開放作出傑出貢獻,遵守憲法法律,道德品德高尚等條件。推薦的外籍人士需對華友好,為中國改革開放事業作出傑出貢獻,並具有良好的社會聲譽。
從目前公示名單來看,作為改革開放最前沿的省份,浙江和廣東公示的推薦人選最多,浙江8人,廣東6人;其次是北京、上海,各5人。推薦人選來源廣泛,既有馬雲、馬化騰、柳傳志、俞敏洪等在改革開放浪潮中努力奮鬥的商界成功人士,也有胡小燕、王啓民等農民工和勞模代表,還有更多的則是奮鬥在基層鄉村的代表,比如新疆的庫爾班·尼亞孜,用自己的所有積蓄60餘萬元創辦了依麻木鎮國家通用語言小學,為少數民族雙語教育提供示範。
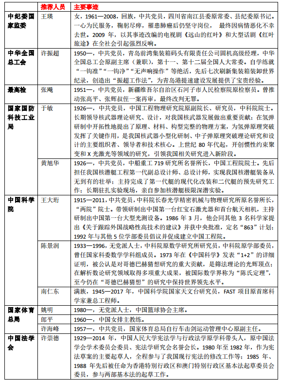
在各機構推選名單中,國家體育總局推薦姚明、郎平、許海峯3位中青年代表,國防科技工業局、中科院等國家科研院所推選出重量級科學家,比如為中國核武開發作出重要貢獻的于敏院士,突破我國第一代核潛艇研製的黃旭光院士,去年不幸去世的“天眼之父”南仁東等等。
以下為目前已經公示的推薦人選(排名不分先後):





