乎睿就馬蜂窩起訴發表聲明:沒有針對任何個人或企業
作者:李文瑶
【環球網科技綜合報道】10月23日消息,今日凌晨,深圳市乎睿數據有限公司(下稱乎睿數據)就馬蜂窩數據造假及起訴一事發表官方聲明。
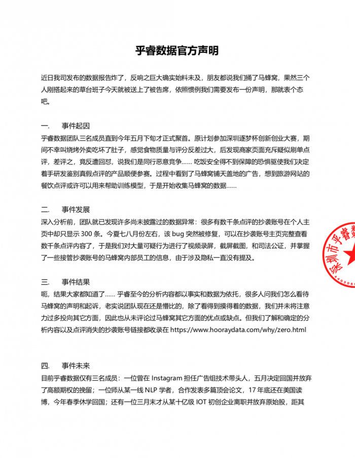
在聲明中,乎睿數據團隊稱已對大量可疑行為進行視頻錄屏,截屏截圖和司法公證,並掌握了一些接管抄襲賬號的馬蜂窩內部員工信息,所有了解和確定的分析內容和點評消失賬號鏈接全部收錄在其官網上。
除此之外,乎睿數據還提到,馬蜂窩事件純屬順手為之,沒有針對任何個人或企業。


據瞭解,此次事件起源於10月20日,自媒體“小聲比比”發佈的一篇標題為《估值175億的旅遊獨角獸,是一座殭屍和水軍構成的鬼城?》的文章。文章直指旅遊社交分享網站馬蜂窩上的2100萬條“真實點評”中,有1800萬條都是“通過機器人和從點評和攜程等競爭對手那裏抄襲過來的”。
10月21日晚間,自媒體“小聲比比”如約發佈了第二篇直指馬蜂窩充斥殭屍和水軍的數據報告,從文末的“75頁完整馬蜂窩起底報告”中,可以發現馬蜂窩疑似存在評論搬運、遊記摻水、問答抄襲的現象。
根據乎睿數據團隊在報告中表示,該團隊在馬蜂窩上發現了7454個抄襲賬號,這些抄襲賬號平均每個人從攜程、藝龍、美團、Agoda、Yelp上抄襲搬運了數千條點評,合計抄襲572萬條餐飲點評、1221萬條酒店點評,佔到馬蜂窩所有點評總數的85%。
目前,兩篇文章的閲讀量累計已經突破了150萬。
隨着輿論發酵,馬蜂窩於22日上午發佈官方公開聲明表示,針對該文中歪曲事實的言論,和已被查證的有組織攻擊行為,馬蜂窩將採取法律手段維護自身權益。
馬蜂窩方面表示,點評內容在馬蜂窩整體數據量中僅佔比2.91%,涉嫌虛假點評的賬號數量在整體用户中的佔比更是微乎其微,馬蜂窩已對這部分賬號進行清理。自媒體文章所述的馬蜂窩用户數量,與事實和第三方機構數都嚴重不符。
馬蜂窩強調,不容許任何個人或機構將其用户稱為“殭屍”“水軍”,將社區描述為“鬼城”,因此“針對該文中歪曲事實的言論,和已被查證的有組織攻擊行為,馬蜂窩將採取法律手段維護自身權益”。
隨後,10月22日深夜前兩篇作者梓泉再次在公眾號上發佈文章《我承認,我們是有組織攻擊馬蜂窩的》中,稱馬蜂窩的聲明偷換概念、避實就虛,順手甩鍋,並對馬蜂窩方面提出要求:公佈聲明中“已被查證”的有組織的攻擊行為,否則將視為誹謗,並且發起反訴。另外,作者還稱期待着法院作出公正的裁決,因為“這個案子最終將決定未來中國二十年的互聯網走向”。(李文瑤)