英國人對付美國的招數,美國都用在中國身上了_風聞
大牧_43077-2019-05-22 21:21
英國人對付美國的招數,美國都用在中國身上了
來源: 撥開迷霧看世界•作者: 迷霧君 給外資超國民待遇,導致大批國企、民企倒閉;大批國產名牌消失或被收購冷藏;汽車、大飛機等產業放棄自主研發被“市場換技術”所代替;農民成了民工,工人下崗,內需起不來,外向型經濟只能可憐巴巴的為了3%,5%的利潤給外國人打工,整個中國犧牲資源和環境,卻只能成為世界產業鏈的最底層。然而,勤勞勇敢的中國人民歷盡千辛萬苦,好不容易發展起來了,美國人竟然準備再次拋棄自由貿易,搞貿易保護、要打貿易戰了?
《華盛頓共識》把“自由貿易”、“依靠外國直接投資”和“出口導向型經濟”推薦為發展中國家唯一正確的發展道路。作為“發達國家的成功經驗”,過去一直是美國極力向發展中國家推銷的良方。
實際上,這並不是美國人的發明,而是美國建國之後,英國人開給美國人的藥方。

英國給美國設計的道路美國獨立戰爭雖然勝利了,但是經濟上仍然嚴重依附於英國。英國積極向美國推銷它的經濟學理論。1776年,亞當•斯密出版了《國富論》,主張自由市場、自由貿易,政府不要干涉經濟,也不能設置關税壁壘,而要讓“看不見的手”來引導市場,經濟自然就繁榮了。
1776年的時候,美國95%的人口都在農村。北方以小型農場和小作坊為主,南方是大規模的奴隸制農莊。當時的美國只是一個農業國,工業很少。顯然,美國的優勢在於農業,大多數美國人都認同這一點。
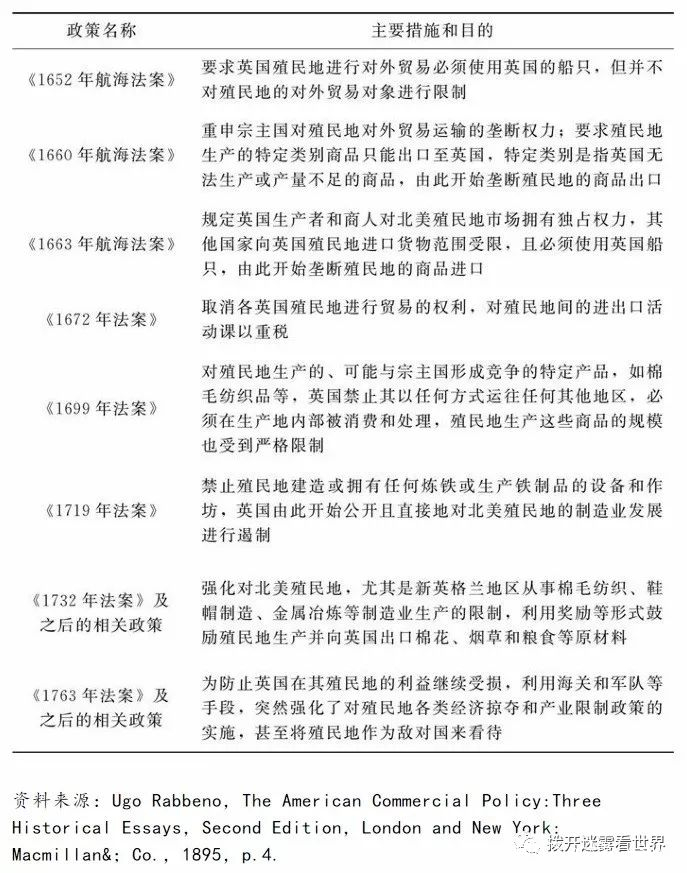
就這樣,美國建國之後,英帝國繼續向其傾銷工業品,控制所有主要的海上運輸,並對美國的海外貿易進行嚴格限制。
美國出現了經濟繁榮,大量農產品和原材料的出口伴隨着大量英國工業品的進口,而僅有的一點本土製造業卻被英國雄厚的資本和質優廉價的產品不斷啃食。
實際上,早在美國建國之前,英國就嚴格控制美國的貿易,並極力限制美國的工業發展。

1791年,美國首任財政部長漢密爾頓就向國會提交了《關於製造業的報告》,強調美國必須發展多樣化的製造業,強化聯邦政府的權威,走保護主義的發展道路。然而在當時的社會環境下,漢密爾頓的主張並未被國會和公眾所接受。
轉機來臨轉機來源於1807年的《禁運法案》和1812年的美英戰爭,這兩個重大的歷史事件沉重地打擊了美國當時的農業出口,也讓美國人痛感到了外向型經濟的脆弱性。但從禁運到1814年底美英戰爭結束時為止,由於戰爭所造成的歷時七、八年的閉關鎖國卻給了美國民族工業發展的好機會。

然而停戰之後,英國商品打着自由貿易的旗號潮水般湧入,美國剛有起色的工業再次受到了毀滅性的打擊。
1816年,在漢密爾頓等人的促進下,美國終於頒佈了第一項保護主義關税法案,自此逐步走上了保護並促進本土製造業發展的道路。

公知們的失敗當時,英國人極力推銷的歐洲政治經濟思想在美國的大學講堂佔主流地位,專業經濟理論家以使用正統概念、思維方式和分析模型感到無上光榮。在1825年成立的哈佛大學和1827年成立的耶魯大學,薩伊的著作被奉為標準教科書。亞當·斯密、李嘉圖和馬爾薩斯的自由市場、自由貿易思想受到公知們的推崇,公知們對當時美國政府的保護政策也給予了最為猛烈的攻擊。
但是公知們的反對沒有起到作用。在貿易保護政策和工業促進戰略的幫助下,美國的紡織、鋼鐵、鐵路和輪船運輸等重要產業大發展,生產效率與英國的差距逐漸縮小,技術和設備創新不斷湧現。
南北戰爭是發展路線之戰,不是為了解放黑奴但是,以工業為主的北方,和以棉花等農產品為主的南方發生了嚴重的利益分歧。美國南方棉花75%出口到英國,佔有國際市場70%的份額。作為典型的外向型經濟,對英國依賴度很高。南方想買英國的質優價廉工業品,反對關税壁壘,不願意買北方質次價高的產品。
北部的工業資產階級一直面臨着英國毀滅性競爭和掠奪式貿易的威脅,強烈支持關税保護政策;而商業、金融資產階級與南方的種植園主在英國的殖民貿易中獲得了巨大的利益,因而堅定地站在依賴海外市場和自由貿易的立場上。雙方的巨大的衝突,最終引發了南北戰爭。
南北戰爭並不是為了解放黑奴而爆發的,而是因為發展路線之爭。最終,工業基礎強大的北方戰勝了農業為主的南方,美國最終走上了內需主導型的經濟發展道路。
幾十年的高關税從1870-1897,美國進口商品的平均關税一直高於42%。1896年當選美國總統的威廉·麥金利曾用一段話鮮明地表達了美國學派的保護主義哲學:“自由貿易意味着將我們的財富、我們的製造業和我們的市場交給其他國家。”非理性,並在上台後不久便頒佈了《丁利關税法案》,把關税税率的平均水平提高到了57%,該税法一直持續了12年。
高工資策略美國不僅政府強力干涉自由經濟和自由貿易、建立保護政策,也反對壓低工人工資、低價出口商品的“比較優勢”戰略,反而執行高工資策略。改善工人的文化素質和生產技能與其報酬水平同步提高,通過改進生產效率而不是壓低工人工資來降低成本。
這不僅是從漢密爾頓、克萊到林肯等政治家以及著名經濟學家亨利·凱里的基本思想,它也是美國工業家的基本看法。由於美國的工資和資金成本都比英國等發達國家高,所以,“美國的製造商不能企望那些較老的國家供給一個大市場,而必須在國內創造市場,同外國的產品進行競爭”。在這種情況下,即使美國人民忍受質次價高的工業品也在所不惜,否則美國的工業化就無法展開。
內向型經濟更重要的是,保護政策為美國工農業發展提供一個欣欣向榮的國內市場,工業化程度的不斷提高將吸收農業中的剩餘勞動力,擴大農產品的國內市場,從而維持農產品的高價格和農民的高收入;高工資的策略使得美國工人變成了強大的中產階級,強勁的內需推動了內向型經濟的進一步繁榮,形成了良性循環。
從1869-1893年,美國對外貿易佔國民生產總值的比重一直很低,從14.1%,下降到12.9%,以後一直維持在12%左右。
“美國學派”悄然消失這樣,通過一百多年的努力,美國依靠關税保護、限制外資、高工資策略等貿易保護及工業促進政策,以國內的大規模需求為基礎,大力發展出第三次技術革命浪潮的戰略性新興產業,最終實現了工業化的崛起。
以“高關税保護”、“排斥外國直接投資”和“內向型經濟”為特點美國學派人才濟濟:美國第一任財政部長亞歷山大·漢密爾頓是美國學派的奠基者。弗里德里希·李斯特、亨利·凱里、帕申·史密斯、西蒙·帕滕和伊利等人,先後對美國崛起的經濟理論做出了重大貢獻。
然而,美國學派這些人在現代經濟學理論中卻不見蹤影,在目前的西方經濟思想史教科書中也默默無聞。為什麼呢?
這是因為美國學派的保護主義學説與美國崛起後推銷自由貿易的政策相沖突,與20世紀70年代興起的新自由主義經濟學相背,與“華盛頓共識”更是針鋒相對,所以必須隱瞞真相。
英國人對付美國的招數,美國都用在中國身上了當年英國企圖誤導美國結果失敗的手段,被美國人用在了中國人身上。《華盛頓共識》把“自由貿易”、“依靠外國直接投資”和“出口導向型經濟”推薦為發展中國家唯一正確的發展道路。
在高科技領域對中國人嚴防死守的美國人,卻幾十年如一日熱心的為中國人培養了大批的高級經濟金融人才,比如茅於軾、吳敬璉等等,等等。
看看我們的經濟發展路線圖,是不是曾經精準的按照“自由市場/貿易”、“依靠外國直接投資”和“出口導向型經濟”在走?
給外資超國民待遇,導致大批國企、民企倒閉;大批國產名牌消失或被收購冷藏;汽車、大飛機等產業放棄自主研發被“市場換技術”所代替;農民成了民工,工人下崗,內需起不來,外向型經濟只能可憐巴巴的為了3%,5%的利潤給外國人打工,整個中國犧牲資源和環境,卻只能成為世界產業鏈的最底層。
然而,勤勞勇敢的中國人民歷盡千辛萬苦,好不容易發展起來了,美國人竟然準備再次拋棄自由貿易,搞貿易保護、要打貿易戰了?

呵呵……
記得外國人打乒乓,也改過好多次規則,結果怎樣了呢?