主權·憲政·民主(一) | 讀書_風聞
政治学人-不止于学术,不限于态度。微信公众号:政治学人2019-06-25 18:38


從本期開始,小編將圍繞“主權”、“憲政”、“民主”這三個政治學理論中最基礎的政治學概念,為大家帶來《控制國家:從古雅典至今的憲政史》一書的專題分享,共四期。
在西方的政治思想與實踐中,憲政具有悠久的歷史,是西方政治傳統在當代政治中的重要延續,也是西方政治思想的一大精髓。斯科特·戈登的《控制國家:從古雅典至今的憲政史》一書,用制度主義的分析範式,迴避了單純從政治學關注強制性權威的行使與歸屬或者法學立場對法律和法治的考察,認為控制國家權力的形式需要通過制度設計以實現。由此,他考察了自古代雅典以來的西方憲政的政治思想與政治實踐,勾勒出一套憲政起源與發展的歷史圖景。作者將“憲政”定義為通過權力的多元分配以實現控制國家強制力量的一種政治制度,將立憲主義的核心問題集中在國家的強制性權力收到約束與控制。在導論部分,作者聲明自己對於國家的理解基於一種“國家在本質上是做出集體性事務的決策的有用工具”的潛在假定,認為馬克斯·韋伯式的國家解釋( 國家是擁有合法使用暴力的壟斷性權威的社會中的機構。)在面對廣泛分析政治制度之時具有誤導,這種誤導表現為轉移了人們對政治複雜性的關注。另外,作者否認了“法治”原則與“立憲的”政治秩序的產生存在着必然的聯繫,由此對於自然法學説中通過重新建立自然法權威以實現對強制權力的反抗和控制提出了批評。
全書結構安排共九章,筆者將其劃分為四個部分。第一章即第一部分,探討主權學説是作者整本書研究問題的重要背景,意在為後面所探討的政治實例進行鋪墊,以證明主權學説在這些政治實例中的證成與缺陷。第二部分是第二、三、五、六章,作者考察古典政治時期的雅典和羅馬以及歐洲早期的威尼斯與荷蘭的政治制度,分析憲政思想的體現與憲政實踐的發展。第三部分是第四章和第七章,作者考察了兩個重要轉折時期的憲政思想的發展與實踐情況,以此分析其為規範性的現代憲政思想的影響。最後一部分是全書的最後兩章以及後記部分,作者對現代英美的政治制度加以全面分析,探討現代憲政思想的全面形成與其在政治實踐中的重要作用。
一、研究問題背景:主權的位置與歸屬
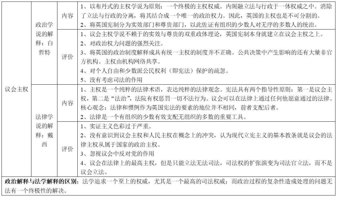
在政治學的研究中,對於主權的探討歷史悠長,而主權的指代意義也逐漸分為兩類:一類指代一個民族國家在自己的地理範圍內具有自主的管轄權;另一個是國家內部的構成最高政治與法律權威的實體。而作者將自己的重心放在後者,對經典的主權學説(絕對主權)、人民主權、議會主權和批評主權學説展開了詳細的分析與討論。

經典的主權學説即絕對主權的討論實質上是對主權性質的探討,而作者的討論重心更則集中於(既然國家中必須有主權權威)何種政治實體在道德上被認為有資格享有主權,即主權的位置問題,由此他對於人民主權和議會主權展開了討論。

因此,作者基於英格蘭的例子,以布丹對主權位置的描述——即主權權威必須是一個看得見的統治者或足夠小以形成政治權力凝聚性的中心的一個團體——對議會主權的相關內容展開了分析。

這些探討的基礎上,作者明確——探討主權學説的意義不在於糾結這些分析的對錯之分,更加重要的意義在於在這些探討所反映出的的內容。即在民主國家中,公共政策形成的各種機構和機構之間的相互作用如何被進行政治分析。因此,作者認為,政治權力的多元主義結構是一個必然的體現。而如何在多種政治結構之間分配權力,主權學説並不能為此提供良好的解釋。因此,對抗性的分析模型是一個更好的選擇,作者也由此開啓了對立憲主義的探討。
在下一期中,筆者將帶來作者對於古典憲政起源的考察和歐洲早期憲政嘗試的分析。歡迎繼續關注!