想知道一下各位大佬對此事的意見_風聞
hfdsg-2019-07-10 16:00
事情是這樣的:前幾天我的部分期末成績出來了,發現自己的 就業指導 掛了,這個課屬於全校性選修課那種,一個學分,沒有期末考試,是交一個大作業打分,大作業是按要求寫一份簡歷或者寫考研計劃,我寫的是考研計劃。寫的也比較隨意,然後就掛了。
令我生氣的事就是:她不公平。她教了兩個班,當時一班先交作業,因為寫的不好,老師就把他們的作業打回來了,讓他們重寫,我們二班後交一點,老師也沒説不好,也沒有退回來。然後一班一個人都沒有掛,我們二班掛了4.5個。還有就是她要求寫考研計劃的規則簡直就是牛頭不對馬嘴,她給我們發的是寫創業的規則,要我們按着那上面寫,我簡直是無語了。最後一點就是她還教我們另外一門課 藥理學。學校要求是開卷考試,她偏偏要弄成閉卷。
今天我去找她,希望她給我們一個機會,我重新做一份交給她。她説:不行,上課你沒好好聽課嗎?按那個講得做呀!
我説:你講的是怎麼寫簡歷,我寫的是考研計劃。
她説:你不知道舉一反三嗎?你就寫一個學校,沒有備選學校嗎?而且你都沒有怎麼分析你為什麼選他。
我説:我就選一個,我那個學校沒有公佈報錄比,考進去的學生的成績……不知道分析啥。
………其它的,我也忘她説啥了,只記得最後兩句“我上課是不是説過,一科表現不好,影響兩科的成績”“你就等着下學期重修吧”

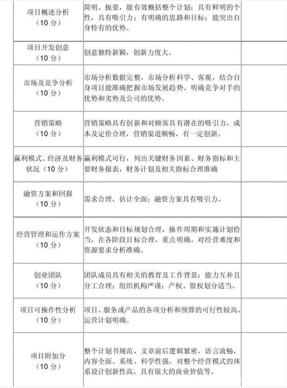
這是考研計劃要求

學校要求開卷

我主要是覺得這種課沒有掛的必要,而且老師也有點不公平,不聽從學校安排(悄悄説一聲我的藥理成績還沒出來),帶有私人色彩。
以上就是這件事情的經過,希望瞭解一下各位大佬對這件事情的看法。