胡鞍鋼 王洪川:南北格局與和平崛起:二十國集團綜合國力研究_風聞
KKK-工科小学生,文献转载。-如有冒犯,请私信后必删。2019-07-19 15:50
大國興衰始終是世界格局演變的基本規律,它作用於各大國政治經濟等不平衡性規律,突出表現為它們的國家戰略性資源發展的不平衡性,更表現為它們的綜合國力的不平衡性。對於不平衡規律的認識,列寧較早論述了發達資本主義國家和落後國家間存在不平衡規律,並指出“經濟政治發展不平衡是資本主義的絕對規律”,“資本主義在各個國家是極不平衡的”。①毛澤東結合中國國情和具體實踐提升和總結,指出“世界上沒有絕對平衡發展的東西,我們必須反對平衡論,或均衡論”,並進一步指出不平衡規律是“革命政黨正確地決定其政治上和軍事上的戰略戰術方針的重要方法之一”②,將不平衡作為一個客觀規律來指導具體戰略戰術。從國際秩序來看,不平衡性將促進國際競爭,並影響到世界經濟格局的變化。黨的十六大曾根據國際國內形勢做出非常敏鋭的判斷——“形勢逼人,不進則退”。
當前國際形勢變化日趨嚴峻,綜合國力競爭更加激烈,習近平明確指出“面對日益激烈的綜合國力競爭,我們的事業就如同逆水行舟、不進則退”。③這就要深刻認識國際政治經濟格局變化的基本趨勢,研究國際秩序演變的基本動向。二十國集團(G20)既是世界發展的核心力量,也是全球經濟治理的“關鍵少數”。G20已經成為全球經濟治理最有效的平台和機制。④對中國而言,G20不僅是實現南方國家和北方國家有效溝通的橋樑紐帶,也是實現國際經濟秩序調整與轉變的核心“朋友圈”。中國崛起必須在G20中發揮核心作用。⑤只有充分了解、深入研究G20綜合國力與國家戰略性資源的基本情況、力量對比、未來走向,才能有效推動全球治理體系變革,推動構建人類命運共同體,向世界分享中國紅利,為世界和平與發展做出新的重大貢獻。
一、G20綜合國力大變遷:南方崛起北方衰落
本文將G20各個國家劃分為兩類:一是南方國家,包括中國、印度、印度尼西亞、俄羅斯、沙特阿拉伯、巴西、土耳其、阿根廷、韓國、墨西哥、南非;二是北方國家,包括美國、英國、德國、法國、日本、意大利、澳大利亞、加拿大,以及歐盟。這裏需要説明的是,儘管韓國、墨西哥是經合組織成員國家,但本文仍將其劃為南方國家。⑥
綜合國力包括了九大類國家戰略性資源:經濟資源、人力資源、能源資源、資本資源、科技資源、政府資源、軍事資源、國際資源、信息資源;由九大資源構成綜合國力方程,其中經濟資源是核心資源。為此,筆者將其權重賦予0.2,其他資源賦予0.1;該方法使用了混合指標,價值量(7個)與實物量指標,價值量又包括匯率現價美元(3個)與購買力平價(PPP)不變價格(2011年國際美元)(4個);採用各類資源佔世界總量比重的方法,進而計算綜合國力佔世界總量比重;數據來源均採用世界銀行等國際組織提供的數據,便於可比較、可檢驗⑦;樣本時間為2000~2015年,由其佔世界總量比重的變化量進行計算,以便更好地反映不同類型國家綜合國力的變化趨勢。⑧
研究結果表明(見表1):第一,進入21世紀之後的15年,世界各大國發展的不平衡性十分明顯,突出表現為綜合國力佔世界總量比重的不同變化趨勢,大體分為四種主要類型:一是持續上升型,屬於“崛起型”國家;二是持續下降型,屬於“衰落型”;三是先上升後下降型,屬於“波動型”,如俄羅斯、巴西;四是變化不大型,如土耳其、南非、阿根廷。

第二,南方國家整體屬於上升或崛起型。可以分為兩個階段:2000~2010年為快速追趕北方國家階段,南方國家綜合國力佔世界比重從25.26%提高至2010年的36.06%,南方國家相對北方國家的追趕係數從46.1%提高至88.1%;2010~2015年為加速追趕並超越階段,2015年南方國家綜合國力佔世界總量比重提高至40.48%,15年累計提高了15.22個百分點,平均每年提高1.01個百分點,南方國家相對北方國家的趕超係數達到了112.8%。其中最主要崛起國家是中國、印度和印度尼西亞,其貢獻率分別為69.4%、19.6%和5.1%,三國合計94.1%。可以認為,南方國家崛起主要是中國、印度和印尼三大國崛起。
第三,北方國家屬於下降或衰落型。其綜合國力佔世界總量比重持續下降,從2000年的54.79%下降至2015年的35.88%,下降了18.91個百分點,平均每年下降1.26個百分點。其中最主要下降國家或地區是歐盟、美國、日本,其貢獻率分別為41.4%、34.1%和21.0%,三大經濟體合計96.5%。可以認為,北方國家衰落主要是歐美日三大經濟體的衰落。
第四,南北國家綜合國力對比發生了重大變化。2000年時,北方國家綜合國力是南方國家的2.17倍,北方國家佔絕對優勢;2010年時,北方國家綜合國力相當於南方國家的1.14倍,北方國家佔相對優勢;到2015年南方國家超過了北方國家,是北方國家的1.13倍,這表明南北方已經發生根本性逆轉,南方國家已略勝一籌,佔相對優勢。其中,北方國家衰落要比南方國家崛起的作用更大,反映了始終處在發達地位的北方國家,因發達而老化,因老化停滯不前,甚至還倒退。
第五,全球經濟正在進入南方國家主導時代。預計到2020年,南方國家綜合國力佔世界比重持續提高至45.14%,北方國家的比重持續下降至31.96%,南方國家將是北方國家的1.41倍。這表明南方國家已居優勢地位,結束了北方國家長期優勢局面,根本改變了世界格局和版圖,更有利於世界走向南北大趨同。
需要説明的是,本文在採用南方與北方國家的分析框架之外,還提出了兩維分析框架:一維分為南方國家和北方國家;另一維分為上升或崛起型國家和下降或衰落型國家。研究發現,在北方國家中幾乎全部都是屬於下降型,即在2000~2015年期間,綜合國力佔世界總量比重都是減少的。在南方國家中有明顯的分化,例如俄羅斯、巴西是先上升後下降,這與國際金融危機之後受到嚴重衝擊等有關;韓國、墨西哥均屬於下降型;阿根廷則屬於不變型,既不上升也不下降。

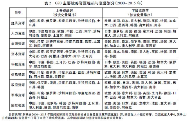
根據九大類國家戰略性資源佔世界總量比重進一步分析發現,劃分了上升或崛起型、下降或衰落型,也反映了南北國家在世界中的變化趨勢,尤其是南方國家幾乎所有的國家戰略性資源佔世界總量比重都是上升的,與北方國家的相對差距都是持續減少的,甚至還超過了北方國家,只有國際資源尚未超過北方國家,也反映了南方國家在經濟全球化、貿易自由化方面還有更大的發展空間(見表2)。
計算説明:系根據2000~2015年期間國家或地區對應指標占世界總量比重的變化量計算,按變化大小進行排序。當變化量大於0,屬於上升或崛起類;變化量小於等於0為下降或衰落類。其中阿根廷缺少經濟資源和政府資源數據。
二、國家生命週期與國家創新競爭
在經濟全球化與國際競爭大背景下,的確“實力是硬道理”,這反映在各大國家的經濟實力、綜合國力佔世界總量比重的變化及趨勢上,但無論是上升型或崛起型還是下降型或衰落型,都絕非是偶然的,其背後是與所處的國家發展生命週期的不同階段相關的,更與國家創新競賽有關,國際競爭既是公開競爭也是激烈競爭,符合“不進則退,慢進也是退”的競爭規律。
那麼,如何解釋南方國家崛起、北方國家衰落呢?清華大學胡鞍鋼教授最早用國家生命發展週期的理論來解釋一個國家崛起或衰落的原因。該理論指一個國家都會經歷四個不同階段:初步成長期;迅速成長期;高峯期;衰落期。⑨從國家發展生命週期的角度來看,北方國家作為現代化的先行者,一直處在國家發展生命週期的高峯期,隨着高峯期結束,發達國家就集體進入了長期老化、嚴重老化的階段,既體現為幾百年的制度老化,決策機制的僵化,還體現為人口和勞動力的老化,更重要的是觀念老化,可以稱之為“老化文化”。進入21世紀,北方國家明顯進入了國家發展生命週期的衰落期,國際金融危機等嚴重打擊並加速了集體性的衰落,特別是歐盟、美國、日本。與此相反,南方國家作為現代化的落伍者,直到很晚才進入現代國家發展生命週期的初步成長期,中國、印度等新興人口大國在最近30年進入迅速成長期,從而帶動南方國家綜合國力佔世界總量比重持續提高。南方國家利用後發優勢加速發展,也實現了持續的上升或崛起。年輕者超過老年者,學生超過老師,如同美國超過了英國,這是國家發展生命週期的規律,也是世界現代化發展的規律。
自20世紀90年代以來,經濟全球化與第四次科技革命使國家競爭模式發生本質變化。國家之間競爭已經由政治軍備競賽,發展為經濟實力、綜合國力與國際影響力等全方位、多領域的總體實力競賽。這種總體實力既包括一國的經濟總量、貿易總量、投資總量,還包括人口流入流出規模、跨國地理輻射空間、文化意識形態國際影響等等。因此,綜合國力競爭表面上看是國家之間的競爭,實際上涵蓋了個體或家庭、企業學校或單位、政黨政府社會等微中宏觀的各個層次競爭,是一項具有整體性、協同性、互動性的更為激烈的現代化競爭模式。在這種競爭條件下,國家競爭不只是企業競爭,國家創新也不只依賴於企業創新。國家競爭的本質是國家創新競爭、創新競賽,即國家倡導創新、國家鼓勵創新、國家推動創新,國家營造環境、國家承擔風險、國家支付成本。從深層次的角度來看,影響大國綜合國力迅速變化的根本原因取決於不同國家的創新目標、創新能力和創新體系。⑩以中國為例,中共十八大以來,習近平總書記提出創新驅動發展戰略,促進五位一體全領域創新、交叉創新、整體創新,進入全面創新發展新階段,中國經濟巨輪行穩致遠,創新成為中國最大的發展驅動和最重要的國家競爭力,中國經濟實力、科技實力、國防實力、綜合國力進入前列,國際影響力取得新的歷史性突破。
南方國家崛起,實際上也表明南方國家比北方國家更具增長空間,這個增長空間不是來源於創新水平,而是取決於創新增加值。對發展中國家而言,由於企業創新能力較弱,政府在國家創新中起着更加重要的作用,只有通過戰略、規劃、政策、法規、項目等多種形式(11),引導與規範全社會創新活動,營造創新生態和氛圍,打造形成國家創新體系,才可能在國際競爭中力爭上游。發展中國家需要“實事求是”,更要“解放思想”,破除對發達國家的盲目崇拜、盲目迷信。事實上,迄今為止,即使是國際金融危機的爆發和蔓延,發達國家也沒有能夠很好地解決自身固有的矛盾和問題,這也決定了歐美日還將持續衰落下去。世界歷史車輪滾滾向前,世界經濟政治科技格局正在發生根本性的變化,世界經濟發展的動力之源正在轉換之中,新事物總是會比舊老事物更欣欣向榮,新興國家總會比老牌國家發展得快,並開始走上世界舞台,創造更大的發展機遇。
三、中國:創新和平崛起基礎條件
縱觀歷史,大國崛起多數要經過戰爭,無論是西班牙的崛起、還是英國的崛起,都是經歷了慘烈的國家戰爭。近代以來,美國作為大國崛起,沒有經歷戰爭,但這主要歸因於美國偏安一隅的地理優勢,以及作為當時新興國家遠離戰場積蓄實力,在戰後窗口期,借各國喘息之時迅速崛起。然而,如何在和平年代和平崛起,人類歷史並沒有提供經驗,也沒有這樣的先例。
一方面,中國和平崛起正處於難得的戰略機遇期,根據過去幾十年的經驗看,中國和平崛起機遇並沒有隨着中國崛起而弱化、縮小,相反地,中國的和平崛起為中華民族偉大復興中國夢的實現,創造了得天獨厚的有利條件,直接帶動了南方國家的崛起。與歷史任何時期相比,中國仍處在迅速崛起的黃金時期,並還將擁有長期的戰略機遇期。這具體體現在中國與世界各國關係更加緊密,日益走近世界經濟舞台中心,成為世界最大貿易國,具有強大的貿易優勢。自加入世界貿易組織以來,中國與主要國家的貿易關聯度迅速上升,改變了美國一家主導的貿易格局,逐步取代美國與各國貿易伙伴關係地位,相繼成為各主要國家的第一大貿易伙伴。2005年,中國成為G20國家中4個國家的第一大貿易伙伴;2010年,成為8個國家的第一大貿易伙伴;2016年,已經成為11個國家的第一大貿易伙伴,在19個國家中佔比達到57.9%,還是5個國家的第二大貿易伙伴,剩餘的4個國家基本都是排名前五位的貿易伙伴。中國已經成為南方國家與北方國家共同的第一大貿易伙伴,成為它們之間互聯互通的橋樑和紐帶,國際影響力和國際地位不斷上升。
從中美關係來看,中國已成為美國最大的利益相關者,是美國第一大貿易伙伴,是美國最大的債權國之一,是美國最大的海外留學生來源國,還會成為美國最大的外國直接投資來源國之一。儘管隔着世界最大之洋的太平洋,卻是世界經濟一體化程度和規模最大的兩大經濟體,中國與美國以及雙邊關係,這三大因素中的任何一個因素都會對世界既可能產生極大的正外部性,也可能產生意想不到的極大的負外部性,的確是“一榮俱榮,一損俱損”。

另一方面,中國崛起也正在不斷為自身創造機遇,這一機遇主要體現為中國與越來越多的國家發展夥伴關係,與主要國家之間關係越來越緊密,越來越友善。無論是南方國家的崛起,還是北方國家的衰落,都期待並需要中國機遇,無論是貿易機遇、投資機遇,還是技術創新機遇、綠色能源機遇。南方國家與北方國家之間,已經形成機遇與挑戰並存、機遇大於挑戰,合作與競爭並存、合作大於競爭的新局面。中國主動順應並推動南北新格局發展態勢,突出反映在中國與G20南方國家建立了全面戰略伙伴關係。改革開放以來,中國堅持走和平發展、互利共贏的中國特色大國外交之路,積極構建以融入-變革-塑造為核心的和平發展戰略框架(12),創造了遍佈全球的大國夥伴關係網絡,與世界絕大多數大國建立了“戰略伙伴關係”,它不針對第三國、不搞對抗,是平等關係,是對話關係,這使得中國成為目前世界各國中,擁有大國夥伴關係最多的國家。習近平在中央外事工作會議中指出:“要在堅持不結盟原則的前提下廣交朋友,形成遍佈全球的夥伴關係網絡。”(13)目前,中國已經與俄羅斯進立“全面戰略協作夥伴關係新階段”,與印度建立起“深化戰略合作伙伴關係”,與印度尼西亞建立起“全面戰略伙伴關係”,與韓國建立“戰略合作伙伴關係”,周邊五大國中已經有四個國家與中國建立“友好夥伴關係”。中國堅持不結盟的外交原則,這是創造和延長中國機遇的正確選擇,也符合“得道者多助”的簡單真理。
值得指出的是,建立大國夥伴關係成為中國國際關係和國際地位的重要戰略資產。從這個意義上看,每屆黨的領導集體建立的夥伴關係,就為後來人留下戰略資產和寶貴財富。這個資產不斷地積累起來,在一屆又一屆中共中央領導者的努力經營下,像滾雪球一樣越滾越大,越滾越堅實,才有了今天的中國與大國之間平等、互利、共贏的國際位置。這也形成“前人種樹、後人乘涼”長遠效益。具體來看,中共中央在1990~2002年的13年裏,共與11個國家建立了14國次夥伴關係(部分國家多於1次),平均每年1.1國次;在2003~2012年的10年裏,共與18個國家建立了23國次夥伴關係,平均每年2.3國次;黨的十八大以來從2013年~2016年,以習近平同志為核心的黨中央在僅僅4年的時間裏,共與15個國家建立了16國次夥伴關係,平均每年4.0國次,超過以往時期,這些戰略伙伴關係的建立不是簡單的重複,而是遞進向前的,不斷加強合作和升級的(除日本外),彰顯了繼承與開拓相結合的大國國際政治信用與中國自信。(14)
四、主動作為:在挑戰中提升全球領導力
世界潮流將中國推到時代的最前沿,毋庸置疑,中國在人類21世紀發揮舉足輕重的作用。(15)中共十八大以來,黨和國家領導人多次走出國門,主動出訪G20國家,積極建立雙邊友好合作關係,開啓中國特色大國外交新局面。在2013~2016年期間的短短4年時間裏,習近平主席曾先後19次訪問G20國家,李克強總理12次訪問G20國家,合計達到31次,其中南方國家訪問累計16次,北方國家累計15次,南方國家略高於北方國家。在G20的18個國家(除日本外)中,平均每個國家訪問1.72次,這就直接反映出中國在主動作為,積極與主要國家互動合作,也表現出中國國際影響力不斷提升,打造並形成了習近平新時代全球領導力。從所訪問國家的頻次比較來看,排在第一位的是俄羅斯,被訪問次數達到4次;美國、德國次之,達到3次;法國、英國、巴西、印度、韓國均達到2次,這8個受訪次數超過1次的國家中,南方國家和北方國家各佔一半,反映出中國領導人帶頭主動“走出去”,與南北方主要大國建設友好關係,既建立國家關係,也建立私人關係。(16)
當前,國際政治經濟形勢依然錯綜複雜,中國和平崛起與G20綜合國力變遷格局,體現出從不平衡到平衡、從彼消到此長、從量變到質變的世情發展規律。必須清醒地認識到,國際形勢的變化並沒有改變我國仍處於可以大有作為的重要戰略機遇期的判斷,改變的是重要戰略機遇期的國際背景和條件;沒有改變世界經濟處於後金融危機深度調整期的判斷,改變的是西方發達資本主義國家貿易保護主義盛行和逆全球化抬頭;沒有改變南方國家和北方國家主要經濟體走勢繼續分化的判斷,改變的是南方國家綜合國力已經處於優勢地位並繼續走向主導。
未來世界經濟格局和大國實力走勢對中國來説,機遇仍大於挑戰,利仍大於弊。中國相對歐美日等的綜合國力優勢將越來越明顯,中國與主要大國的戰略伙伴關係將越來越緊密;中國對南方國家的引領作用將越來越凸顯。為此,中國應繼續並更加積極主動地走向世界,在重大國際問題上“不缺席”,“做到位”,全面參與全球治理,主動承擔國際責任,盡力而為、量力而行,發出中國聲音,提出中國方案,貢獻中國智慧,在G20平台主張世界大事共同商議,推動全球治理體系變革,促進全球包容性增長。(17)
總的來看,中國建立新型國際關係的方案,可概括為:南北方案,一國一策,利字當頭,得道多助,把中國機遇轉變為世界機遇。其中,具體要處理好幾個關係。
第一,處理好與南方國家關係。中國儒家傳統文化有助於中國與其他大國、尤其是發展中大國建立不同層次的戰略伙伴關係。(18)中國要本着相互尊重、求同存異的基本方針,積極主動與發展中大國發展好關係,大力促進金磚國家合作機制建設。對南方國家要保持戰略耐心,認識到南方國家接受並適應中國崛起仍需要時間,同時,長遠來看南方國家(包括印度)崛起將有助於中國崛起。擴大與南方國家的互利共贏合作,擴大對欠發達國家和發展中國家的國際援助,始終堅持與“窮哥們”做“好兄弟”。制定中國新的國際發展援助規劃,做到“雪中送炭”,不搞“錦上添花”。積極推動世界大國、高收入國家以及新興經濟體增加各類發展援助佔GDP比重,擴大全球援助計劃,主動承擔與中國綜合國力對應的國際責任。全面推動中國與南方國家的戰略伙伴關係升級,積極爭取南方國家的廣泛認可和尊重。
第二,處理好與北方國家關係。國家利益是任何國家都必然追求的決定性目標。處理好與北方國家的關係,要利字當頭,以強化和拓展共同利益為戰略基點,既要講利,更要講德,以“德”作為戰略與道義制高點;積極主動擴大朋友圈,縮小敵人圈,孤立頑固分子。要建立新型大國關係,保持戰略定力,建設世界一流軍隊(19),堅決維護安全和核心利益,在涉及國家核心利益問題上,敢於畫出紅線,亮明底線。隨着中國全面參與全球治理,必須清楚地認識到中國與北方國家、尤其是大國之間的利益分歧、意識形態對立的客觀存在,強調國家利益與全球利益的平衡,強調不同文化文明的“和而不同”。妥善處理重大分歧,尤其是大國之間的分歧,加強大國之間的高層往來,強化多領域的溝通與合作,建立國家利益協調和危機應對機制,關鍵時候,旗幟鮮明亮出牌子,反對霸權主義、強權政治和新幹涉主義,佔領話語制高點。利用在非傳統安全方面的合作,來換取降低傳統安全的威脅。以大國自信,冷靜看待發達國家對中國態度的轉變,客觀對待西方媒體輿論的批評(20),展現出一個不爭霸、不退縮、不結盟的大國形象。
第三,當好南方國家與北方國家的橋樑。根據世界經濟格局變遷和大國實力走向,對中國國際發展戰略及大國外交問題進行頂層研究和設計,構建一個與北方國家和南方國家兼容幷包的新型大國外交的政策框架,主動提出中國的世界觀、天下觀。中國已經成為重塑國際秩序的領導力量,中國要積極構建合作共贏的國際關係,以“共商共建共享”為全球治理核心理念(21),發揮大國外交影響,在外交舞台充分施展大國外交的影響力,向各國提出經濟共榮的中國主張、做出經濟開放的中國承諾、分享經濟發展的中國經驗。充分利用大國外交的幾張“王牌”,如自由貿易協定、長期簽證等,主動與關鍵大國簽訂自由貿易協定和雙邊投資協定,既要把南方崛起的世界機遇轉變為中國的機遇,也要把中國的機遇轉變為世界的機遇。(22)妥善解決大國分歧,南北分歧。推動國際秩序公平合理發展,促進全球經濟治理機制不斷完善,拓展對外貿易平台、促進國際貿易合作交流,推動建設統一、開放、包容的全球大市場。
今天的中國仍處在全面崛起的時代,有利條件越來越多,迴旋餘地越來越大,中華民族比歷史上任何時期都更接近偉大復興,也比歷史上任何時期都擁有更多有利條件和機遇。有學者認為,中國當前面臨比美國當年“和平崛起”時具備更有利的條件(23),國際體系變化就是機遇。(24)中國崛起要順應國家創新的“硬道理”和得道多助的“軟實力”,主動抓住機遇、充分利用機遇,不僅要統籌國內國際兩個大局,還要統籌南方國家和北方國家兩個大局,充分利用天時、地利,實現人和(25),確保第一個百年目標在2020年如期完成,為實現兩個一百年的偉大目標創造更大範圍的天時、地利和人和,健步走向中華民族偉大復興。
鄭雲峯、謝宜澤對本文數據收集與計算亦有貢獻,在此表示感謝,論文中可能的疏漏由筆者負責。
註釋:
①分別參見《列寧專題文集:論社會主義》,人民出版社,2009年,第4、8頁。
②《毛澤東選集》第一卷,人民出版社,1991年,第331頁。
③習近平:“新的5年奮鬥歷程已開啓”,新華網每日電訊,2013年3月9日。
④張宇燕:“紛繁複雜世界的背後”,《世界經濟與政治》,2017年第1期,第1頁。
⑤2011年亞洲開發銀行曾預言,隨着新興市場經濟國家崛起,世界將面臨秩序的重建,G20將取代以往國際經濟治理平台,成為全球經濟總舵手。見“Asia to Play Bigger Role on World Stage,G20:ADB Report”,The People’s Daily,26 April 2011.
⑥2014年,韓國人均GDP(匯率法,美元)為27971美元,墨西哥為10326美元。
⑦具體指標體系與計算方法,請參見胡鞍鋼、高宇寧、鄭雲峯、王洪咱:“大國興衰與中國機遇:國家綜合國力評估”,《經濟導刊》,2017年第3期,第14~15頁。
⑧計算數據來源:世界銀行數據庫:http://data.worldbank.org/.(上網時間:2016年12月)
⑨參見胡鞍鋼:《中國崛起之路》,北京大學出版社,2007年。
⑩胡鞍鋼、高宇寧、鄭雲峯、王洪川:“大國興衰與中國機遇:國家綜合國力評估”,《經濟導刊》,2017年第3期,第14~15頁。
(11)王春法:“論綜合國力競爭與國家創新體系”,《世界經濟》,1999第4期,第59~64頁。
(12)門洪華:“構建新型國際關係:中國的責任與擔當”,《世界經濟與政治》,2016年第3期,第4~25頁。
(13)“中央外事工作會議在京舉行”,《人民日報》,2014年11月30日。
(14)作者整理自外交部網站,以及新華社新聞報道。數據採集截止日期為2016年12月16日。需要説明的是G20國家中,中國只與美國、日本仍然不是夥伴關係。
(15)“持續推動二十國集團穩步前行”,《人民日報》,2016年11月30日。
(16)數據系作者整理自新華社報道。歐盟並沒有計算在內。採集截止日期2016年12月15日。
(17)王洪川、胡鞍鋼:“包容性增長及國際比較:基於經濟增長與人類發展的視角”,《國際經濟評論》,2017年第4期,第42~55頁。
(18)Wilfried Bolewski and Candy M.Rietig,“The Cultural Impact on China’s New Diplomacy”,The Whitehead Journal of Diplomacy and International Relations,Vol.8,No.3,2008,pp.85-86.
(19)胡鞍鋼、王洪川、謝宜澤:“強國強軍的戰略邏輯”,《清華大學學報(哲學社會科學版)》,2017第5期,第141~150頁。
(20)張藴嶺:“尋求崛起中國與世界的良性互動”,《國際經濟評論》,2013年第4期,第50~59頁。
(21)“習近平主持中央政治局集體學習時強調 推動全球治理體制更加公正合理為我國發展和世界和平創造有利條件”,《人民日報》,2015年10月14日。
(22)習近平指出:“中國和平發展道路能不能走得通,很大程度上要看我們能不能把世界的機遇轉變為中國的機遇,把中國的機遇轉變為世界的機遇,在中國與世界各國良性互動、互利共贏中開拓前進。”參見“更好統籌國內國際兩個大局夯實走和平發展道路的基礎”,《人民日報》,2013年1月30日。
(23)Barry Buzan and Michael Cox,“China and the US:Comparable Cases of ‘Peaceful Rise’?” The Chinese Journal of International Politics,Vol.6,No.2,2013,pp.109-132.
(24)唐永勝、李冬偉:“國際體系變遷與中國國家安全戰略籌劃”,《世界經濟與政治》,2014年第12期,第27~36頁。
(25)胡鞍鋼,鄢一龍:“中國大戰略:統籌兩個大局與天時地利人和”,《國家行政學院學報》,2013年第2期,第11~15頁。
進入 胡鞍鋼 的專欄 進入專題: 二十國集團 綜合國力
文章來源:《現代國際關係》2017年第11期