國家統計局原局長王保安受賄細節:企業出346萬為他找代孕_風聞
胡侃海-太阳能维修 月亮可更换 星星不闪包退换2019-08-15 15:29
文章來源丨每日經濟新聞
國家統計局局長王保安常以無子為憾,商人便投其所好,花300多萬找代孕中介,使其成功收穫兩個兒子。出這筆錢的人叫關成善,海特電子集團有限公司與山東神工海特電子科技有限公司的實際控制人。近日,中國裁判文書網公開了海特電子集團有限公司、山東神工海特電子科技有限公司單位行賄罪一審刑事判決書,關成善犯單位行賄罪獲刑一年六個月緩刑兩年,王保安的這段秘聞也被公之於眾。

視頻截圖
2016年1月18日,農曆臘八節後第二天,一名代孕男嬰誕生在河北的燕郊冶金醫院。父親看了他,還起了名字。
僅僅一週之後,中央紀委宣佈,國家統計局局長王保安落馬。而這名副部級官員,就是該男嬰的父親。
原來,王保安常以無子為憾,商人便投其所好,花300多萬找代孕中介,使其成功收穫兩個兒子。出這筆錢的人叫關成善,海特電子集團有限公司與山東神工海特電子科技有限公司的實際控制人。
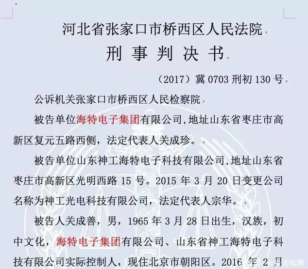
近日,中國裁判文書網公開了海特電子集團有限公司、山東神工海特電子科技有限公司單位行賄罪一審刑事判決書,關成善犯單位行賄罪獲刑一年六個月緩刑兩年,王保安的這段秘聞也被公之於眾。2018年12月12日,河北張家口橋西區法院作出一審判決,因犯單位a行賄罪,海特電子集團、山東神工海特電子科技公司,分別被處罰金80萬,實際控制人關成善獲刑1年半、緩刑2年。

王保安兩次出面“打招呼”,關成善實際獲得9000多萬補貼
據中央紀委監察部網站,王保安,男,漢族,1963年生,河南魯山人,中南財經大學研究生畢業,經濟學博士。王保安畢業後即進入財政部工作,曾任經濟建設司司長、部長助理,2012年升任副部長,3年後改任國家統計局局長。
據關成善女友彭某的證詞,2009年其通過一個朋友認識的王保安,當時王保安任財政部經濟建設司司長。
經法院審理查明,2011年,關成善夥同女友彭某在海特電子集團有限公司向國家發改委申報高性能鋰離子動力電池用磷酸鐵鋰正極材料項目過程中,為了獲得國家批准,請託時任國家財政部部長助理王保安向國家發改委產業司司長打招呼,從而獲得國家財政補貼3316萬元。
2012年,關成善夥同彭某在其實際控制的山東神工海特電子科技有限公司向國家財政部、工業和信息化部、科技部申報年產五億元Ah車用磷酸鐵鋰動力電池項目過程中,請託時任國家財政部副部長王保安提供幫助,從而獲得國家新能源汽車產業技術創新工程獎勵資金1.5億元,實際撥付到位6000萬元。
王保安交待,
2011年和2012年,關成善、彭某夫婦為了關成善的公司得到國家高新技術產業的獎補政策找我,我出面幫他們向國家發改委工業司和財政部經建司主要領導打招呼,幫助他們順利得到了國家補貼。
兩次代孕生下兩個男孩,花費346萬元
王保安交待,其在和關成善、彭某聊天時多次流露出沒有兒子的遺憾。“關成善、彭某夫婦為了感謝我,抓住我想要兒子的心理,投我所好就提出要給我用代孕生子的方式生個兒子,我同意了。”
根據判決書,2012年初彭某通過網絡廣告找到第一家代孕機構。彭某和該代孕機構一共簽過兩次代孕協議,第一次籤的是單次的,就是最後成不成功代孕機構不負責,第二次籤的是包生男孩的。在此期間有兩次沒有成功。後來大概在2015年1月代孕母親懷孕了。2015年9月28日男孩子出生。最後代孕費各項共計166.5萬元。
另外,2013年底,彭某聯繫了另外一家代孕機構,表示想要一個男孩。代孕期間幾次胚胎移植沒有成功,大約在2015年4月代孕婦女懷孕,2016年1月18日孕婦在燕郊冶金醫院剖腹生下一個男孩。
王保安交待,彭某安排其多次在北京、山東濰坊取精並按照其要求找了提供卵子的女孩,期間失敗了幾次,但最終在2015年9月28日和2016年1月18日為其生下兩個男孩。
王保安稱,
我找人為這兩個孩子起了名,還親自去看了這兩個孩子。操辦這件事的費用我通過其他朋友的信息,知道保生一個男孩要100萬元,加上這幾年沒有成功也要花錢我估計差不多有300多萬元,但具體數額他們沒有告訴我。
法院審理查明,兩次代孕關成善為此支付費用346.45萬元。
王保安畫個圈就有豪宅,總費用近5000萬
第二個兒子出生時,王保安已經53歲,但是老來得子的喜悦僅持續一週,王保安便落馬。
2016年1月26日,中央紀委監察部網站通報,“國家統計局黨組書記、局長王保安涉嫌嚴重違紀,目前正接受組織調查。”

經查,王保安毫無政治信仰,長期搞迷信活動,嚴重違反政治紀律和政治規矩,在重大問題上發表違背中央精神的言論,對抗組織審查;違反中央八項規定精神,頻繁出入高檔酒店及高消費娛樂場所;道德淪喪,大搞權色、錢色交易;違反組織紀律,利用職務上的影響在幹部選拔任用方面為親屬謀取利益;違反廉潔紀律,利用職務上的便利為親屬經營活動謀取利益,收受禮品、禮金;利用職務上的便利為他人謀取利益並收受財物,涉嫌受賄犯罪。
據央視網報道,王保安利用自己手中的權利為一些商人辦事情、批項目,商人則以贈送豪宅、豪車等厚禮略表心意。為了逃避檢查,王保安從不將這些豪宅、豪車登記到自己的名下。
在王保安所收受的豪宅中,其中有一套豪宅位於玉淵潭公園北岸,東側緊鄰釣魚台國賓館,離他辦公位置極近,面積約318平米,購房、裝修總費用近5000萬。

視頻截圖
對於這套豪宅的由來,王保安解釋道:“他(商人)在江蘇投資開發了一個項目,已經報到了財政部,想看能不能幫忙催一下。其實就是到我這兒圈個圈就行。”
就這樣,王保安用一支筆在紙上畫了一個圈,一套豪宅就到手了。
另外,為了“官運能一路亨通”,王保安長期搞迷信活動。有一次,他上五台山求神拜佛,在此期間還收受了他人2萬元的“香火錢”。
在官場混跡多年的王保安還有自己的一套為官之道——“影響力學”。他曾利用自己的“影響力學”構築了“王氏家族”。
王保安的弟弟當中,老二老三從政、老四經商。因王保安在老家是個“名人”,每次回老家時,就有一些幹部為了拉近關係前去“看望”,他就把弟弟們引薦給他們認識。
之後,為了提拔自己的二弟三弟,王保安向當地幹部打招呼。他曾説,即便自己坐着不説話,也是影響力。

視頻截圖
不僅如此,王保安還為自己的四弟謀取鉅額的利益。
當經商的四弟需要一筆信用貸款時,王保安向當地的幹部説了句“老兄你掂量吧”。就這樣,他的四弟如願獲得了鉅額信貸。之後,王保安的四弟拖欠貸款利息不還,他知道後竟然推脱的一乾二淨,説:“這是你們的事,你們説去。”
2017年5月,河北省張家口市中級人民法院公開審判王保安受賄案。經查,王保安利用職務便利,或者利用其職權、地位形成的便利條件,通過其他國家工作人員職務上的行為,為相關單位和個人在彩票銷售、貸款申請、項目審批、土地開發以及工作招錄、職務調整等事項上提供幫助,非法收受他人財物共計摺合人民幣1.53億餘元,一審被判無期徒刑。
每日經濟新聞綜合裁判文書網、長安街知事、央視網