女乘客曬飛機駕駛艙合影 多位飛行員指證是空中違規拍攝_風聞
东八区北京时间-不分东西南北,只知上下左右2019-11-04 11:01
11月3日晚間,微博認證為“知名航空博主”的網友“確認信號”發佈微博稱,有無關旅客在商業航班中進入駕駛艙並在駕駛座就座。其配發的圖片顯示,一位着非航空制服、未帶任何證件的年輕女性,在飛機駕駛艙中單手做“V”型手勢拍照。
多位飛行員告訴上游新聞記者,根據網傳圖片中飛行通話頻率、油門位置、存在水杯茶具等細節,基本可以判斷網傳女性是在客機飛行中拍攝的相關圖片,此舉已經嚴重違反航空運行規章和空防安全規定。

網傳圖片。圖片來自網絡
網友“確認信號”11月3日發佈微博稱,“真不敢相信在商業航班飛行中,讓無關旅客上座的事情發生在中國民航,究竟是不是模擬機,模擬機能不能擺茶具,應該不用多解釋吧?”
上游新聞記者注意到,隨微博發佈的圖片中,一名年輕女性在與民用客機駕駛艙高度疑似的環境中,十分開心地擺出“V”型手勢自拍,面前的小桌板上還有3個喝茶用的茶具,原微博中還配有“超級感謝機長,實在是太開心了”的文字。
上游新聞記者根據相關信息找到了圖片首發者“Aaaa”,發現其已經刪除了這條今年1月發佈的疑似在駕駛艙中拍攝的圖片,其微博賬號已經被清空。“Aaaaa”的其他微博顯示,她大學期間就讀桂林某學校空乘專業,事發時並非民航工作人員。
多位民航飛行員對上游新聞記者表示,從網傳圖片中的眾多細節,可以判斷該圖片就是在真實客機飛行中拍攝的。資深民航機長陳建國對上游新聞記者表示,圖片中的駕駛艙和正常商業客機駕駛艙一模一樣,其地空通話頻率設置、海壓在STD狀態表示處於高空飛行以及MCDU上沒有修正卡等細節,都可以判斷出客機處於正常飛行中,“飛行駕駛員在模擬機進行訓練時,進行的都是複雜特情訓練,明確規定不允許將水杯更別説開口茶具帶進模擬機了。”

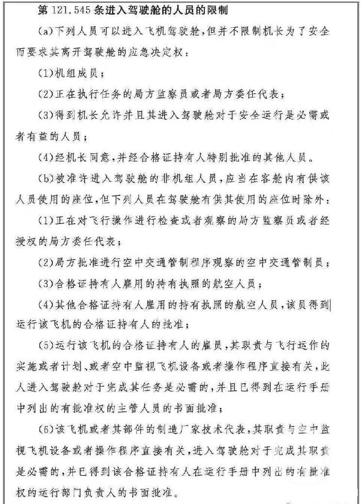
相關規則規定,允許進入飛機駕駛艙的六類人中不包括乘客。網絡截圖
一名要求匿名的某航空公司飛行員表示,接受模擬機訓練是每一個現役飛行員的“必考科目”,但他很少看到模擬機貼有米制、英制高度對照表,“這張圖片中的飛機貼了兩張高度對照表,符合運行現實情況,而且飛行參數設置、飛機油門位置等細節,一看就知道這絕不是模擬機。”
“無論是國內還是國外,無論是地面還是飛行中,乘客甚至客艙乘務員都不能隨意進入駕駛艙,航空界都有嚴格規定。這不僅是運行規章的要求,也是空防安全的規定。”陳建國告訴上游新聞記者,如果一旦確認涉事航班發生在中國民航客機上,相關監管部門一定會對此作出嚴肅處理。
上游新聞記者查閲交通運輸部簽發的《大型飛機公共航空運輸承運人運行合格審定規則》發現,該規則第121.545條規定了機組成員、局方監察員等6類人員允許進入駕駛艙,並未包括乘客。
2018年7月,東海航空一機長擅自允許其妻子先後三次進入駕駛艙,被民航中南局查實後給予行政罰款處罰,該機長及副駕駛、乘務組等後來也被東海航空處以停飛半年取消教員資質、罰款等嚴厲處罰。
上游新聞記者隨後聯繫上總部位於桂林、被指為涉事的某航空公司,對方表示對相關情況目前尚不知情。
(上游新聞)