“超級移植”可以有效治療1型糖尿病_風聞
熊猫儿-2019-11-10 11:13
糖尿病是一種全球性的慢性代謝性疾病,死亡率僅次於心腦血管病和癌症,發病率躍居三疾之首,被WHO(世界衞生組織)認定為只可控制不可治癒的終身疾病。據統計,目前全世界約有1.5億糖尿病患者,預計到2025年,全球糖尿病患病人數將達到3 億。糖尿病在中國越來越普及,近年來更是趨於年輕化,發病率高達12%。
糖尿病有1型和2型之分,其中,1型糖尿病更多的是一種人體免疫性慢性疾病,由於自身免疫介導的胰腺β細胞遭受破壞而導致其合成和分泌胰島素的功能喪失,患者以兒童青少年為主。胰島素是1型糖尿病的首選藥物。目前,已經有各類短效、長效的胰島素藥物,還有能調節胰島素釋放量的胰島素泵應用於臨牀治療。
近日,瑞士日內瓦大學及其醫院的研究人員在《naturecommunications》上提出治療糖尿病的“超級移植”方法,即在胰腺細胞(isletcells, ICs)中加入羊膜上皮細胞(humanamniotic epithelial cells, hAECs),創造出更健壯的新胰島,這對所有等待移植的糖尿病患者來説無疑是一道曙光。

DOI:10.1038/s41467-019-12472-3
“超級胰島”的產生
現有的胰島移植可以根治1型糖尿病患者,但仍存在供體缺乏、多次移植、胰島細胞易分離純化困難等問題。

左:一個標準的胰島;右:一個“超級胰島”
胰島素細胞 (β細胞)藍色,胰高血糖素細胞(α細胞)紅色;超級胰島上還有羊膜上皮細胞(綠色)。來源於:日內瓦大學
本研究第一作者,日內瓦大學醫學院外科研究員Fanny Lebreton指出,實驗首先在體外進行,將hAECs加入到ICs中,發現細胞團簇形成規則的球,表明提高了細胞內的通訊和連接。

胰島類器官的體外表徵
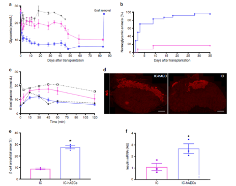
接着進行體內實驗,將“超級胰島”移植到糖尿病SCID小鼠體內,發現即使細胞簇很少,“超級胰島”也能很好地適應新環境,並很快開始血管化。良好的血管化是任何移植的關鍵,它為新器官提供氧氣和營養,以使人工胰島迅速開始產生胰島素,在糖尿病小鼠體內發揮作用。

胰島類器官的體內功能
hAECs的作用
hAECs之所以能保護胰島,主要有兩個重要因素:其一是改善氧合,其二是調節宿主免疫系統以減小排斥。研究者Ekaterine Berishvili稱,hAECs具有值得歌頌的“non-self” 精神,可以保護胎兒免受母親免疫系統的攻擊,由此推測,將hAECs應用到其他類型的移植物,其保護作用機制可能也是一樣的。
日內瓦大學醫學院外科教授兼日內瓦大學醫院移植科主任Thierry Berney提到,hAECs與幹細胞非常相似,目前也已經被用於角膜修復等其他療法。在本研究的“超級胰島”中,hAECs可以根據糖水平的波動促進胰腺細胞發揮作用。
結語
由hAECs和分離的ICs組成的具有活性的胰島素分泌器官被證明在1型糖尿病的細胞治療模型中有很好的療效,目前該研究雖然還未在人體實驗中得到證實,不過鑑於hAECs無副作用且廣泛應用於臨牀,因此大膽推測,“超級胰島”造福患者指日可待!這同時也為其他類型的移植提供了新前景!
End
參考資料:
[1] Fanny Lebreton et al. Insulin-producingorganoids engineered from islet and amniotic epithelial cells to treatdiabetes, Nature Communications (2019). DOI: 10.1038/s41467-019-12472-3
[2] ‘Super-grafts’ that could treat diabetes