中原消費金融2019回顧:增資12億獲批 被銀保監局罰30萬_風聞
GPLP-GPLP犀牛财经官方账号-专业创造价值!2019-12-20 12:06
作者:宇菲
編輯:周鶴翔
來源:GPLP犀牛財經(ID:gplpcn)
過去十年,消費金融發展迅猛。據2019年消費金融報告顯示,中國消費金融公司的數量,已經從最初的4家,增加到近30家。隨着消金行業的資產規模和經營收入突飛猛進的增長,其競爭也異常激烈。
今年,中原消費金融擴張的步伐逐步加快。引進外資,增加12億元註冊資本,大力發展金融科技,前進之餘,也收到了銀保監會的一筆罰單。從消費金融邁向金融科技的轉變是未來發展的趨勢,這樣看來中原消費金融仍需留心風控問題。
引入華平外資,二股東出置股權
2019年9月29日,河南銀保監局同意河南中原消費金融股份有限公司(下稱“中原消費金融”)註冊資本由8億元變更為20億元,增資完成後,華平投資將成為中原消費金融第二大股東。
(圖片來源於銀保監會)
據銀保監會網站顯示,中原消費金融註冊資本由8億元變更為20億元。而中原消費金融將引入華平亞洲金融投資有限公司(WP Asia Financial Investment Limited)(下稱“華平亞洲”),華平亞洲持股佔比達42%,為第二大股東。
華平投資集團(Warburg Pincus)1994年進入中國,目前投資了中通快遞、螞蟻金服、神州租車、華寶基金、孩子王、微店、蔚來汽車、盛煦投資、大搜車等50多家中國企業。
另外,據GPLP犀牛財經瞭解到,今年10月11日,中原消費金融發生一則股權出質,出質人為第二大股東上海伊千網絡信息技術有限公司,質權人為杭州呯嘭智能技術有限公司,出置股權數額為17500萬股。
但是,中原消費金融雖然增資獲得批准,目前工商資料股東信息還沒有發生變動。據天眼查信息顯示,截至12月18日,中原消費金融的股權結構中,中原銀行依舊為大股東,持有65%的比例。
(圖片來源於天眼查)
大步邁向金融科技,還需留心風控問題
中原消費金融成立3年之餘,註冊資本已達20億元,在行業中位列中上地位。
中原消費金融大股東為河南省最大的城商行、唯一省級城商行中原銀行。目前,中原消費金融主要做線下端消費場景貸款,旗下有兩大產品體系“提錢花”和“提錢付”。
2019年隨着消費產業的逐步升級,科技和風控已經成為消費金融行業的命門。
12月17日,中原消費金融首席風控官於洋表示:“金融機構和金融科技公司未來最好的方式應該是互為場景,互為生態,互為客户。”
另外,今年9月中原消費金融與騰訊雲達成戰略合作意向,雙方將在雲計算、大數據平台、devops、風控等方面展開合作,以金融科技助力普惠金融服務。
值得一提的是,今年騰訊專有云合作首次落地消費金融領域,而中原消費金融將是行業內第一家與騰訊雲達成金融科技戰略合作的消費金融公司。
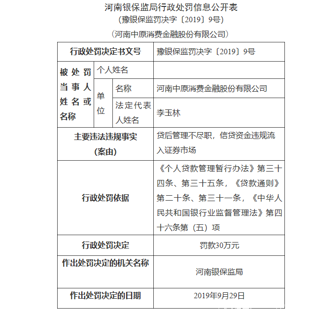
但是,在引入外資,擴展業務的同時,中原消費金融又收到了一筆30萬的罰單。
9月29日,河南銀保監局對中原消費金融作出行政處罰決定。豫銀保監罰決字〔2019〕9號行政處罰決定書顯示,中原消費金融主要違法違規事實是“貸後管理不盡職,信貸資金違規流入證券市場”。
(圖片來源於銀保監會)
在當下強調科技和風控的同時,中原消費金融首先是一家持牌消費金融公司,在公司大力邁向金融科技的同時,還需注意旗下消費金融產品的風控以及信貸資金管理的問題,否則難以穩步前進。




