20億礦機騙局
本文轉自:全天候科技(ID:iawtmt),作者:張吉龍
“我和我父母被騙了40多萬。”投資者王悦在電話裏説,“不知道該怎麼辦。”
在確認自己購買的“礦機”變成一堆廢鐵之後,王悦的家庭陷入了一場突入其來的災難,生活走向了無邊的黑暗。
王悦並不是唯一的受害者,在安徽、河南、四川、江蘇等地,同樣有龐大數量的投資者陷入了失去財富的痛苦之中。據一些投資人估計,僅在合肥一地,就有三四百人捲入“礦機”騙局當中,涉及金額上億元。
在比特幣、區塊鏈等概念逐漸走向大眾的同時,與之相關的欺詐事件也日益增多,而且騙局日益複雜、精妙,也更加難以防範。
以“礦機”騙局為例,這是一個外表並不精妙,但內在卻深諳中國民間社會運行法則的陷阱,以民間債務處置為騙局的發端,以熟人關係鏈為基礎向外輻射,整個流程又結合了加密貨幣挖礦新概念為噱頭,很多投資者在無意識中就被騙取了鉅額的資金。
面對這類新騙局,不僅不少投資者不知道如何處置,在政策法規方面也處於空白或者滯後的狀態,而這無疑又增加了整個局面的複雜程度。
1 “重新定義互聯網財富格局”
2018年10月29日,鄭州喜來登酒店迎來了一場非同尋常的盛大會議。
這場大會有一個很長、很拗口的名字——“2018中原硅谷首屆(國際)創新科技盛典暨CAI百富排行啓動大會”,主辦方名叫“中原硅谷創新科技產業園”。
如今以這場論壇的名字為關鍵詞進行搜索,結果顯示有兩個廣為認知的名字在事後的眾多新聞稿中被重點提到,第一個名字是“胡潤百富榜”的創始人胡潤,第二個名字則是“中科院半導體研究所”。
事實上,參會者都知道無論是胡潤和“中科院半導體研究所”都只是這場會議的配角,這場會議真正的核心是另外兩個當時外界都完全陌生的名字:一個名為CAI的虛擬貨幣和一款名為“蝸牛星際服務器”的礦機。
據當時的新聞報道,胡潤本人出席了這場會議並發表了演講,“見證全球唯一存儲式應用生態CAI研發的啓動”。對此,全天候科技曾聯繫胡潤百富公司公關部求證,但截至發稿並未收到回覆。

媒體報道胡潤在會議現場演講
當時,在這場會議上,還舉辦了一箇中科院半導體研究所芯片研發中心入駐中原硅谷的揭牌儀式。
能請來胡潤和中科院半導體所站台,這個“中原硅谷創新科技產業園”是什麼來頭?CAI和“蝸牛星際服務器”又是什麼?
事實上,如果你以“中原硅谷”或者“中原硅谷創新科技產業園”為關鍵詞在工商信息系統進行搜索,會發現沒有這樣一家公司或者機構。據投資者介紹,這個所謂的中原硅谷,真正的名字叫河南鏈鑫科技有限公司(下稱“鏈鑫公司”)。
在網絡上,關於名為CAI的虛擬貨幣的信息維度也極為單一,這個神秘虛擬貨幣第一次出現在2018年10月10日,當時多家區塊鏈垂直媒體都報道了CAI上線新加坡AT交易所的消息。
甚至在投資者中,幾乎沒有人知道CAI幣是個什麼東東——CAI到底是三個英文單詞首字母的縮寫還是中文拼音?這個幣的發行方是誰?有沒有白皮書?很多投資者均表示一頭霧水。
而在這場會議上,來歷不明的CAI幣前景被描繪得極為誘人,這場會議的眾多新聞報道中都稱其“作為當代互聯網科技發展的下一個風口,它將重新定義互聯網財富格局”。為了激發參與者的熱情,中原硅谷還與胡潤百富簽訂了戰略合作,雙方啓動CAI百富排行榜。
作為會議的另外一個重點,“蝸牛星際服務器”礦機也被隆重推出。“越早期選擇蝸牛星際服務器成為城市節點的用户,將會以更低的成本獲取更多的CAI”,在網絡上有文章這樣描述這款礦機的前景,稱“未來將享受到整個生態發展帶來的鉅額紅利,從而有機會成為CAI百富排行榜中的一員”。
這款號稱由中原硅谷、北京IPFS實驗室等聯合開發的機器被宣傳的一個重要亮點,是能同時挖兩種虛擬貨幣。“講得是一機雙挖,同時產出IPFS和CAI兩種代幣。”一位礦機的購買者表示,礦機公司當時宣傳的是用户可以在IPFS的代幣Filecoin上線前先挖CAI ,待Filecoin上線後,用户可根據收益最大化原則動態切換,形成CAI、Filecoin雙挖。
在上述買家看來,這種宣傳具有極強的誘惑力,雖然CAI幣沒有人聽説過,但Filecoin則是一種較為知名的主流虛擬貨幣,“光挖這種幣(CAI)我肯定不願意,但是IPFS還是知道一點的”。
**“兩個月回本,0風險,躺着賺錢。”**王悦稱這是蝸牛星際服務器礦機打出的口號。
礦機銷售人員向王悦提供的一份宣傳材料稱,投資者購買礦機的數量越多,每台機器每天挖的幣就越多。“一台算力為每天生產47枚CAI,100台算力為每台每天生產70枚CAI,1000台算力為每台每天生產80枚CAI。”
這份資料這樣給投資者算了一筆賬:礦機每台售價為5875元,使用期限三至五年,按照當時每枚CAI幣價值為1.40元計算,假如投資100台機器,總投資58.75萬,每月回報高達29.4萬。這意味着投資者在不到兩個月就可以完全回本,“24小時隨時可以賣出變現,一次投資,永久受益”。
王悦也發現,這個CAI幣的價格一直在漲,在一家名為AT的交易所上線之後,第一天幣價就漲了將近8成,從最開始的5毛錢慢慢漲到了1.4元,後來又漲到了2元左右。
隨着幣價的上漲,以王悦為代表的投資者開始大量買入礦機,王悦稱自己先後買了85台礦機,“一開始只買了10台,後來隨着幣價的上漲,慢慢地加機器”。
按照一台礦機售價5875元計算,王悦總共投入了近50萬元。但這點錢和其他投資者相比不值得一提。“我算是裏面投入最少的之一。”王悦稱,投資了一兩百萬的人比比皆是。據她所知,一個阿姨投資了7600萬。
對王悦等投資者來説,投入鉅額資金都是種子,他們希望自己能在改變財富格局的過程中佔據一席之地,但這些希望落空了。
2 “錢沒了”
所有關於財富的夢想在2019年2月14日戛然而止。
這一天,投資者們接到了兩份分別來自AT交易所和鏈鑫公司發佈的公告。AT交易所稱,由於平台遭黑客攻擊,導致大量QD幣流失與蒸發,暫停交易,凍結時間為期3個月左右,交易錢包系統全部關閉,暫停提幣。


而鏈鑫公司發佈了一份公告稱,2月7日公司高層在美國硅谷參加路演,未來所有的礦機由美國硅谷接手,CAI服務器全部參與百億美金價值的硅谷新項目當中。
這兩份公告對投資者們來説,釋放出強烈的信號:AT交易所作為CAI幣唯一的交易所,暫停交易意味着所有的幣都無法流動,而鏈鑫公司的公告則意味着該公司高管團隊已經不在國內而到了美國。
“這就意味着崩盤了。”一位投資者稱,但是大部分人都難以接受這個現實。因為在停止交易前的1月31日,中原硅谷的分支機構合肥運營中心——合肥市新琨渤科技有限公司(下稱新琨渤公司)還發布了一份調價通知,稱接到總部的通知,自2月11日起,礦機每台機器上漲3000元,從5875元漲至8875元。很多投資者為了避開價格上漲,大量囤積機器。
不過王悦認為,這個事情在1月份就已經有預兆出現:此前的1月25日,AT交易所發佈了一則關於CAI幣停止交易的公告,理由是系統維護升級,無法交易。公告稱,2019年2月1日之後恢復交易。在這段時間前後,CAI幣的價格一直在下跌,從2元左右跌到了五六毛,“最低的時候價格跌到了7分錢”,但是即便是這個價格也已經沒有交易了。
到了2月底,即使是最堅定的一些投資者也開始覺得問題沒那麼簡單了,不僅AT交易所的網站和App都無法打開,挖幣App也打不開了。

“礦機銷售公司的高管也開始失蹤了,打電話不接,信息不回,找不到人了。”王悦表示,與此同時一個可怕的傳聞在投資者中流傳:鏈鑫公司的老闆已經逃到美國了,而新琨渤公司的高管在最後把投資者的錢分贓了。
王悦自己算了算,買機器的錢減去自己賣幣回本的錢,大概虧了40多萬。她還算幸運的,還有很多人一個幣都沒有賣掉,“最慘的是有一些人剛收到機器,甚至還沒有收到機器,CAI幣就無法交易了”。
CAI幣的崩盤到底牽連了多少投資者和資金,目前沒有人説的清。根據一位投資者的估計,僅僅在安徽合肥一地,購買礦機的人就有三四百人之多。
根據全天候科技拿到的一份中原硅谷合肥運營中心(合肥市新琨渤科技有限公司)2018年12月的銷售統計表,其中顯示僅僅在12月份,該公司銷售的礦機數量高達13747台,銷售額達7300多萬元。“實際銷售的機器應該更多,因為有很多都沒有登記在這個表上。” 該公司一位前員工透露。
而這或許只是冰山一角,王悦估計,僅在合肥一地,礦機的存量應該在3萬台左右。然而合肥只是中原硅谷的一個運營中心而已,其真正的總部在鄭州。“那裏受害者應該更多。”王悦認為,除此之外,在湖北、四川、江蘇等地也有人買礦機。
在圈內,有人猜測,這個礦機牽涉的資金可能在20億左右。CAI沒有重新定義互聯網財富格局,卻改變了很多人和家庭的命運。
全天候科技瞭解到,在投資者當中,有兩個羣體損失慘重。
**第一個是中老年人羣體。**多位投資者都提到,礦機的投資者們有一個顯著的共同點就是年紀偏大,大多是老年人。一位投資者對全天候科技稱,他估計受害者的平均年齡在50多歲以上,“七八十歲的都有”。
這些老年人之所以損失慘重,一方面是都有一定的財富積累,要麼家境都在小康水平以上,多位參與投資的人士都表示,自己家裏是做生意的,要麼他們在用多年的積蓄進行投資。
另外一個損失慘重的人羣則是以李炔(化名)為代表的礦機銷售人員,實際上他們既是礦機的銷售者,也是礦機的投資者。
李炔表示,很多銷售除了賣礦機,自己本身也買了很多礦機。她自己只買了30台礦機,而身邊的很多同事甚至買了幾百台。 在CAI幣崩盤之後,他們不僅血本無歸,不少人還因此欠下鉅額債務。
她表示,很多銷售自己買了礦機都是因為公司領導的“忽悠”,“放心推廣,我們是有實力的,這棟大樓都是我們的。”領導們説,他們甚至鼓動員工們自己貸款買礦機,“如果親戚朋友覺得不信任,你們完全可以拿自己家的房子、車子給他們做擔保。”
在公司鼓動下,有些銷售真的抵押了自己的房子和車子。身邊有個朋友拿了自己的房子做抵押,籌資100多萬,買了300多台機器。如今幣市崩盤,一個月要還銀行4萬多塊錢,“走投無路了”。
3 神秘的“朋友”和“解債”模式
弔詭的是,對一些連智能手機都用不好的老年人來説,他們為何會參與區塊鏈這種很多年輕人都看不懂的項目呢?
李炔認為,很多老年人之所以參與其中,主要原因是親戚朋友的互相介紹。
多位投資者都表示,他們和礦機銷售公司的高管們都是因為一種叫“解債”的業務而成為了朋友關係。據他們證實,中原硅谷合肥運營中心(新琨渤公司)的前身是一家解債公司,名叫“安徽省國泰眾閤中小企業經濟信息諮詢有限責任公司”。2018年11月,這家公司改了名,不再做解債業務,而改做礦機業務。“除了名字換了,領導和裏面的老員工都一模一樣。”
按照投資者們的説法,安徽省國泰眾閤中小企業經濟信息諮詢有限責任公司,大概是從2017年左右開展的業務,做解債業務有兩年左右的時間,此前一直沒有出過問題。
李炔的父母就是在解債的時候認識了其公司的高管“梅總”,最開始半信半疑地嘗試解了3萬塊錢的債,之後就對這家公司產生了信任感,陸續又解了更多債。
2018年12月份,在“梅總”的介紹下,李炔到新琨渤公司上班,主要工作就是銷售礦機。一份招聘廣告顯示,當時這家公司以很高的薪資對外招聘,“拼命幹一個月可以拿到5萬元以上的待遇”。她表示,礦機的銷售除了基本工資還有提成,50台以下每台提成6%,50台到100台提成7%,100台以上提成8%。
對於這樣一份工作,最開始李炔心裏對“梅總”充滿了感激,同時李炔注意到,很多新招進來的銷售和自己一樣都是熟人介紹,這些熟人很多也都是原來解債公司的高管或者老員工。
**據瞭解,所謂的解債是近年來興起的一種民間債務處理的手段。**具體手法非常神秘,李炔解釋説:“比如別人欠了你一筆10萬元的債,但是對方還不上,你就可以拿着這10萬塊錢的欠條到解債公司,你再給公司10萬塊錢,每個月返給你一部分錢,一年總共返給你20萬,扣除10%的手續費,就是1萬元,你能拿到19萬元。”
至於解債公司的錢到底從哪裏來的?很少有人知道,一位解債者對全天候科技表示,她也曾經問過對方這個問題,但是對方只是表示:“你不用管,資金肯定100%安全。”
全天候科技發現,近年來以解債為業務的“債行”在全國各地慢慢出現,它們在各個債務糾紛困擾的地區開展業務,號稱能為企業、個人解決債務問題。
債行通常宣稱自己是運用商業精算模型,通過搭建債務鏈,實現債務流通,幫助進入負債死局的企業和個人實現債務的減少、減除。但據一位對債行模式比較瞭解的人士介紹,實際上這種模式具有很強的龐氏騙局和傳銷特徵。
在一些媒體上,也曾報道出了所謂解債公司詐騙的行為,解債者交了錢,只返了幾個月解債公司就杳無音信了。在網絡上,解債公司這種模式引起了巨大的爭議,“解債的模式就是一個騙局,類似龐氏騙局。”一位律師在知乎上稱,“從法律角度上來説,這種機構是非法機構。”
基於以上情況,有人認為,所謂的蝸牛星際礦機就是一個布了多年的局:以解債公司為工具獲得投資者信任,然後利用礦機進行最後一次穩準狠的收割。
也有人猜測,這次礦機詐騙未必是提前設計好的,而是解債模式旁氏騙局走到最後,泡沫要破滅而被拿來甩鍋的。
4 幕後人
從礦機的生產商到銷售商再到託管礦場和交易所,事後回顧整個鏈條,有投資者表示,這個騙局從頭到尾可能是以霍東為首的一夥人精心編制的。
霍東何許人也?企查查顯示,霍東旗下擁有18家公司,包括河南省安泰眾和產權交易諮詢集團有限公司、河南鏈翔科技有限公司(下稱鏈翔公司)等等。

資料顯示,霍東本人和上文中提到的解債業務以及礦機業務都有脱不開的關係。
以解債業務為例,一方面,他在安徽省國泰眾閤中小企業經濟信息諮詢有限責任公司擔任執行董事,另一方面其擔任董事長的河南安泰眾和產權交易諮詢集團有限公司,也有解債公司的嫌疑。
根據媒體報道,2017年11月19日,河南安泰眾和產權交易諮詢集團有限公司召開新聞發佈會,宣佈河南安泰集團公司正式成立。在發佈會上,安泰集團董事長霍東表示:“安泰在解決債權債務問題的同時,結合房地產、汽車等進行資源整合,搭建不良資產優化和文化產業價值平台,幫助實現資金迴流,使投資失敗的企業及個人能夠挽回損失。”而在社交媒體上,也有疑似安泰集團的員工公開招徠解債業務。
在礦機業務上,霍東擔任法人的鏈翔公司是鏈鑫公司的母公司,也是礦機的生產商。李炔認為,很多人都認為鏈翔才是中原硅谷真正的總部,原因是鏈鑫公司註冊資本才500萬,而鏈翔公司的註冊資本是前者的10倍,為5000萬。
除此之外,還有證據顯示,霍東和AT交易所有着複雜的關係。

資料顯示,新加坡AT數字資產交易所的股東是由新加坡 Anthay 基金會發起的區塊鏈資產交易平台。而根據智聯招聘顯示的信息,這家所謂的新加坡 Anthay 基金會又是霍東投資的一家名為比特大陸(深圳)區塊鏈有限公司的股東之一。由此可見,所謂的AT交易所和霍東、鏈鑫有着複雜的關係。
實際上根據企查查信息發現,比特大陸(深圳)區塊鏈有限公司股東只有兩個自然人——霍東持股80%,另外一名自然人股東王宗傑持股20%。
有意思的是,智聯招聘中提到的比特大陸(深圳)區塊鏈有限公司,其另一位股東紅杉資本香港控股集團有限公司也有貓膩。該公司在名稱上與著名投資機構紅杉資本較為相似,但紅杉資本公關人士向全天候科技證實,紅杉資本和這家公司並無關係。
霍東投資的公司在蹭名氣方面的案例還不止這一處。值得注意的是,除了投資比特大陸(深圳)區塊鏈有限公司之外,霍東還投資了一家名為河南省比特大陸區塊鏈有限公司。對於這兩家名字酷似著名礦機巨頭比特大陸分支機構的公司,比特大陸內部人士明確否認雙方存在任何關係。
除了紅杉資本、比特大陸否認和霍東投資的公司有關係之外,全天候科技也聯繫到了此前新聞稿中提到的入駐中原硅谷的中科院半導體研究所。
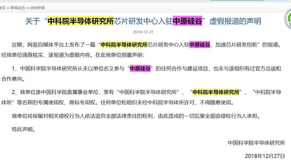
一位中科院半導體研究所人士對全天候科技表示,沒有和這家公司合作過,也否認入駐中原硅谷。“我們所是做光電子的,不是做集成電路的。”他表示,中科院半導體研究所根本沒有做過加密貨幣的研究。
全天候科技也發現,實際上在2018年12月底,中科院半導體研究所在自己的官網上掛出了“關於‘中科院半導體研究所芯片研發中心入駐中原硅谷’虛假報道的聲明”,其中提到從未以單位名義參與“中原硅谷”的任何合作與建設項目,也未與該組織有過官方洽談和合作意向。

不過即便是中科院半導體所出面否認,一位投資者收到的銷售話術卻顯示,蝸牛星際服務器是由中原硅谷創新科技產業園與北京中科院半導體研究所共同研發的產品。在此前的新聞報道中,明明寫着礦機由中原硅谷、北京IPFS實驗室等聯合開發。
説到這個礦機,更加奇怪的是,有一些投資者和銷售人員對全天候科技稱,有一段時間,他們測試發現,這個所謂的礦機根本就不需要插上電、連上網,就能自動挖礦。對於這種離線挖礦的行為,他們懷疑“CAI幣根本就不是挖出來的,而是系統自動分配的,這個機器根本就沒什麼用”。
這個售價5875元的礦機,其真實價值也被懷疑。王悦表示,自己找了一些懂行的人對這個機器估了估價格,發現礦機根本不值錢,“價格不超過800元”。另外也有人拆過機器後發現,有一些機器是翻新機。

5 新的“收割者”
當投資者的悲傷還沒遠去,很多人還在為如何拿回自己的錢而痛苦時,他們發現自己又迎來了新的收割者,在微信羣裏又有人做起了所謂的維權的生意。
“很多人都想去河南總公司討説法或者報警,但是時間、精力都不允許,因此有些受害者開始號召大家集資路費解決問題。”李炔表示,他們的收費標準不一,有的按照每台機器5元收費,有的按2元/台的價格收取費用。
在私下裏,很多人對於這些收費的行為很不滿,“有些人就買了10多台機子,本身沒虧多少錢,一台機器按照5元來收費,兩三萬台機子收十幾萬,還賺了好多錢”。
也有人認為,交錢維權有沒有用很難説,“老闆都跑到國外了,錢能拿回來嗎?”他們覺得希望渺茫。
除了收維權費之外,受害者手中的礦機也成了一些人眼中的香餑餑,在一些投資者的微信羣裏,不少人喊着回收礦機,每台機器價格大概在300元到350 元之間。
一位已經賣了礦機的投資者表示,很多收礦機的人本身是做電腦配件的商人,而他們之所以收礦機其實是因為礦機裏面有一個1TB的硬盤和一根4G的內存條。在京東上,一個全新的西部數據1TB硬盤最便宜的價格為279元,一個4G的DDR3內存價格也在百元以上。
除了賣配件之外,還有些人收礦機的目的是為了另作他用,雖然這些礦機在這些投資者手中毫無用處,但是在網絡上,這些礦機卻因為價格便宜大受歡迎。在網絡上流傳着不少利用礦機改造成為低功耗NAS(Network Attached Storage:網絡存儲器)的文章。
而在淘寶、閒魚上,也有不少人在出售礦機,銷量看上去還不小。

王悦表示,自己已經把手中的85台礦機全部賣掉了,每台以5875元價格購買的機器,兩個月就賣出了廢品的價格讓她很心疼,但她覺得也沒更好的辦法,“自己賣又沒有門路,這些東西放在家裏又鬧心”。
另外在CAI幣財富夢破滅之後,一些新的各式各樣的幣又找上了門,有人鼓動他們去挖新的幣,或者買新的礦機來挖幣。但是無一例外,要想挖礦要麼要買新的礦機,要麼要買新的幣,總之都需要一筆不小的投入。
“我們現在很窘迫,不要對我講這些事情。”在投資者羣裏,一位投資者對一位宣揚挖新幣的宣傳者呵斥道,“只要掏錢的以後都不參與。”
(文中王悦、李炔均為化名)