車內異味引發白血病?奧迪回應:有害物質濃度均在國家標準範圍內
(觀察者網汽車頻道訊)今年“三一五”期間,一篇名為《他們都買了奧迪車,他們都得了白血病》的文章發佈在微信朋友圈出現,並迅速引發輿論的高度關注。文中,有六位自稱購買並駕駛奧迪車的車主或車主家屬患上了白血病,其中有四人是急性髓系白血病。 此後,各地出現數起消費者向中國消費者協會等機構發起的投訴、維權事件。

一位車主坐在奧迪車上維權
其中,有病人家屬將一汽-大眾起訴至北京市朝陽區人民法院奧運村法庭。朝陽區法院奧運村法庭裁定了一家司法鑑定機構對涉案車輛的車內空氣質量進行檢測,鑑定結果顯示涉案車輛車內空氣質量合格。 但車主家屬認為該鑑定機構不具備檢測車內空氣質量的能力,請求法庭調查該機構,但遭法庭駁回。

車主家屬認為鑑定機構不具備檢測車內空氣質量的能力,但法院遭駁回
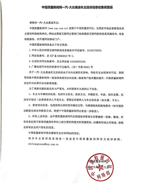
同時,自今年3月起,國家市場監督管理總局旗下媒體"中國質量新聞網"陸續收到多位奧迪用户關於“奧迪汽車存在車內空氣異味”的投訴。對此,5月9日,中國質量新聞網公佈了《一汽-大眾奧迪車主投訴信息收集調查函》,對奧迪車內異味事件啓動新聞調查。

中國質量新聞網對一汽-大眾奧迪車主投訴發起信息收集調查
車內空氣質量水平是綜合性因素共同作用的結果,多個內飾零部件如塑料件、橡膠件、地毯、隔音、減震阻尼片均有可能產生異味。中國質量新聞網表示,其建立的奧迪異味維權羣人數超過了3000人,患病用户羣已經突破了百人,並且呈上升的趨勢,其中1~3年獲病(白血病、癌症)的車主佔40%。但用户反映的仍是以主觀感受異味為主,患病用户的樣本也無法滿足數據統計的需求。
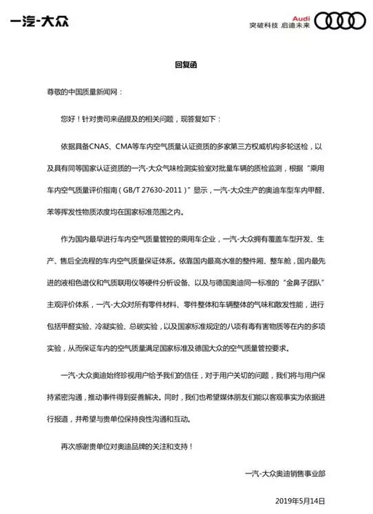
而一汽-大眾奧迪銷售事業部也於5月14日發佈對中國質量新聞網的回覆函,表示一汽-大眾生產的奧迪車型車內甲醛、苯等揮發性物質濃度均在國家標準範圍之內。

一汽-大眾奧迪的回覆函
截止今年4月,奧迪2019年在華累計銷量為20.57萬輛,同比微降0.5%,其中4月奧迪的銷量為4.64萬輛,同比下降11.5%,降幅相比3月有所擴大。而對於車內原材料、製造工藝環節、出廠質量評審等一系列影響車內異味的環節,一汽-大眾奧迪方面對外尚未公佈完整的實驗鑑定報告。
本文系觀察者網獨家稿件,未經授權,不得轉載。