第三批主播黑名單出爐 喬碧蘿、紅花會貝貝在列
據新京報8月7日報道,中國演出行業協會網絡表演(直播)直播分會在8月6日公佈了《網絡表演(直播)主播黑名單(第三批)》。此前在網絡引發熱議的“喬碧蘿殿下”以及“紅花會貝貝”的ID赫然在列。被列入黑名單的主播將在行業內禁止註冊和直播,封禁期限5年。

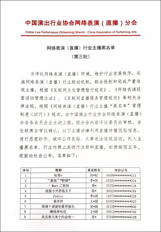
《網絡表演(直播)主播黑名單(第三批)》首頁 圖片來自新京報網(完整文件附於文末)
據瞭解,由於近期一些低俗、惡意炒作的違法違規直播事件多次出現,損害了行業形象。各平台積極承擔起了主體責任,第一時間向分會上報了劣跡主播信息及相關證據,經過審核和討論通過,正式確定了此份網絡表演(直播)行業主播“黑名單”。
此前,鬥魚女主播“喬碧蘿殿下”與人連麥直播時,平時用來遮擋臉部的圖片消失了,秒變大媽臉,但該主播似乎並不知情。隨後,鬥魚直播平台發佈公告,“蘿莉變大媽”事件是該主播自主策劃、刻意炒作,即日起永久封停主播直播間。

前鬥魚主播“喬碧蘿殿下”
而説唱歌手紅花會貝貝則在直播中公然剁掉自己的小拇指。直播平台也表示已經對該主播進行了禁播處理。
此前中國演出行業協會網絡表演(直播)分會公佈了兩批黑名單主播,其中包括盧本偉、天佑、牌牌琦等主播,這些主播被列入黑名單後再也無法復播。
以下為《網絡表演(直播)主播黑名單(第三批)》完整文件:



《網絡表演(直播)主播黑名單(第三批)》 圖片來自新京報網