徐翔妻子應瑩七夕節再提離婚,稱離婚案8月底在青島監獄開庭
8月7日,昔日“私募一哥”徐翔的妻子應瑩向澎湃新聞記者透露,她與徐翔的離婚案將於8月底在山東青島監獄開庭。
“今年三、四月份我給徐翔寫過一封信,但是沒有收到回覆。徐翔的態度現在我不清楚。”應瑩説,由於離婚案有了新的進展,因此自己在8月7日通過微信公眾號發佈《應瑩:關於離婚案的一點説明》,並在文內表達了自己的一些真實想法。
對於離婚,應瑩表示是無奈之舉,希望青島法院能夠加快速度甄別涉案資產。而最終離婚與否,還取決於徐翔的態度。
不過為了能夠順利離婚,應瑩表示,本次離婚案沒有提出財產訴求。對於她和徐翔的財產分割,會在離婚判決之後另案提起。
應瑩表示,青島中院對於徐翔的財產甄別,目前還沒有新的進展,所以預計即便成功離婚,等到財產分割,也會有比較長的一段時間。
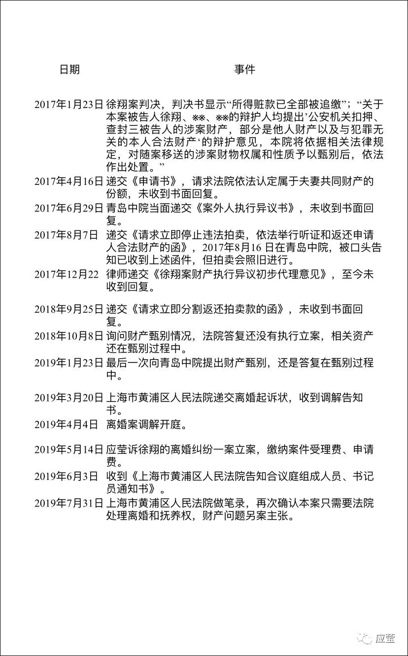
3月20日,應瑩向上海市黃浦區人民法院提交起訴狀,請求法院判令和徐翔離婚。法院當日下發《調解告知書》。
據應瑩當時提供給澎湃新聞記者的起訴狀內容,現年40歲的應瑩總共提出4項訴訟請求,包括:
1.判令和42歲的徐翔離婚;
2.判令夫妻雙方所生之子由應瑩撫養;
3.請求依法分割夫妻共同財產;
4.本案訴訟費由被告承擔。
根據8月7日應瑩的微信號內容,4月4日,應瑩訴徐翔的離婚案調解開庭;5月14日,離婚案立案;7月31日,應瑩和律師前往上海市黃浦區人民法院做筆錄,她再次向工作人員明確,本案只需要法院處理離婚和撫養權,財產問題另案主張。
應瑩還在微信號中發佈了部分判決書的內容。
截圖顯示,2017年1月23日,徐翔案判決書認定,徐翔的犯罪所得為71億餘元。判決書第98頁認定徐翔“所得贓款已全部被追繳”。另據判決書:“本案三被告人的辯護人均提出‘公安機關扣押、查封三被告人的涉案財產,部分是他人財產以及與犯罪無關的本人合法財產’的辯護意見,本院將依據相關法律規定,對隨案移送的涉案財物權屬和性質予以甄別後,依法作出處置。”
此外,關於罰款劃轉事宜,應瑩在微信號中表示,“在徐翔案判決前,2016年9月,劃扣個人銀行卡餘額約5億元,2016年11月至12月,劃扣信託賬户資金餘額約100億元(未通過信託公司,直接從銀行端劃扣)。判決後,2017年6-9月,劃扣個人證券賬户資金餘額約16億元。以上劃扣都是直接去銀行劃扣,我們沒有收到任何手續,查詢相關賬户後才得知被劃扣。”
應瑩進一步表示,在2017年4月16日,她就已經向青島中院當面遞交申請書,請求法院依法甄別徐翔案的合法資產。
應瑩稱,徐翔入獄後,她是整個家中的頂樑柱。除了照顧雙方老人和小孩,“我有時還要參與兩個上市公司寧波中百和大恆科技的一些管理事務。”
作為資本市場上曾經的風雲人物,徐翔案可謂轟動一時。
1977年出生的徐翔,曾是上海澤熙投資管理有限公司總經理,是中國股市最富有傳奇色彩的私募之一。
從早期的銀河證券寧波解放南路營業部“漲停板敢死隊”,到2005年轉戰上海,徐翔旗下的“澤熙系”資產版圖逐漸壯大,直至2015年案發。
徐翔被指控2010年至2015年間單獨或夥同他人,先後與13家上市公司的董事長或者實際控制人合謀操縱上述公司的股票交易。
在徐翔被捕後,其財產的處置情況尚無進一步的公開信息披露。
以下為應瑩微信全文:
我與徐翔二十歲時相識於銀河證券寧波解放南路證券營業部,他沉迷炒股,多次起伏,最終年少成名。光環之下的徐翔,在我和一些朋友們看來,其實與普通人無異,他也有喜怒哀樂,也有自己知識的盲點和對新奇世界的渴求。炒股對於徐翔來説是一種信仰,這種執着與痴迷,早已超越獲得財富本身,在資本市場大繁榮的時代,我們很僥倖獲得上天眷顧,也讓徐翔受到一些業內尊重。
我們夫妻對享受財富的態度都比較淡然,徐翔是個工作狂,抗拒社交讓他幾乎沒有公開露面的機會,甚至外界也有諸多誤解,而我則將重心放在家庭上,撫育教導孩子,照顧雙方老人,這幾年來,無論外界如何猜測和各種傳言,我們夫妻分工得當,於我而言,生活平靜如水。
徐翔案發後,我們家庭名下大概接近210億元的資產都受到查封,這包括澤熙系公司的資產、徐翔父母名下以及我們夫妻名下的所有資產。此外還包括一些關聯朋友的資產也一併查封。2017年1月23日,徐翔案判決書認定,徐翔的犯罪所得為71億餘元。判決書第98頁認定徐翔“所得贓款已全部被追繳”。另據判決書:“本案三被告人的辯護人均提出’公安機關扣押、查封三被告人的涉案財產,部分是他人財產以及與犯罪無關的本人合法財產‘的辯護意見,本院將依據相關法律規定,對隨案移送的涉案財物權屬和性質予以甄別後,依法作出處置。”
以上均為判決書原文。誰曾料想,“對隨案移送的涉案財物權屬和性質予以甄別後,依法作出處置”這句話成為數年來我最大的糾結,亦成為我們婚姻最大的艱難和坎坷。

圖自應瑩微信公眾號
在徐翔案判決前,2016年9月,劃扣個人銀行卡餘額約5億,2016年11月至12月,劃扣信託賬户資金餘額約100億(未通過信託公司,直接從銀行端劃扣),判決後,2017年6-9月,劃扣個人證券賬户資金餘額約16億。以上劃扣都是直接去銀行劃扣,我們沒有收到任何手續,查詢相關賬户後才得知被劃扣。
早在2017年4月16日,我就向青島中院當面遞交申請書,請求法院依法甄別徐翔案的合法資產。同年6月29日,我向青島中院當面遞交《案外人執行異議書》,法院回覆提異議是我的權利,關於家庭財產的甄別肯定會有個結論,但近期不會研究,會先處理車輛。劃扣資金都有手續,但不會給當事人。
在徐翔未案發之前,我的身份是徐翔的妻子,但徐翔入獄後,我成為整個家中的頂樑柱。在家庭而言,我是徐翔的妻子、徐翔父母的兒媳、兒子的母親,同時我也是我父母的女兒。我有時還要參與兩個上市公司寧波中百和大恆科技的一些管理事務。在持續數年的時間內,我長期奔波於青島、上海和寧波三地,四位老人年事已高,身體孱弱,孩子未成年需要撫養,同時我還要去青島看望徐翔,這其中辛苦煩累和困頓,早已讓我精神透支。
事有千千結,千千結之中,最糾結的就是青島法院對凍結資產的甄別問題遲遲沒有進展。徐翔的父母不止一次提出,要求法院甄別他們名下的合法資產,壓力到我身上,作為兒媳我自然是責無旁貸;我父母的房產也遭到查封,我的父母和兄長也對此有怨言,我也萬分慚愧;徐翔有一些朋友的資產也遭到凍結,徐翔入獄,他們來找我也是合情合理。
可以説,我已經力所能及,竭盡所能,在法律允許的範圍內,多年來一直要求青島法院儘快甄別涉案查封資產,對涉案朋友、對家中老人和對獄中的徐翔,都有一個交代,我本人真的問心無愧。
事實如此,矛盾的根源在青島法院,最後的壓力卻在我一人身上,我能奈何?
在我本人所有手段都無法求解的情況下,我申請與徐翔解除婚姻關係。與我而言,我本人希望換一個身份,重新有一個站位和角度。站在一個離婚妻子的角度,我依然希望青島法院能夠加快速度甄別資產,現在是我要求分割我們家庭共有的合法財產,為我和兒子獲得一份應有的資產,這一切是合法,也是合情合理的。不可否認,徐翔有一些違法行為,他本人也認罰,但是這並不意味着我們家庭的合法資產也要受到剝奪和沒收。
今天,雖然我和徐翔的婚姻走到盡頭,穿梭滬甬鐵路時,望着窗外風景,我依然能回憶起和他生活的美好時光:
他婚後一度每週在滬甬兩地奔波,身價幾十億卻捨不得買一輛車;我在寧波臨產時,他不肯放棄當天的行情堅持操盤,聽到兒子降臨後卻對着電腦手舞足蹈;他曾寫着密密麻麻的炒股心得,神神秘秘地要把絕招都教給兒子……
在我要求離婚的消息傳出後,一直許多親戚朋友的相勸和安慰,讓我十分感動和無奈。最後我想説,這次離婚不針對徐翔個人,我們問題的壓力來自外因,結局卻是婚姻不可逆轉地解體。
最後我再次以徐翔要離婚的妻子的身份,要求青島法院儘快甄別涉案資產,蒼天在上,我要離婚。
徐翔妻子 應瑩

圖自應瑩微信公眾號