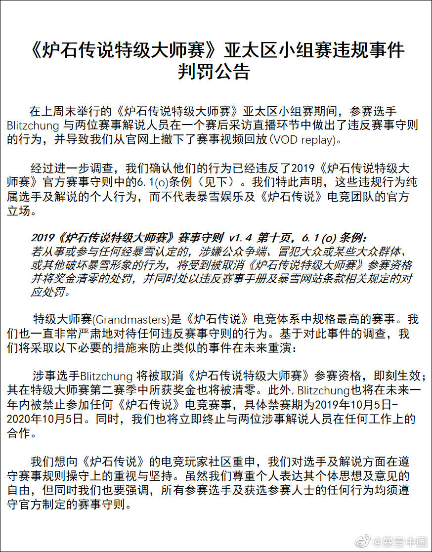
香港《爐石傳説》選手言行不當被暴雪禁賽,慫恿的台灣解説亦受罰
繼NBA之後,關於涉港言論的事情蔓延到了電競項目《爐石傳説》。
據《錢江晚報》10月8日報道,在上週日晚進行的亞太區特級大師聯賽第二賽季常規賽的最後一場比賽結束後,香港選手blitzchung在賽後採訪中頭戴面具高喊涉港不當口號,引起一片譁然。

當晚blitzchung一反常態地沒有接受英文解説的採訪,而是出現在繁體中文頻道並帶上了防暴面具。面對這樣的突發狀況,台灣解説易先生和偷米(又名Virtual)決定不再就剛才的比賽內容提問,其中偷米更是慫恿blitzchung在直播上喊出港獨口號,而blitzchung也確實這麼做了。

這種行為已經觸及中國社區的底線,網易暴雪及暴雪中國方面在交涉了一天後終於發出正式公告,將blitzchung移除特級大師之列並禁賽一年,同時也不再與易先生和偷米這兩位當晚的解説進行更多合作。另外,爐石繁中頻道也已於當晚把所有相關的視頻錄像下架。
