中央紀委書記部署後,“探頭”揪出了哪些“金融虎”?
金融系統的落馬官員正接連被處理。
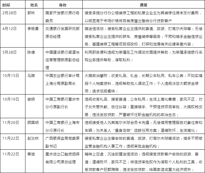
“政知見”微信公眾號11月22日文章稱,中央紀委國家監委在當天先後發佈了兩則雙開通報,一個是廣西銀保監局黨委原副書記趙汝林,另一個是重慶進出口融資擔保有限公司原總經理蔣斌。
在通報中,趙汝林被指與被監管對象“貓鼠一家”。
蔣斌被指“將信貸審批權作為謀取個人私利的工具,收受貸款客户鉅額賄賂,違法發放貸款,給國家造成重大經濟損失”。
慢慢來看。
前後腳被查
趙汝林和蔣斌,是在今年5月前後腳被查的,5月24日蔣斌落馬,5月27日趙汝林被查。
趙汝林,男,1966年5月生於廣西,大學本科,經濟學學士,高級會計師,是地方銀保監局首個被查干部。
去年3月,黨和國家機構改革方案明確,組建中國銀行保險監督管理委員會。
改革方案中提到,此舉意在“逐步建立符合現代金融特點、統籌協調監管、有力有效的現代金融監管框架,守住不發生系統性金融風險的底線”。
去年12月,地方銀保監局統一掛牌,廣西銀保監局掛牌的時間,是去年12月17日。
趙汝林的第一個問題是“對抗組織審查,搞封建迷信活動”。
此外,他還“插手干預被監管金融機構人事工作”“搞權色交易”“違規審批金融機構”“追求低級趣味,違反社會公德”等。

官方的定性是,他與被監管對象“貓鼠一家”,充當不法商人“內鬼”,從金融監管者淪為金融風險製造者。
蔣斌早年長期在財政系統工作,擔任過重慶市財政局涉外處處長。
2007年4月,蔣斌成了中國進出口銀行重慶分行籌建組成員,並在當年6月擔任副行長。
2015年7月,蔣斌任中國進出口銀行陝西省分行行長,今年1月任重慶進出口融資擔保有限公司總經理,5月24日被查。
8人
金融系統反腐是今年的一大看點。
政知見注意到,包括趙汝林和蔣斌在內, 今年至少已經有8個“金融虎”被開除黨籍或被雙開。

精神上空虛,沉迷封建迷信活動;違規接受貸款客户安排的旅遊、宴請;道德敗壞,家風不正;將信貸審批權作為謀取個人私利的工具,收受貸款客户鉅額賄賂,違法發放貸款,給國家造成重大經濟損失;
上述8人中,有3人沉迷封建迷信,除了趙汝林外,還有蔣斌和李楊勇。
蔣斌精神上空虛,沉迷封建迷信活動,交通銀行發展研究部原總經理李楊勇,則被指不信馬列信鬼神,不信組織信“大師”。
有3人利用信貸謀利。
李楊勇“干預和插手金融信貸業務”;謝明則是“直接插手、干預信貸項目審批,大搞權錢交易,違法發放貸款,嚴重破壞任職金融機構的政治生態”;蔣斌則是“將信貸審批權作為謀取個人私利的工具,收受貸款客户鉅額賄賂,違法發放貸款,給國家造成重大經濟損失”。
聯手調查
上述這8人,除被開除黨籍、取消相關退休待遇的國家開發銀行原行務委員郭林外,其他7人都是派駐紀檢監察組和地方紀委監委“聯手”查處的。

需要補充的是,除密集被處分外,一些金融系統官員也陸續被查。就在21日下午17時45分,中央紀委國家監委發佈消息,中信銀行哈爾濱分行原黨委書記、行長於成信被查。
值得一提的是,在金融反腐中,中央紀委國家監委派駐到中管金融企業的紀檢監察組是不可或缺的一支力量。
這支力量的背後,是中央紀委的一個大部署。
去年11月2日,中央紀委書記趙樂際出席了一個部署會——深化中央紀委國家監委派駐機構改革動員部署會。
在這個會議上,透露了中央紀委的大動作,即向中管金融企業派駐紀檢監察組。

今年3月,《中國紀檢監察報》發文稱,中管金融企業處在防範化解金融風險的第一線,必須堅決聽從黨中央號令。

駐中管金融企業紀檢監察組要重點監督檢查駐在企業黨委是不是堅決貫徹黨中央決策部署,有沒有表態多調門高、行動少落實差的問題,有沒有陽奉陰違、變通打折的問題,堅決糾正工作中出現的形式主義、官僚主義。