再罰!又一汽車金融公司被銀保監會罰款50萬元
潘昱辰
(觀察者網訊 文/潘昱辰)
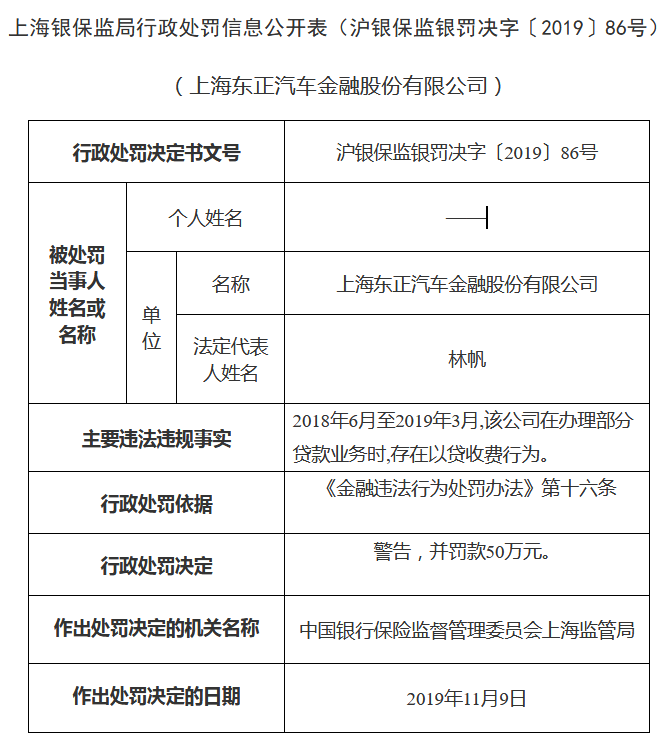
11月27日,中國銀保監會網站公佈的行政處罰決定書顯示,2018年6月至2019年3月,上海東正汽車金融股份有限公司在辦理部分貸款業務時,存在以貸收費行為。依據《金融違法行為處罰辦法》第十六條,上海銀保監局於11月9日決定對東正金融處以警告,並罰款50萬元。

東正金融成立於2015年3月,是中國銀監會(現為中國銀保監會)批准成立的國內首家以經銷商集團為背景的汽車金融公司。東正金融由中國正通汽車服務控股有限公司和東風汽車集團有限公司合資成立,業務覆蓋了大部分豪華品牌,包括寶馬、奔馳、奧迪、保時捷、捷豹、路虎和沃爾沃等。

圖片來源:東正金融網站
值得一提的是,此次是銀保監會繼奔馳事件後再度出手對汽車金融公司進行行政處罰。今年4月,奔馳女車主維權事件曾引發輿論的強烈關切。其中,奔馳汽車金融公司收取的“金融服務費”成為爭議的焦點之一。國家市場監管總局就此次事件及相關問題約談奔馳。今年9月,奔馳汽車金融公司因存在“對外包活動管理存在嚴重不足”,被北京銀保監局處以合計80萬元罰款的行政處罰。
《中華人民共和國銀行業監督管理法》第四十六條規定,銀行業金融機構未按照規定進行信息披露或嚴重違反審慎經營規則的,由國務院銀行業監督管理機構責令改正,並處二十萬元以上五十萬元以下罰款;情節特別嚴重或者逾期不改正的,可以責令停業整頓或者吊銷其經營許可證;構成犯罪的,依法追究刑事責任。
本文系觀察者網獨家稿件,未經授權,不得轉載。