“保護港警”計劃曝光!擬增加防暴裝備,子女內地升學……
上任一個月,香港警務處處長鄧炳強在多個場合表態“要保護好同事”,這不只是口頭説説而已。
據香港“東網”等多家媒體18日報道,近日一份鄧炳強署名的文件顯示,香港警方正研究採購新型防暴服裝、護頸及防割、防腐、阻燃的多功能防護衣等裝備,以提升前線警員的防護能力;為免警員家屬受擾,也在考慮“警察子女到內地升學”。不難看出,港警新“一哥”正在兑現保護同事的承諾。

鄧炳強上任首次接受採訪就表態“保護好同事”
擬優化防護裝備和武器

文件首頁曝光
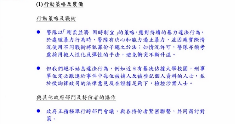
上月29日,鄧炳強與前線警務人員進行了“與處長對話”的面對面交流,回應同事關切。此後,就前線警員關注的問題,鄧炳強進行了書面答覆。這份文件共有十餘頁,內容包括採購裝備、行動策略、保護警員等方面。鄧在書面答覆中稱,警方正積極研究優化“人羣管理特別用途車”(水炮車)相關性能及戰術運用的可能性,還會研究改進警車的款式、設計及行動效能,以配合行動需要。


鄧炳強接受媒體採訪時稱會採取“剛柔並濟”的策略止暴制亂
文件中還稱,警方正積極研究增加更多的防護裝備,如新型防暴服裝、護頸及防割、防腐和阻燃的多功能防護衣等,以保證警員的人身安全;警方將與相關部門商討儘快採購。

前線警員險被弓箭射穿小腿
另外,警方還會考慮增加武器類別,目前正在研發各種提升人員保護及行動效能的新裝備,還將加速推出“第四代指揮及控制通訊系統”。
研究警察子女內地升學

鄧炳強赴前線指揮
文件中指出,將會爭取包括立法在內的一切合理措施,以“保證警隊同事在執行職務時的尊嚴”。為保護警員及其家人免受騷擾,警方會視情況及需要,安排警員及其家人到酒店暫住,或遷至其他住所。在上下班高峯,警方將派員到警署和宿舍附近進行巡邏;警區也會安排車輛,保障來往警署及主要交通點的交通。
此外,警方人事部還在積極研究安排警察子女在內地升學的可行性。
至於受傷警員可否使用解放軍醫院,文件中表示,由於實際情況及法律上的種種原因,這並不可行。
反對設獨立調查委員會
人手方面,文件指6月至今人員流失情況與去年同期相若,無大規模流失。截至10月底,警方共開設175個由警務人員擔任的退休後服務合約計劃崗位,共119位退休人員受聘,警方上月另推出退休後服務合約(警務人員)計劃,預計首批有約1000人。

文件中的部分內容
文件中表示,警方反對成立獨立調查委員會:如果把相關委員會視作針對警方工具、煽動公眾對警察仇恨,做法不公義。鄧炳強認為,警方投訴警察課及監警會已是最有效處理渠道,“如果社會上一部分人,一定要認為調查結果令自己滿意才是正確的,那成立任何調查委員會都無意義。”他重申,將會以“剛柔並濟、因時制宜”的策略應對持續的暴力違法行為。
文件還提到,警隊維持治安、防罪滅罪的工作,不會因新一屆區議會組成而有所改變,並表明警方“沒有責任出席與維持治安無關及無理針對警方的會議”。
相關新聞
港府保安局局長:警方會採購適當裝備
對於港警採購裝備的問題,特區政府保安局局長李家超18日回應稱,警方對警務人員的裝備非常重視,會依照既定政策、程序及守則採購適當的裝備和彈藥,並向人員提供相關的訓練,以確保能夠滿足實際需要。
李家超表示,6月9日至今,香港發生了超過1000場示威、遊行和公眾集會,其中不少演變成嚴重的暴力違法行為。他説,市民有表達意見、言論及集會的自由,但必須守法。如果市民能以和平合法的方式表達意見,警方根本不需要使用任何武力。