黃金期權今日上市交易 這些規則你應該知道
None
12月20日9點,黃金期權正式在上期所掛牌交易,滬金期貨主力合約開盤漲0.3%,黃金AU2006C340看漲期權漲3%,AU2006P340看跌期權跌6.75%。
黃金期權作為上海期貨交易所第21個品種,這一時點推出對於衍生品市場發展有哪些意義?
上期所黨委書記、理事長姜巖指出,黃金期權的上市,將進一步完善黃金期貨市場產品鏈,吸引更多投資者參與,促進黃金期貨市場價格發現功能發揮,提升我國黃金期貨市場的定價能力和影響力,對我國黃金市場體系建設具有重要意義。
同時,姜巖表示,相比於其它商品期權,黃金期權有金融屬性強、投資者廣泛的特點。相比其他商品,投資黃金的人數眾多,與老百姓關係緊密,參與黃金期權投資者較為廣泛。
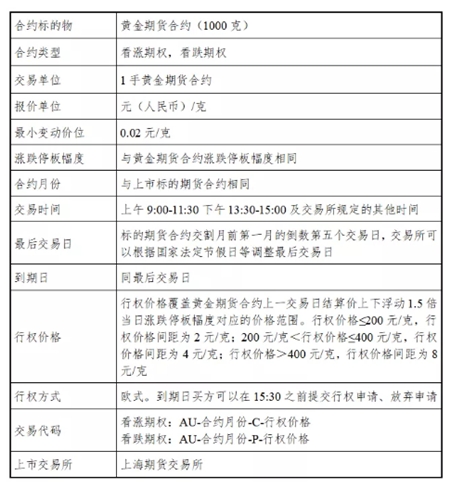
這些基本規則應該掌握

來源:上期所
交易時間上,黃金期權自2019年12月20日起上市交易,當日8:55-9:00集合競價,9:00開盤。每週一至週五,9:00-10:15、10:30-11:30和13:30-15:00,連續交易時間,每週一至週五21:00-次日2:30。法定節假日(不包含週六和週日)前第一個工作日的連續交易時間段不進行交易。
掛牌合約月份上,與對應標的期貨合約月份相同,黃金期權的合約月份也是最近三個連續月份的合約以及最近13個月以內的雙月合約。首批上市交易的黃金期權合約月份為2020年4月、6月、8月、10月和12月,對應的標的期貨為AU2004、AU2006、AU2008、AU2010和AU2012。
掛盤基準價方面,交易所根據Black歐式期貨期權定價模型計算新上市期權合約的掛盤基準價。模型中的利率取一年期定期存款基準利率,所有月份合約波動率取標的期貨合約90天的歷史波動率。
交易指令上,黃金期權合約上市初期僅提供限價指令和限價止損(盈)指令。黃金期權合約交易指令每次最大下單數量與黃金期貨合約交易指令每次最大下單數量相同,為100手。
持倉限額管理方面,非期貨公司會員和客户持有的某月份期權合約中所有看漲期權的買持倉量和看跌期權的賣持倉量之和、看跌期權的買持倉量和看漲期權的賣持倉量之和,一般月份分別不超過18000手和9000手,期貨交割月前一個月分別不超過5400手和2700手。

來源:上期所
一圖看懂黃金期權和黃金期貨有哪些不同

來源:國金期貨
首日交易策略往這裏看
中原期貨指出,週五晚上美國三季度GDP數據公佈,近期美國總統遭遇彈劾以及英國脱歐的反覆增加了市場不確定性因素,結合波動率情況來看,若期權上市後隱含波動率較歷史波動率相當或偏低,持看空觀點的投資者可考慮買入看跌期權;持看多觀點者可考慮買入看漲期權。若期權上市後隱含波動率比歷史波動率偏高,持看空觀點的投資者,可考慮賣出看漲期權;持看多觀點者,可考慮賣出看跌期權。
廣發期貨指出,基於近期滬金期貨AU2002合約震盪行情判斷,建議在黃金期權上採取“做空期權波動率”的策略。可以賣出“寬跨式期權”組合,即同時賣出相同數量以及相同到期日(AU2002)而行權價不同的看漲期權和看跌期權,看漲期權行權價為344元/克,看跌期權行權價為330元/克。

寬跨式期權的到期盈虧收益圖來源:廣發期貨
廣發期貨表示,從寬跨式期權的到期盈虧收益分析可知,當黃金價格在310~360元/克區間震盪運行時,賣出“寬跨式期權”組合將會獲得收益,但是當黃金價格低於310元/克,或者高於360元/克時,該組合就沒有收益,而會產生虧損。