小龍坎門店又被曝製售地溝油,涉案量達兩噸半……_風聞
懂点法律的小周-观察者网编辑-今天我更博学了么?2020-07-16 13:59
(文/觀察者網 周弋博)
近日,中國裁判文書網發佈的一份刑事判決書顯示,知名火鍋品牌小龍坎的一家加盟門店用地溝油製成火鍋鍋底並銷售給顧客食用,兩年內生產銷售地溝油約2.5噸。涉案五名被告構成生產、銷售有毒、有害食品罪,均獲有期徒刑與罰金。
目前,成都小龍坎餐飲管理有限公司已針對此問題向公眾道歉,並表示已與涉案門店終止合作關係。

榆林小龍坎:兩年內製售地溝油兩噸半
6月28日,中國裁判文書網發佈了一份陝西省榆林市榆陽區人民法院的刑事判決書,涉案五位被告均為“榆林市榆陽區小龍坎老火鍋店”工作人員,均因犯生產、銷售有毒、有害食品罪而獲刑。
裁判文書顯示,涉案門店於2017年2月開始營業,而在當年5月至7月,門店店長蘇濤濤指使門店採購與兩位廚師將顧客就餐後的火鍋鍋底分離出來的廢棄油脂加入輔料製作成紅油(地溝油),再製作成火鍋鍋底後給顧客銷售。期間共生產1000斤(半噸)地溝油銷售給顧客。
2018年8月至2019年4月,店長蘇濤濤再次指使門店採購與廚師用同樣方法制售地溝油3963斤(約兩噸)。

(圖片來源:中國裁判文書網)
榆陽區人民法院認定,五位被告在生產、銷售的食品中參入有毒、有害的非食品原料,觸犯了《中華人民共和國刑法》第一百四十四條的規定,構成生產、銷售有毒、有害食品罪,判處五人有期徒刑十個月至兩年四個月不等,並處五人罰金兩萬元至十七萬元不等。

(圖片來源:中國裁判文書網)
有網友對“製售4000斤地溝油”作出分析:每桌顧客用1斤,每桌4個人,至少1萬6千人次受影響。

小龍坎公司:已終止合作,向公眾致歉
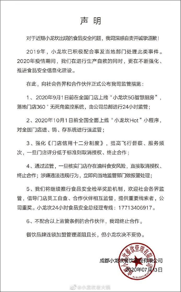
針對這份裁判文書引起的爭議,@小龍坎老火鍋 (成都小龍坎餐飲管理有限公司)7月13日發佈聲明稱,餐廳出現的食品安全問題“深感自責並誠摯道歉”。2019年,小龍坎在已配合事發當地部門處理此類事件,並稱餐飲品牌連鎖加盟管理道阻且長,自己決不妥協。
該聲明還提及,今年9月1日前在全國門店上線“小龍坎5G智慧廚房”落地門店360°無死角監控系統,由公司總部進行24小時監控。一旦核實門店存在油料食安風險,直接取消授權,終止合作,立即向監管部門報警處理。同時還公佈了24小時食品安全總經理專線。

然而,公開報道顯示,這並非小龍坎首次被曝出存在食品安全問題。2018年5月28日,小龍坎被曝多家門店存在老油循環使用、酸肉刷豬血上色以及餐具拖把一起洗等食品安全問題,消息一出引發關注。
小龍坎則在當日發佈聲明表示,對網絡視頻中曝光的吉林長春歐亞店、哈爾濱會展店和江西南昌勝利路店立即進行停業自查,並請政府主管部門監督檢查。

當時,小龍坎也曾公開承諾,將在2018年6月1日後“完成後廚監控系統的安裝,屆時在排位區即可實施監控後廚情況”。

公檢法:製售地溝油最高可判處死刑
2012年,最高人民法院、最高人民檢察院、公安部聯合下發《關於依法嚴懲“地溝油”犯罪活動的通知》,強調“對地溝油犯罪的定罪量刑,要求準確把握寬嚴相濟刑事政策在食品安全領域的適用。對具有累犯、前科、共同犯罪的主犯、集團犯罪的首要分子等情節,以及犯罪數額巨大、情節惡劣、危害嚴重,羣眾反映強烈,給國家和人民利益造成重大損失的犯罪分子,依法嚴懲,罪當判處死刑的,要堅決依法判處死刑。”
2014年,濟南市中級人民法院宣判了一起製售地溝油案件,被告人朱傳峯犯生產、銷售有毒、有害食品罪,判處死刑,緩期二年執行,剝奪政治權利終身。

(2014年濟南市中級人民法院開庭審判地溝油案件現場)
《中華人民共和國刑法》第一百四十四條規定,在生產、銷售的食品中摻入有毒、有害的非食品原料的,或者銷售明知摻有有毒、有害的非食品原料的食品的,處五年以下有期徒刑,並處罰金;對人體健康造成嚴重危害或者有其他嚴重情節的,處五年以上十年以下有期徒刑,並處罰金;致人死亡或者有其他特別嚴重情節的,依照本法第一百四十一條的規定處罰(十年以上有期徒刑、無期徒刑或者死刑,並處罰金或者沒收財產)。