小龍坎,還記得兩年前説好的攝像頭嗎?_風聞
花儿街参考-花儿街参考官方账号-财经作者,曾任职中国企业家杂志、21世纪经济报2020-07-17 09:34
花兒街參考 · 出品
作者 | 林默
1
撤下的火鍋送到後廚,鍋底沒有倒進垃圾桶,而是被廚師倒進了油水分離器。
分離出來的油脂再加熱一次,裏面兑點兒輔料,就是下一個紅油鍋的鍋底。

這一幕發生在陝西省榆林市榆陽區榆陽中路匯優時代星座2樓,小龍坎火鍋。
在不到兩年的時間裏,這家小龍坎火鍋生產、銷售的地溝油超過了2噸。
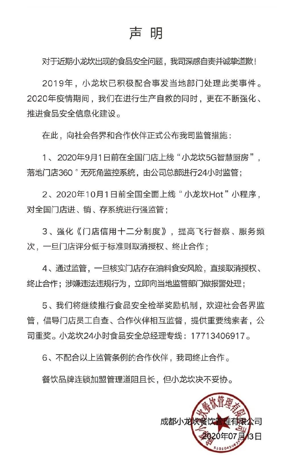
看到這個今年4月就審定的案件被見諸媒體,小龍坎火速發表了道歉聲明。

這個道歉聲明裏,你能讀明白兩件事——
1、出事的這家店是加盟店。
2、小龍坎承諾,2020年9月1日前,在全國門店上線“小龍坎5G智慧廚房,落地門店360度無死角監控系統,由公司總部進行24小時監督”。
這個承諾,聽起來是不是特別誠懇?
2
時間退回兩年前,2018年5月28日,另一個小龍坎火鍋因為地溝油登上熱搜的日子。
微博上盛傳一條,“直擊小龍坎老火鍋後廚”的視頻,視頻裏,小龍坎吉林長春歐亞店,客人吃剩的鍋拿回後廚後,鍋底油被瀝在一個大桶子裏,畫面裏的人説“重新煉一下”就可以再次上桌。
小龍坎哈爾濱會展店裏,賣的是不新鮮的肉品,被發現之後,肉被用豬血重新裝修了一下,又重新端上桌。

小龍坎江西南昌勝利路店,餐具沒時間消毒,清洗的時候跟拖把共用一個盆。

在被帶上熱搜的當天,小龍坎就發了一個保證聲明,“所有未安裝後廚視頻監控系統的門店,將在3天內完成安裝,確保消費者通過視頻實時監控後廚,並將逐步完善明廚亮灶工程”。
敲重點,3天內!!!
3天后,小龍坎不僅裝好了攝像頭,還組織了一個大型媒體活動,邀請媒體朋友們一起來看他們裝好的攝像頭。
他們非常考究地,給記者穿戴好消毒衣物,戴好消毒帽及口罩後,帶入小龍坎後廚參觀。

在參觀現場,記者們看到了小龍坎已經實現了3天前的承諾,現在所有後廚都有視頻監控系統,全國門店後廚監控視頻,在記者面前滾動播出。

攝像頭裝好的3個月後,2018年8月14日至2019年4月26日間,位於榆林市榆陽區榆陽中路匯優時代星座2樓的小龍坎火鍋,再次完成了3963斤地溝油的生產銷售。
面對小龍坎這一次元氣滿滿地提出的,“小龍坎5G智慧廚房”方案,我非常想問一句,上一次3天內裝好的攝像頭呢?3天之後再也沒用過嗎?
全店安幾個攝像頭實現監控這個事兒,非得等5G技術嗎?4G技術怎麼就這麼不爭氣,耽誤小龍坎的衞生建設。
3
在中國裁判文書網裏搜“火鍋,地溝油”,你能搜到141份判決文書,大多是生產、銷售有毒有害食品罪。
這不是隱秘的角落,這是全行業都知道的操作。
在2018年5月28日的那段視頻裏,被暗訪的還有小龍坎成都總部的工作人員,她在裏面説了一句很實誠的話,“有些店會覺得這個油成本太高了,就會重複地去用,這個真的沒有辦法,也不能保證每個人的品德對吧”。
既然保證不了每個人的品德,就儘量謀求自己的發展吧。
2016年,小龍坎開放了加盟店模式。
在第一次登上熱搜、監管要靠道德約束的2018年,小龍坎的600多家門店中,僅有12家是直營店。
根據南方都市報的報道,目前小龍坎全國加盟店門店數高達900多家,公司2020年預計完成全球1000家店的開設。
明知不可為而為之,明知管不了而放任其加盟之。
在最近的這次道歉聲明裏,小龍坎説,“餐飲品牌連鎖加盟管理道阻且長,但小龍坎決不妥協”。
其實這句話應該這樣寫,“餐飲品牌連鎖加盟管理道阻且長,但小龍坎決不妥協(地開店)”。