特斯拉取消“信心保障計劃”,不給買貴用户任何退差機會?_風聞
百略网-百略网官方账号-观百家而明韬略,商业有趣、有料。2020-10-19 15:40
特斯拉頻頻降價惹人愁,取消信心保障計劃,愁上加愁。
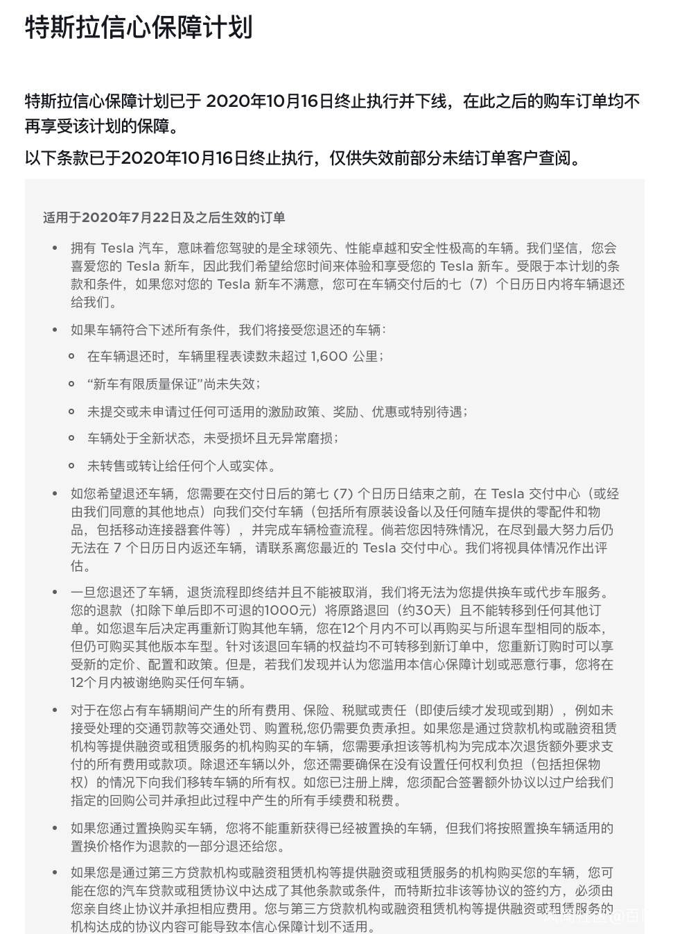
近日,特斯拉中國官方顯示,特斯拉的信心保障計劃已經在2020年10月16日終止執行並下線,此後的購車訂單均不再享受該計劃的保障。

圖源特斯拉官網
根據此前描述,只要滿足“車輛沒有損壞”、“里程錶讀數未超過1600公里”等條件,買家就能將車輛無理由退還,並獲得全額退款。
而值得一提的是,特斯拉最近已經在頻頻調低其新車售價。10月1日,特斯拉中國官網宣佈國產Model 3系列車型再次下調數萬元。10月13日,國產Model S長續航版和高性能版的價格下調了2.3萬元。其中,Model S長續航版的售價從75.69萬元下降至73.39萬元,而高性能版的售價則從85.69萬元下降至83.39萬元,下調幅度為3%。

據報道,在本輪降價後,會有較多車主行使“信心保障計劃”退車,而特斯拉在此時選擇下線該計劃,很大概率是為了降低退車產生的成本。
近些年來,特斯拉頻頻降級的做法,惹得不少消費者的不滿,而自從特斯拉開始國產以來,短短一年內就已降價10多萬元,降價的頻率在最近也是越來越多,幅度也越來越大,而現如今特斯拉取消降價退差價的做法,更是讓許多消費者愁上加愁。
對於消費者來説,特斯拉“信息保障計劃”的推出,不僅可以彰顯特斯拉對自家車輛產品力的信心,也可以很大程度上給消費者帶來更為安心的用户體驗。甚至有不少用户正是因為特斯拉的“信心保障計劃”才選擇成為特斯拉車主。

但現如今,特斯拉的頻繁降價以及頻繁發生的質量問題,“信心保障計劃”的取消,勢必會對一些正在觀望的潛在消費者產生不少影響。
今年5月,特斯拉被爆出車輛在行駛途中方向盤和管柱突然分離,僅依靠線纜強行連接車子,雖沒釀成慘劇,但也差點讓車主提前體驗了一場沒有方向盤的自動駕駛。今年6月一位Model 3車主向媒體爆料,在駕駛Model 3時,車輛突然自動提速至127km/h,嘗試剎車無效後,車輛最終撞上土堆翻車起火。
2012-2019特斯拉安全報告表明,每行駛2.8億公里就發生一起特斯拉車輛燃燒事故。而在2018-2019國家監管平台統計數據,我國新能源汽車每行駛4.47億公里發生一次燃燒事故。也就是説,特斯拉的平均起火率要比國產新能源汽車高出一倍。
特斯拉開通“信心保障計劃”服務是一件非常有魄力的事,但是現在突然將其取消,勢必會對特斯拉未來的車輛銷售帶來影響,而特斯拉會如何緩解此事件帶來的影響呢?歡迎在評論區回覆討論。