企業搶注“火神山”“雷神山”商標 律師:涉嫌違法
郭肖到了冬天,每天都很饿。
【文/觀察者網 郭肖】
在全國抗擊疫情的關鍵時刻,火神山醫院、雷神山醫院以“中國速度”為患者們提供了一個安心的環境。然而,在一些“精打細算”的企業或個人眼裏,這竟然變成了商機,他們在商標局開門後,立即搶注了“火神山”、“雷神山”的商標。
北京京師律師事務所熊超律師告訴觀察者網,此行為涉嫌違反《中華人民共和國商標法》。
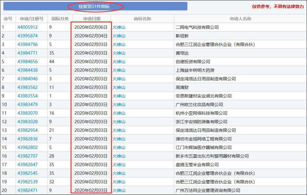
今天(25日)上午,觀察者網查詢國家知識產權局商標局的官網發現,有近30家企業或個人註冊了“火神山”商標,涉及化學工業品、藥物、遊戲器具和玩具、廣告、印刷品等多個品類。

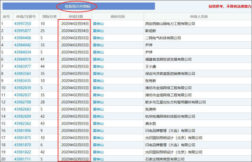
本文圖片均自商標局官網
註冊了“雷神山”商標的有20多家企業或個人,涉及服裝、醫療器械、法律服務、科學技術服務等多個類別。

這些企業或個人的註冊時間最早為2月3日,而當天正是全國多地商標註冊大廳正常開放的日期。
疫情還沒結束,卻在第一時間搶注了全國民眾都熟悉的“火神山”、“雷神山”,如此“精打細算”的行為也讓大部分網友感到反感。
那麼,如此做法究竟是否合法,該商標能夠被使用嗎?對此,觀察者網採訪了北京京師律師事務所的熊超律師。
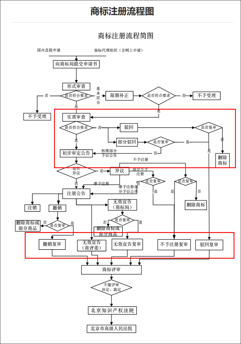
他介紹,按照法律規定,只要文件材料合適、形式合格就可以申請商標註冊,但這並不代表商標合格。一般商標註冊分為註冊→受理→實質審查→公告幾個階段,如果審查合格,商標局會給公告期三個月,期間若無人有異議,期滿後商標合格;如果沒有通過,會進行駁回處理。整個流程一共持續12個月。

如果2月份註冊,出公告的日期大概在今年10月份或者11月份。
熊超律師告訴觀察者網,其實,這兩個商標最終進入公告期的可能性不大,因為它違反了《中華人民共和國商標法》第十條第八項:有害於社會主義道德風尚或者有其他不良影響;
第十條 下列標誌不得作為商標使用:
(一)同中華人民共和國的國家名稱、國旗、國徽、國歌、軍旗、軍徽、軍歌、勳章等相同或者近似的,以及同中央國家機關的名稱、標誌、所在地特定地點的名稱或者標誌性建築物的名稱、圖形相同的;
(二)同外國的國家名稱、國旗、國徽、軍旗等相同或者近似的,但經該國政府同意的除外;
(三)同政府間國際組織的名稱、旗幟、徽記等相同或者近似的,但經該組織同意或者不易誤導公眾的除外;
(四)與表明實施控制、予以保證的官方標誌、檢驗印記相同或者近似的,但經授權的除外;
(五)同“紅十字”、“紅新月”的名稱、標誌相同或者近似的;
(六)帶有民族歧視性的;
(七)帶有欺騙性,容易使公眾對商品的質量等特點或者產地產生誤認的;
(八)有害於社會主義道德風尚或者有其他不良影響的。
他表示,鑑於“火神山”、“雷神山”是在特殊疫情之下產生的具有特殊社會意義和國際影響的名稱,那麼以其作為商標進行註冊不合適也有違於社會主義道德風尚。
所以,一般商標局會在實質審查階段以《商標法》的第十條為由,予以駁回。
觀察者網還發現,除了“火神山”、“雷神山”,當年“非典”之後,有人以“鍾南山”為名註冊了商標;

但直到現在,這些商標仍未生效。2018年,又有企業註冊了“鍾南山”,該申請被駁回。

本文系觀察者網獨家稿件,未經授權,不得轉載。