中國新冠病毒檢測試劑盒馳援海外抗疫,13家上市公司在列
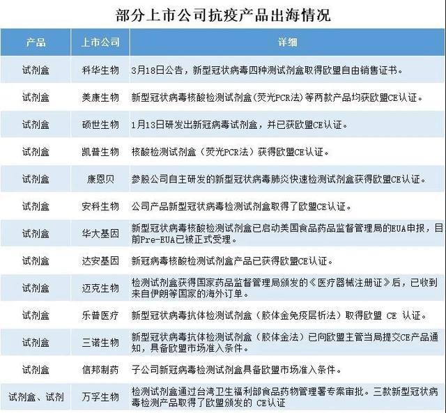
據證券時報e公司3月19日消息,3月18日,康恩貝參股的浙江檢康生物技術公司(下稱:檢康生物)的新型冠狀病毒快速檢測試劑盒成功獲得歐盟CE認證。同日,安科生物也公告新冠病毒檢測試劑盒取得歐盟CE認證。至此,至少已有13家上市公司的新冠病毒檢測試劑已經或獲准馳援歐盟、伊朗等海外抗疫。
一批國內檢測試劑盒獲得歐盟等認證
3月18日,印尼國企部發言人阿爾亞宣佈,印尼一家國企公司已經在3月10日向印尼衞生部遞交了一份進口申請,擬從中國進口50萬隻新冠肺炎快速檢測盒,以應對印尼快速增長的新冠疫情。

檢康生物新冠病毒檢測試劑盒獲歐盟CE認證
世界衞生組織總幹事譚德塞在3月18日的記者會上透露,當前全世界共報告新冠肺炎確診病例超過20萬例,全球新冠肺炎死亡超過8000例。確診病例中有80%來自西太平洋地區和歐洲地區。在疫情肆虐背後,是龐大的抗疫產品缺口,而我國檢測試劑在滿足國內需求的同時開始走出國門。
截至3月19日,國家藥監局共批准新冠病毒檢測試劑盒19個,其中核酸檢測試劑10個,抗體檢測試劑9個。涉及上市公司包括華大基因、海特生物、明德生物、達安基因、萬孚生物、邁克生物、麗珠集團等。
3月17日,國務院聯防聯控機制新聞發佈會上透露,據不完全統計,清華大學、四川大學、廈門大學、電子科技大學、重慶醫科大學等5所高校研發的14種新冠病毒檢測試劑獲得了歐盟CE認證,正式取得了進入歐盟市場的資質。
上市公司中,美康生物、碩世生物、凱普生物、安科生物、達安基因、萬孚生物、邁克生物等至少9家上市公司公告相關產品取得了歐盟CE認證。
安科生物的檢測產品獲得歐盟CE認證的公告發佈於3月18日晚間。此前的3月16日,科華生物公告,新型冠狀病毒檢測相關產品取得歐盟自由銷售證書,包括名稱為新型冠狀病毒ORF1ab/N/E基因核酸檢測試劑盒等的四種測試劑盒。
更早些時候,萬孚生物公告三款新型冠狀病毒檢測產品取得歐盟頒發的CE認證,已經具備歐盟市場的准入條件。3月16日晚,萬孚生物官微發佈消息稱,近日,萬孚生物的新型冠狀病毒(2019-nCoV)抗體檢測試劑盒(膠體金法)通過台灣衞生福利部食品藥物管理署專案審批。

已有試劑盒開始向海外供貨
邁克生物披露,檢測試劑盒在獲得國家藥品監督管理局頒發的《醫療器械註冊證》後,已收到來自伊朗等國家的海外訂單。
截至3月2日,華大基因已經完成了超過120萬個檢測測試盒的生產,這些檢測試劑盒已被送往26個國家和地區。3月18日晚間,華大基因發佈公告稱,其新型冠狀病毒核酸檢測試劑盒已啓動美國食品藥品監督管理局的EUA申報,目前Pre-EUA已被正式受理。根據美國近期發佈的新冠肺炎相關檢測政策指南,將正式啓動該產品在美國臨牀市場的商業銷售。
新三板公司之江生物表示,研發的病毒檢測試劑盒(熒光PCR法)已出口到意大利、法國、德國、日本、韓國等30多個國家。備戰科創板的聖湘生物稱,截至2月29日,已有近10萬人份的新冠病毒核酸檢測試劑盒供往國際市場。
中國檢測試劑盒技術在快速進步
新冠肺炎疫情發生之後,檢康生物迅速成立了專項研發小組,通過技術團隊的不懈努力利用創新納米膠體金免疫層析技術終於成功研發出冠狀病毒IgM和IgG雙抗體快速檢測試劑盒。
據瞭解,檢康生物研發的新型冠狀病毒肺炎快速檢測試劑盒,以指尖血為檢測樣本,1-3分鐘就能出結果,檢出率高,操作簡便、快捷、高效。其與現在核酸PCR技術產品相比,更有利於病毒的早期診斷和現場篩查排除可疑病例,無需專業P2實驗室檢測,無需專業檢測技術人員。同時檢測標本取樣簡單,檢測快捷,適合各種社會場合的新型冠狀病毒感染人羣大面積現場篩查,以及各級廣大醫院醫療機構發熱門診的快速檢查。
顯而易見,從最早的熒光法,到現在的納米膠體金免疫層析技術,中國檢測試劑盒的技術在快速進步。
華西證券曾在發佈的研報中稱,全球每日需要消耗核酸檢測試劑盒50萬隻至70萬隻,核酸檢測試劑盒短缺將成為全球化問題,而中國製造的高效試劑盒需求預計還將保持在高位。