融創年內將處置部分商業資產,孫宏斌:會比較堅決
一鸣搞火箭的未必都是火箭专家,可能是电焊工。
(文/觀察者網 一鳴)3月27日,融創中國(01918.HK)披露2019年度業績報告。融創董事局主席孫宏斌在問答環節表示,融創今年將處置一些持有資產。同日,融創宣佈擬發行不超過40億元(含)公司債券。
當天,孫宏斌表示,融創現在持有的資產,無論是文旅還是過去項目中持有的一些商業資產,比例偏大。雖然能夠承受,但是一些新的文旅項目在快速推進,持有的項目還在增加。
“今年是處置資產比較好的機會,因為現在的流動性比較好。”他透露,2019年底融創成功地賣掉了一個酒店,現在還有4個酒店短期內也會成交。
孫宏斌説:“今年處置資產是融創要做的比較堅決的一個事。”
融創是國內目前土地儲備規模最大的房企之一。

根據今天披露2019年度業績報告,截至2019年末,融創連同其合營公司及聯營公司的土地儲備約2.39億平方米,土地儲備貨值預計約3.07萬億元。
根據報告,融創土地儲備超82%位於一二線城市,平均土地成本約4306 元/平方米。
融創方面稱,充足高質量的土地儲備將有力地支持集團未來的銷售表現和長期的穩健發展。
在要處置資產的同時,融創今天還宣佈擬發行40億元公司債券。
根據融創在上交所公佈的募集説明書,本期公司債券發行規模不超過40億元(含),票面利率詢價區間為3.7%-4.9%,債券期限為4年期,附第2年末發行人調整票面利率選擇權和投資者回售選擇權。

債券牽頭主承銷商為中信建投證券,聯席主承銷商為中泰證券、華泰聯合證券。發行首日2020年3月31日,起息日2020年4月1日。
據悉,本期債券募集資金擬用於償還公司債券。

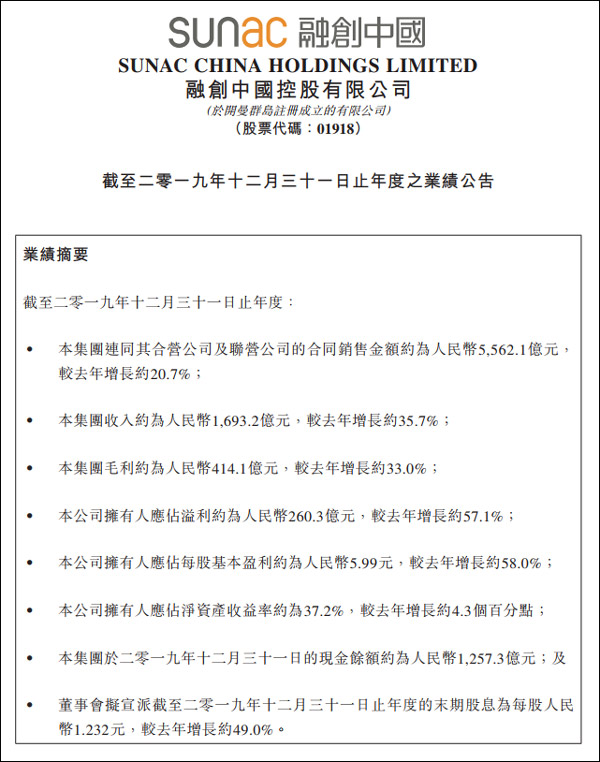
融創今天公佈的2019年度業績數據顯示。報告期內,融創實現營業收入1693.2億元,同比增長35.7%;毛利414.1億元,同比增長約33%;歸屬股東淨利潤260.3億元,同比增57.1%。;預計每股分紅1.232元,同比增長49%。
截至2019年底,融創持有現金達1257.3億元。
(編輯:尹哲)
本文系觀察者網獨家稿件,未經授權,不得轉載。