樂視網:賈躍亭被終身禁入證券市場
None
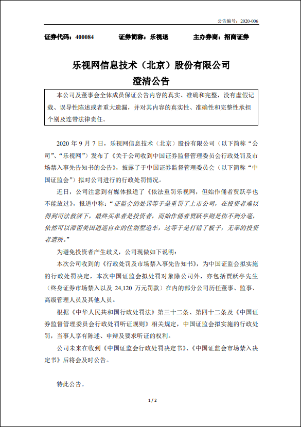
9月11日晚,樂視網發佈澄清公告稱,證監會《行政處罰及市場禁入事先告知書》擬處罰對象包括賈躍亭本人,明確賈躍亭被終身禁入證券市場。
樂視網表示,近日,公司注意到有媒體報道了《依法重罰樂視網,但始作俑者賈躍亭也不能放過》,報道中稱:“證監會的處罰等於是重罰了上市公司,在投資者難以得到司法救濟下,最終買單者是投資者,而始作俑者賈躍亭則是傷不到分毫,依然可以滯留美國逍遙自在的住別墅造車,這等於是打錯了板子,無辜的投資者遭殃。”
為避免投資者產生歧義,公司現做如下説明:
本次公司收到的《行政處罰及市場禁入事先告知書》,為中國證監會擬實施的行政處罰決定,本次中國證監會擬處罰對象除公司外,亦包括賈躍亭先生(終身證券市場禁入以及24120萬元罰款)在內的部分公司歷任董事、監事、高級管理人員及其他人員。
根據《中華人民共和國行政處罰法》第三十二條、第四十二條及《中國證券監督管理委員會行政處罰聽證規則》相關規定,中國證監會擬實施的行政處罰,當事人享有陳述、申辯及要求聽證的權利。
公司未來在收到《中國證監會行政處罰決定書》、《中國證監會市場禁入決定書》後將會及時公告。

樂視網澄清公告截圖
此前在9月7日,樂視網公告稱,樂視網信息技術(北京)股份有限公司於近日收到中國證券監督管理委員會(以下簡稱“中國證監會”)出具的《行政處 罰及市場禁入事先告知書》(處罰字〔2020〕74 號),公司涉嫌信息披露違法、 欺詐發行案已由中國證監會調查完畢。
根據當事人違法行為的事實、性質、情節和社會危害程度,依據《證券法》 第一百九十三條、第一百八十九條的規定,中國證監會擬決定:
一、對樂視網責令改正,給予警告,並處以60萬元罰款;
二、對樂視網責處以募集資金百分之五即2.4億元罰款。

樂視網9月7日發佈的公告截圖