上海落户新政:新增四所高校應屆畢業生可直接落户上海
None
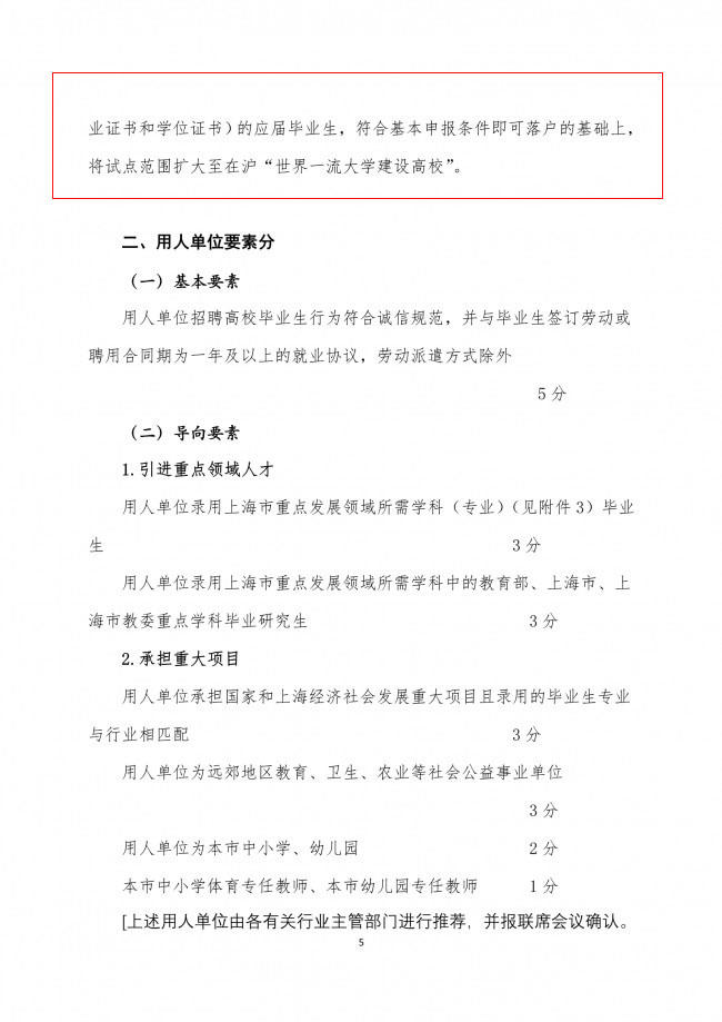
9月23日,《2020年非上海生源應屆普通高校畢業生進滬就業申請本市户籍評分辦法》正式發佈。
在辦法中明確提出,將之前“以北京大學、清華大學為試點,探索建立對本科階段為國內高水平大學的應屆畢業生,符合基本申報條件可直接落户”的政策,範圍擴大至在滬“世界一流大學建設高校”。
在滬“世界一流大學建設高校”包括上海交通大學、復旦大學、同濟大學、華東師範大學,因此四校應屆本科畢業生符合基本申報條件即可直接落户。




















None
9月23日,《2020年非上海生源應屆普通高校畢業生進滬就業申請本市户籍評分辦法》正式發佈。
在辦法中明確提出,將之前“以北京大學、清華大學為試點,探索建立對本科階段為國內高水平大學的應屆畢業生,符合基本申報條件可直接落户”的政策,範圍擴大至在滬“世界一流大學建設高校”。
在滬“世界一流大學建設高校”包括上海交通大學、復旦大學、同濟大學、華東師範大學,因此四校應屆本科畢業生符合基本申報條件即可直接落户。



















