範圍擴大!成都郫都區下列人員,請於12月8日內參加免費核酸檢測!
成都市郫都區新型冠狀病毒肺炎
疫情防控指揮部通知
廣大市民朋友:
因疫情防控需要,為切實保障廣大羣眾健康安全,嚴防疫情擴散,定於2020年12月8日 ,對郫筒街道轄區各村(社區)、唐昌鎮永安村、唐昌鎮釣魚村、唐昌鎮錦寧村、唐昌鎮千夫村、唐昌鎮沙河村、唐昌鎮福昌村、唐昌鎮萬壽社區和唐昌鎮青楊村的全體市民開展免費 核酸檢測。
一、檢測對象
長期居住和臨時居住在郫都區郫筒街道各村(社區) 和唐昌鎮永安村、唐昌鎮釣魚村、唐昌鎮錦寧村、唐昌鎮千夫村、唐昌鎮沙河村、唐昌鎮福昌村、唐昌鎮萬壽社區 和唐昌鎮青楊村 的全體市民,以及在以上區域工作、就學等人員。
二、檢測時間
2020年12月8日24時前。
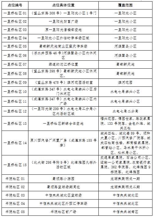
三、檢測地點設置
郫筒街道設置175 個核酸檢測點,唐昌鎮原唐元片區設置8 個核酸檢測點,詳見附表。
四、注意事項
請參加核酸檢測的人員,帶上身份證或户口本等有效證件,根據檢測點位安排就近有序排隊參加檢測。參加檢測時請保持1米間隔,並做好個人防護。如有不適,請及時前往醫療機構就診。
成都市郫都區新型冠狀病毒
肺炎疫情防控指揮部
2020年12月8日
新冠肺炎疫情防控核酸檢測點位分佈表









