現在業主都這麼拼了?!某小區為了不讓成績拉低樓盤價,業主組織了補課隊..._風聞
上海全知道-上海全知道官方账号-自媒体人脊梁in上海2021-01-22 20:12
這兩天,有一條關於深圳某小區房價和住户小孩成績的微博引起熱議,大家哭笑不得之餘,又感慨萬千。
為了不讓住户小孩成績拉低小區樓盤價,業主組織了補課隊。

這這這。。。一時竟不知説啥好,也太狠了?!這是何等的操碎了心啊

小孩:我現在都要承擔房價的重任了嘛?

po主又去問了下細節,原來是有業主看到晚上小區綠地上有很多小朋友在瘋玩,十分痛心疾首:孩子們,成績明明還有提高的空間啊!!
於是211/985業主補課隊應運而生。

“……”
不知道各位家長是什麼心情哈,但這個小區的孩子們的心情想必是非常複雜的:我們在小區綠地上玩一會,怎麼就因為你痛心疾首,轉眼要補課了???

怎麼説呢

,一些網友第一眼看到這條微博,反應很真實:成績影響房價?真的假的?!段子吧!

有一説一,就這麼一條微博,目前也沒新聞報道啥的驗真偽……謹慎判斷,可能是真,也可能是段子,但底下的評論真的很有故事。
有的網友還真聽説過,小孩成績和小區身價的那些不得不説的傳説。
▼雖然上面那條微博沒寫小區名,但深圳已經流傳着類似的事例:“生生把它考成名校。”


▼“南京也是這樣…”



▼北京昌平區回龍觀地區:“聽説這些年成績是節節高,周圍居民也説學風正。”


▼北京海淀區:“不僅有業主輔導團,還有獎勵金”


▼“武漢光谷也是這樣子。”

考成學區。。。也是很強悍很勵志了,這就是傳説中的“沒有學區房又如何,靠努力考成學區房”嗎,這就是……學霸的力量!!!

▼“上海也有類似的案例”




▼美國:“硬生生成績排名上去了一個檔次。”


其他雖然沒標明座標,但分享的內容也是夠看了,雖然都是類似的路線吧,但真的精彩紛呈,令人眼花繚亂。。。







不僅是小區身價上去了,周邊學校的總體成績和學習氛圍也變好了:原本是菜小,但後來生生被搬到附近的學霸們搞成了高端學區。



怎麼説呢,一開始覺得誇張的人也不得不重新思考了,可能或許大概……兩者之間好像確實有那麼點關聯。



其實再説回來,小區身價和小孩成績的話題,也不算稀奇了,畢竟2019年就聽聞過這種新聞了。
那時的小區業主不僅給小孩補課,還組織了巡邏隊。
怎麼分配呢,學歷高的業主負責給孩子補課,成績優秀,小區身價自然能保證。
學歷低的業主就負責小區巡邏,不僅能維持小區文明,還能把溜下來玩的娃趕回去學習。(娃:我……)

再近一些的,2020年,杭州的孟母羣一度成了新聞。
孟母,是杭州文鼎苑家長們的自我調侃,他們為了孩子擇校而買房、換房,就像一羣當代孟母。


文鼎苑的業主們組建孟母羣,自辦奧數班、英語角晨讀、小學生思維挑戰杯……

線上通知,線下橫幅,搞得一派紅紅火火。


良好的學習氛圍,多少是影響了小區身價,目前文鼎苑相比最早,上漲了10倍左右amazing…


2008年,杭州著名的學軍小學成立了紫金港校區,彼時學校旁的文鼎苑還只是一個默默無聞的小區。
2020年,文鼎苑對應的學軍小學紫金港校區(學紫)成績已經超過了本部,自主招生進文瀾中學的人數高居杭州前列,房價也從2010年的1萬剛出頭,一路飆升到10萬/㎡。
▼近3年的價格走勢。

和同在西湖區的其他樓盤對比,文鼎苑一騎絕塵。


再再再近一些的,2021年,就前幾天吧,一張橫幅照片火了。
這張顯眼的橫幅來自南京明發濱江新城小區內,是明發濱江新城業主們拉設的。
除了祝賀“一中明發挺進全市公辦初中8強”外,還有“明發琅小八位學子考入南師附中”的消息。

事實上這兩年,明發濱江一中中考成績也十分亮眼,尤其去年該校492位學生參考,600分以上166人,讓家長非常認可。

網友們都很看好明發一中和明發濱江新城的未來。


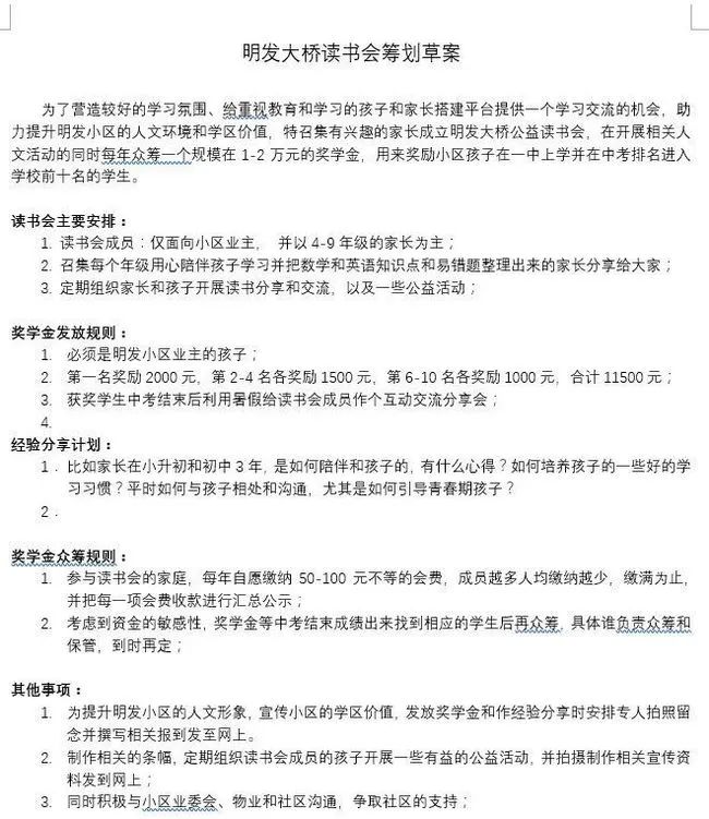
而且,為了提升明發一中的學區成績與小區身價,在2020年年中時,明發業主還在籌備明發學子促進機構。
擬定每年眾籌1-2萬獎學金,獎勵在一中高考排名前十的學生,其中第一名獎勵2000元,第2-4名各獎勵1500元,第6-10名各獎勵1000元,合計11500元。

就真的。。。瞭解下來,你還能説“小孩成績和小區身價沒半點關係”?這句話反正我是説不出口了





有的網友覺得這種關聯很不可思議,忍不住焦慮起來,這。。。童年就這麼飛了?能不能給孩子留一點快樂的童年?

但現實是這樣的,對於多數家長來説,真要有業主組建補課羣,負責還不貴的話,是件蠻好的事情。
特別是如果小孩成績不好,業主裏有211/985的能人集中輔導,做夢都要笑醒吧。

還有家長説,竟有這等好事?!簡直要開心死了,不光給業委會送錦旗,還送吃送喝!這是發自內心的感恩!

為啥開心地想感恩?
給小孩輔導過功課的家長都懂啊!!
不寫作業母(父)慈子孝,一寫作業雞飛狗跳。。。




對了,像這樣為了保證小區身價把周邊教育水平搞上去了,算不算積德啊




雖然但是,小孩成績和小區身價的故事,比啥解釋説明都有力啊,而且讓人從所未有地領悟到一個真諦,就是讀書那會老師説的那句話,不是哄你玩的——
同學們!知識就是力量!知識就是財富!

美國電影《超脱》截圖