武漢大學團隊:流感、新冠兩種病毒共感染形同“火上澆油”_風聞
今日份暗中观察-2021-02-20 14:34
在北半球進入冬季前,科學家們曾警告季節性流感或給新冠疫情防控帶來更多挑戰,季節性流感是否會影響COVID-19大流行的嚴重性?冬季是否有必要加大接種流感疫苗?這些都存在許多爭論。
當地時間2月18日,武漢大學研究團隊在國際學術期刊《細胞研究》(Cell Research)上發表了題為“Coinfection with influenza A virus enhances SARS-CoV-2 infectivity”的研究論文。流感病毒與新冠病毒會不會在個體發生共感染?流感病毒的感染對新冠病毒感染會產生怎樣的影響?兩種病毒共感染會不會引起更嚴重的疾病?研究團隊圍繞這些問題給出答案。

武漢大學病毒學國家重點實驗室、生命科學學院徐可教授和武漢大學病毒學國家重點實驗室主任、生命科學學院教授藍柯為共同通訊作者。《細胞研究》是中國本土成長起來、亞太地區生命科學領域期刊影響因子最高的國際期刊。研究團隊首次報道了流感病毒能顯著促進新冠病毒感染,並通過構建流感病毒和新冠病毒共感染小鼠模型發現兩種病毒共感染在小鼠體內引發更嚴重的疾病,該論文還對流感病毒促進新冠病毒感染和致病的分子機制進行了深入研究。
研究結果表明,兩種病毒共感染形同“火上澆油”,使得新冠病毒的感染性增強進而導致更嚴重的疾病,研究為進一步重視和防控兩種病毒的共感染提供了科學依據。

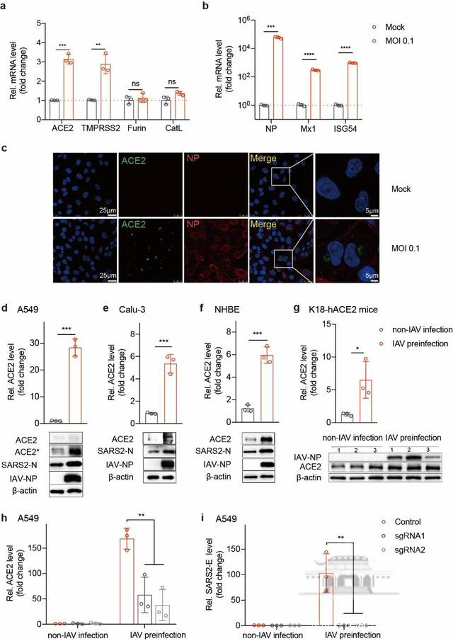
流感病毒預先感染在細胞模型上顯著促進新冠假病毒及活病毒的感染能力。據武漢大學官網對該項研究的報道介紹稱,研究團隊首先用新冠假病毒和活病毒分別與流感病毒(H1N1型、H3N2型、乙型流感病毒)共感染,發現預先感染流感病毒會顯著促進新冠病毒的入侵和複製,這一現象在多種人呼吸道細胞和人肺組織細胞中都存在,還能使得本來不感染新冠病毒的細胞變成完全易感的細胞,提示兩種病毒共感染可能導致患者體內更多細胞和組織受到病毒攻擊。

流感與新冠病毒共感染會引起ACE2轉基因小鼠產生更嚴重的肺部病理損傷和更高的新冠病毒載量。在新冠病毒受體人ACE2轉基因小鼠中,流感與新冠病毒共感染會引起更嚴重的肺部病理損傷和更高的新冠病毒載量。隨後,研究團隊聚焦在新冠病毒入侵關鍵受體ACE2上。實驗結果表明,流感的單獨感染會引起ACE2表達水平輕微上調(2-3倍),但流感與新冠共感染則會強烈上調ACE2表達水平(約20倍)。研究認為,流感病毒感染通過啓動ACE2的表達並促進其後的加速表達過程,從而加重新冠病毒的感染。
研究還發現,流感病毒對ACE2的調控作用並不受干擾素的調控,這提示機體對抗流感病毒的免疫反應並不能保護個體免受新冠病毒的侵害。因此,不能認為通過普通流感就能獲得抗其他病毒的免疫力。

流感病毒感染通過啓動ACE2的表達加重新冠病毒的感染。研究也發現,其它常見的呼吸道病毒如副流感病毒、呼吸道合胞病毒、鼻病毒等並不具備促進新冠病毒感染的能力。研究團隊因此認為,流感病毒是共感染防控的重中之重。該項研究提示,應針對冬季流感和新冠疊加流行進行科學的監測和防控,同時建議公眾接種流感疫苗或新冠新苗,以減少共感染的風險。
研究還同時強調,開發針對一種以上病毒的新一代廣譜抗病毒藥物是治療共感染疾病的發展方向。
論文鏈接:https://www.nature.com/articles/s41422-021-00473-1
(澎湃新聞)