女孩跟車搬家途中跳窗不治身亡,貨拉拉:警方正在調查_風聞
观察者网用户_718992-2021-02-22 09:27
長沙23歲女孩在跟車搬家途中,突然跳窗下車,不治身亡。女孩家人質疑,涉事司機當時“三次偏航”,貨拉拉方面卻表示沒有錄音錄像資料,“他們沒有責任”,事件引發網友關注。

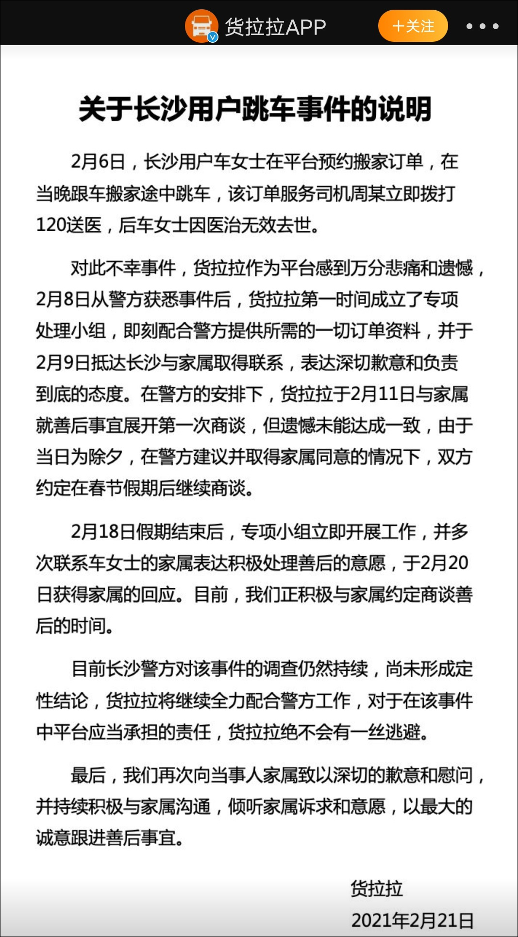
2月21日晚間,針對網友爆料的“23歲女生在貨拉拉車上跳窗身亡”一事,貨拉拉在其官方微博上回應,目前他們正積極與家屬商談善後事宜,長沙警方仍在對此事進行調查。

2月21日下午,網友@今夜的風格外喧囂 發佈微博,稱自己的姐姐在使用貨拉拉搬家服務時,在跟車途中跳窗身亡。他質疑司機當時的行為,並指責貨拉拉不負責任。該微博引起大量網友關注。

據這名網友透露,事發當晚(2月6日)9時17分許,女孩上車;9點24分,她還在和同事互動,沒有任何的情緒異常;9時30分,女孩因為“麪包車三次偏航”跳窗,嚴重受傷,涉事貨拉拉司機報警並撥打120;2月10日,女孩不幸身亡。


女孩家人表示,事發後到女孩去世這段時間內,貨拉拉方面並未如約前往醫院看望;在2月11日的民事協商會上,貨拉拉工作人員表示,涉事車輛內沒有錄音錄像設備,貨拉拉App也沒有錄音錄像設備功能。“他們(貨拉拉)説他們沒有責任。”
女孩的家人對此無法接受:“ 為什麼司機要三次偏航?肇事司機在筆錄中提到自己有三次偏離了導航規劃的路線,**作為一個從事搬家工作兩年之久的司機,而且家就在附近,為什麼不選擇正常導航路線及平台要求路線,而是捨近求遠選擇一條沒有監控的道路?**是不是早有預謀?貨拉拉有沒有對司機進行相關的安全審核?”


貨拉拉在當日晚間的公告中表示,事發後他們成立了專項工作小組,積極配合警方調查並提供了訂單資料。貨拉拉方面於2月9日和女孩家屬取得了聯繫,表達了歉意和負責到底的態度。
貨拉拉稱,他們2月11日與家屬就善後事宜展開第一次商談,但並未達成一致,目前正在積極與家屬約定商談善後的時間。目前,長沙警方仍在對此事進行調查。