新國貨觀察丨華為拿下重磅牌照;字節跳動前高管被判刑;B站上市材料寫錯公司名……_風聞
新国货观察-观察者网运营团队官方账号-关注中国人的新生产,新消费,新商业2021-03-29 11:02
移動支付行業迎來新“玩家”。近日,深圳市訊聯智付網絡有限公司發生工商變更,上海沃芮歐信息科技有限公司從股東中退出,新增華為技術有限公司為股東,持股比例100%。這意味着,華為自此有了屬於自己的支付牌照,可開展互聯網支付、移動電話支付業務。目前具有第三方支付牌照的互聯網巨頭包括阿里、騰訊、網易、蘇寧、京東、百度、新浪、美團、唯品會等,拼多多已間接通過收購方式獲得牌照。(中國證券報)

01
此前任職北京字節跳動科技有限公司餐飲主管的高傳峯,因在三年間向兩家餐飲供應商索取錢款共計1024.7萬元,被判處有期徒刑六年。

02
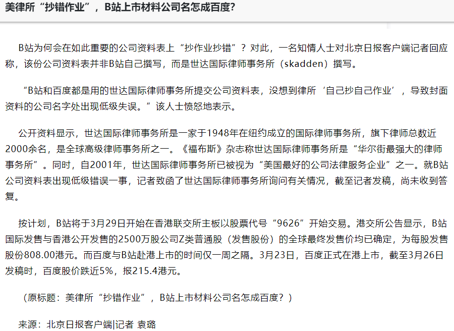
近日,B站在港交所披露最新公司資料表,但在公司名字處出現低級失誤,將“嗶哩嗶哩”寫成“百度集團”。對此,B站一名內部人士回應,該份公司資料表並非B站自己撰寫,而是由律所撰寫。

03
最近,共享充電寶因漲價受到關注。面對消費者質疑,企業以“缺錢”來回應。但記者調查後發現,企業不僅不虧,反而一本萬利,企業上市在即則是此輪漲價的重要推手。

04
美東時間3月26日,知乎正式在紐約證券交易所掛牌上市。 知乎創始人周源表示,將拿出一部分股權與陪伴知乎成長的優秀創作者分享。不過,知乎在上市首日便遭遇破發,最大跌幅近28%。

05
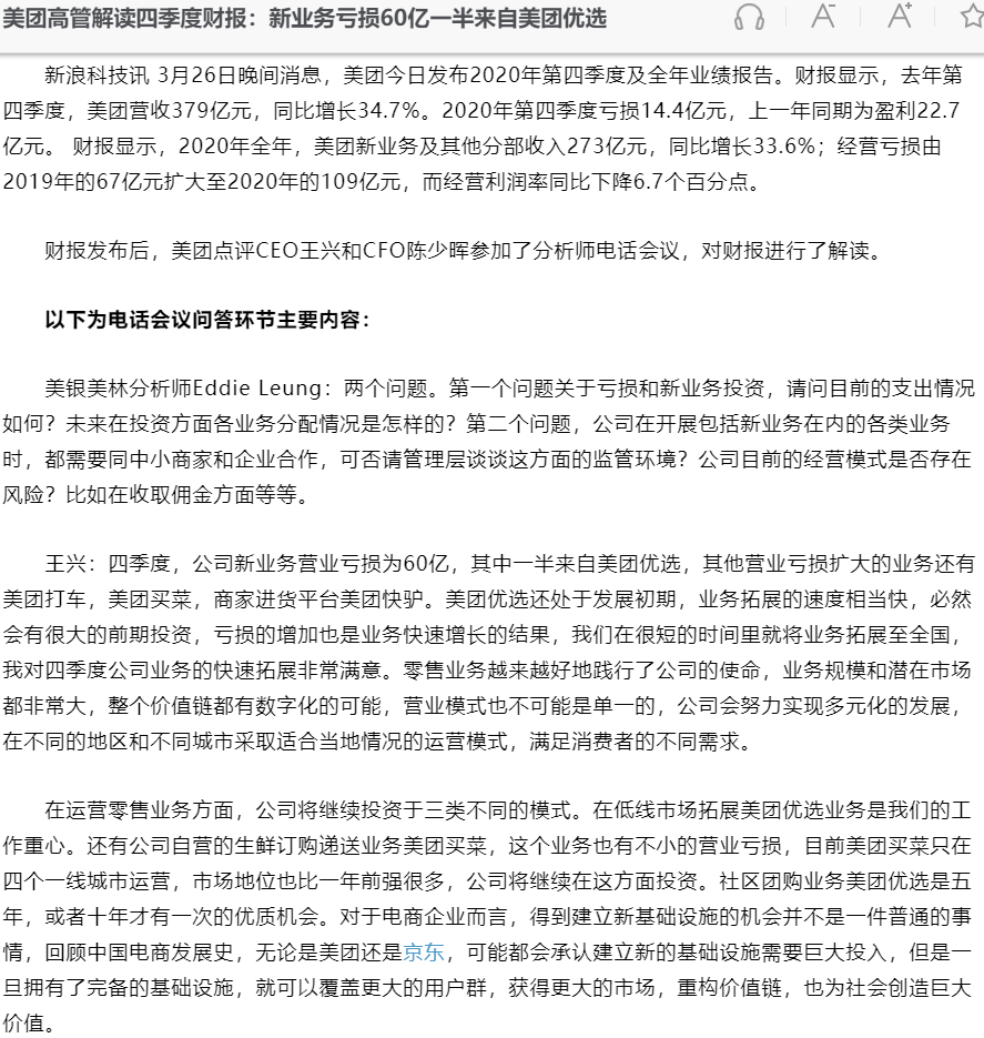
在美團2020年第四季度及全年財報的電話會議上,美團創始人兼CEO王興表示,四季度公司新業務營業虧損為60億,其中一半來自美團優選。

06
元氣森林廣州、天津兩個新工廠將於4月投產,基本可滿足所有產品系列的生產。未來2-3年,元氣森林計劃以投資或自建等方式在海外獲得自有工廠。

07
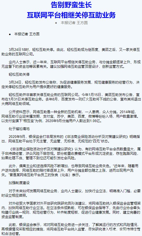
近日,輕鬆互助關停,成為繼百度、美團之後又一家關停互助業務的互聯網公司。業內人士表示,近一年來互聯網平台相繼關停互助業務,與分攤金額逐漸上升、形成無監督下的資金池等因素有關。

08
怪獸充電股權糾紛案當事人馮一名再次發文,表示與怪獸充電寶打官司並非為了錢,股權糾紛也可能不會影響怪獸充電上市,自己會堅持維權。

09
鬥魚因其主播直播間唱歌侵權被判賠1000元。

10
近日,古裝武俠電視劇《山河令》熱播,其衍生品在阿里魚“造點新貨”上累計銷售額近500萬。

新國貨觀察 ID:xghgc2050
關注中國人的新生產、新消費、新商業
內容來源見截圖
建議、溝通、爆料可後台留言