全球首創!治療兒童神經母細胞瘤曙光初現!_風聞
推医汇-汇聚健康行业资讯,推动学术交流。2021-03-30 11:18
神經母細胞瘤(neuroblastoma,NB)是嬰幼兒最常見的顱外實體腫瘤,佔兒童惡性腫瘤的 8%~10%。NB 是一組臨牀表現及預後差異很大的疾病,來源於未分化的交感神經節細胞,故凡有胚胎性交感神經節細胞的部位,都可發生腫瘤。兒童 NB 治療難度大、單一的治療預後差。

由澳大利亞兒童癌症研究所的科學家領導並發表在《自然-通訊》上的新研究發現,一種名為ALYREF的細胞蛋白在加速神經母細胞瘤中癌症驅動基因MYCN的作用方面起着至關重要的作用。這一發現對其他一些兒童的侵襲性癌症,包括某些腦瘤,以及一些成人癌症,包括卵巢癌和前列腺癌也可能有重要意義。

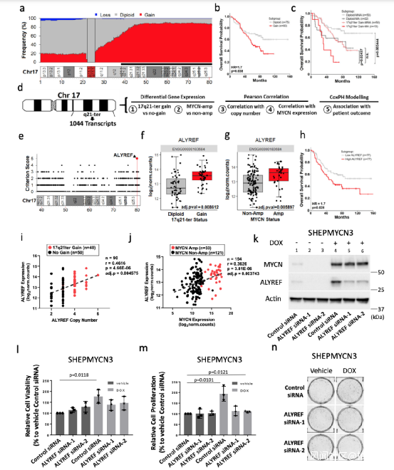
三分之一神經母細胞瘤患兒的癌細胞中MYCN含量非常高,他們的預後也較差。MYCN是一種短壽命轉錄因子,受到泛素-蛋白酶體系統的嚴格控制。25%的神經母細胞瘤患者會出現來自2p24的MYCN癌基因擴增,它是腫瘤侵襲性一種公認的標記物。17q21-ter擴增是神經母細胞瘤中最常見的遺傳變異,發病率為38 - 65%。然而,MYCN和17q21-ter之間的機制關係仍不清楚。由於目前沒有針對具有這些特徵的高危神經母細胞瘤患者的特異性抑制劑,因此迫切需要確定新的靶向分子弱點。
ALYREF基因位於染色體17q25.3,是一種廣泛表達的核伴侶蛋白的編碼,該蛋白控制許多生物過程。ALYREF在幾種人類癌症中表達失調。抑制ALYREF的表達可導致口腔鱗癌細胞增殖能力下降和遷移能力下降。儘管有大量的研究,但目前尚不清楚ALYREF的表達是如何增加的,以及ALYREF水平的升高是如何促進腫瘤發生的。
在這項新研究中,兒童癌症研究所的科學家已據Zsuzsi Nagy博士和主要研究人員Glenn Marshall AM教授和Belamy Cheung博士表示,“這是世界上第一次發現。我們已經能夠首次表明,ALYREF與神經母細胞瘤細胞中的MYCN功能結合並實際控制,這意味着我們現在有了一個新的分子,一個新的方法來獲得MYCN並阻止它推動侵略性的癌症生長。”
這項研究的主要結果:
在神經母細胞瘤中,ALYREF的高表達與17q21-ter的增加、mycn擴增和患者預後不良相關
研究數據表明, ALYREF的高表達強烈預測了患者的不良預後,MYCN和ALYREF可能作為神經母細胞瘤的致瘤因子共同作用。我們看到ALYREF與MYCN表達水平以及ALYREF拷貝數之間存在顯著的正相關關係,進一步支持ALYREF作為17q21-ter獲得和MYCN-擴增之間合作的關鍵中介在惡性神經母細胞瘤表型中的作用。

MYCN以ALYREF依賴性方式增加神經母細胞瘤細胞的活力
ALYREF主要誘導MYCN過表達的細胞增殖,但並不協助MYCN調節細胞存活。通過Alamar Blue測定法測定,所有神經母細胞瘤細胞中ALYREF的內源性敲除伴隨着細胞活力的顯著下降。
MYCN直接上調ALYREF的轉錄
在TARGET、SEQC和Kocak神經母細胞瘤患者腫瘤數據集中,高ALYREF mRNA表達與MYCN mRNA表達相關。在MYCN擴增和MYCN過表達的人神經母細胞瘤細胞中,ALYREF蛋白的表達水平很高,與人成纖維細胞相比,其表達水平明顯更高。
ALYREF與MYCN參與正向互連的調節信號軸
數據表明,ALYREF通過抑制其蛋白降解來維持MYCN的高水平表達。在MYCN擴增的神經母細胞瘤細胞中,用ALYREF siRNA-1或ALYREF siRNA-2沉默內源性ALYREF顯著降低了MYCN蛋白的表達,然而,敲除ALYREF對MYCN mRNA水平沒有影響。

ALYREF在細胞核中與MYCN形成蛋白複合物
用HA標記抗體對細胞總蛋白進行MYCN共免疫沉澱(co-IP),結果顯示ALYREF結合MYCN。通過離心分離細胞總蛋白,MYCN和ALYREF都主要集中在MYCN擴增的神經母細胞瘤細胞系(Kelly和SK-N-BE)中的細胞核。研究數據表明,MYCN的一個小區域包含281-345位氨基酸對於與ALYREF的結合至關重要。

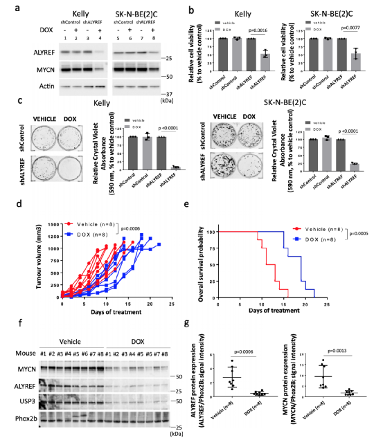
ALYREF和MYCN形成轉錄激活劑複合物,上調USP3的表達
研究人員發現共有3598個ALYREF結合位點,確定了194個正在進行轉錄的ALYREF調控基因,其中57個基因的FE超過5(圖b)。從這57個基因中,確定泛素特異性蛋白酶3基因(USP3)滿足所有標準(圖a)。

USP3通過其脱泛素酶活性調節MYCN的表達
研究人員發現SEQC神經母細胞瘤患者隊列中USP3 mRNA的高表達也與不良預後相關。重要的是,高USP3 mRNA表達與MYCN表達相關。總生存期和無事件生存期的多變量分析顯示,與其他預後因素(如患者年齡、臨牀階段和MYCN-擴增)相比,高USP3表達沒有獨立的預後意義。進一步分析説明USP3在惡性神經母細胞瘤細胞表型中的作用依賴於MYCN-ALYREF調節複合物。

USP3負責ALYREF誘導的MYCN穩定性
USP3是MYCN-ALYREF-USP3信號對神經母細胞瘤細胞活力和MYCN穩定性影響的效應蛋白。
ALYREF是MYCN擴增的神經母細胞的生長和致瘤性所必需的
ALYREF在體外和體內都促進MYCN定向的腫瘤發生。抑制ALYREF可降低ALYREF和MYCN的表達水平;敲除ALYREF對神經母細胞瘤細胞的癌症表型有深遠的影響。

總之,通過對神經母細胞瘤細胞的研究,Marshall教授和他的團隊發現,ALYREF直接與MYCN結合,開啓另一種蛋白USP3,防止MYCN被降解。這就維持了驅動癌症所需的極高水平的MYCN,所以起到了加速器的作用。這些研究結果表明,ALYREF抑制可以中斷這種循環,並被證明是一種非常有價值的高危神經母細胞瘤的新治療策略。
研究人員表示:“這項研究提供了新的知識作為藥物發現的基礎,一旦找到合適的候選藥物,就可以在腫瘤中含有高水平MYCN和ALYREF的兒童中進行臨牀試驗。”
令人興奮的是,靶向ALYREF也可能被證明是一種有用的治療策略,適用於其他類型的癌症,這些癌症,如高危神經母細胞瘤,已知是MYCN驅動的。這些癌症包括血癌、髓母細胞瘤、膠質母細胞瘤、視網膜母細胞瘤、卵巢癌、Wilms腫瘤和神經內分泌前列腺癌。需要進一步研究探索這一潛力。
參考資料:
1、兒童神經母細胞瘤診療規範(2019年版)
2、Zsuzsanna Nagy et al. An ALYREF-MYCN coactivator complex drives neuroblastoma tumorigenesis through effects on USP3 and MYCN stability, Nature Communications (2021). DOI: 10.1038/s41467-021-22143-x