集資數千萬的粉絲們高呼“退錢”後,蒙牛真果粒的退貨方案來了…_風聞
懂点法律的小周-观察者网编辑-今天我更博学了么?2021-05-08 18:54

【文/觀察者網 周弋博】
自愛奇藝關閉《青春有你3》打投通道導致集資數千萬的粉絲們高呼“退錢”後,相關退貨方案來了。
5月7日晚間,節目贊助商蒙牛公司旗下產品官微@真果粒 發文表示,未兑換投票機會的消費者可辦理全額退款,已兑換投票機會但未使用的消費者也可獲得一定的補償。
事實上,在蒙牛公司同愛奇藝合作組織的這場打投活動中,有一條值得玩味和推敲的內容:投票機會不具有財產性質,非用户擁有所有權的財產,主辦方有權進行單方面調整。
這意味着,在該活動設計的最初,主辦方並不認為“消費者喪失投票機會”將遭受經濟損失,因為這不是“財產”,此時也自然不存在賠償或補償的問題。

《青春有你》宣傳圖
簡單來説,《青春有你3》的內容是這樣的:將在一百多名參賽選手中,根據粉絲們的投票數(節目稱為“助力值”),排出前九名選手“成團出道”。
在這個過程中,粉絲若想獲得更多投票機會,需要在購買節目指定商家“蒙牛真果粒”的產品後,用附贈的獎卡或瓶蓋進行兑換。
上述獎卡或瓶蓋被粉絲稱為“奶票”,而兑換“奶票”後獲得的投票機會被活動主辦方蒙牛公司稱為“助粒值”(與上述“助力值”效果相同)。
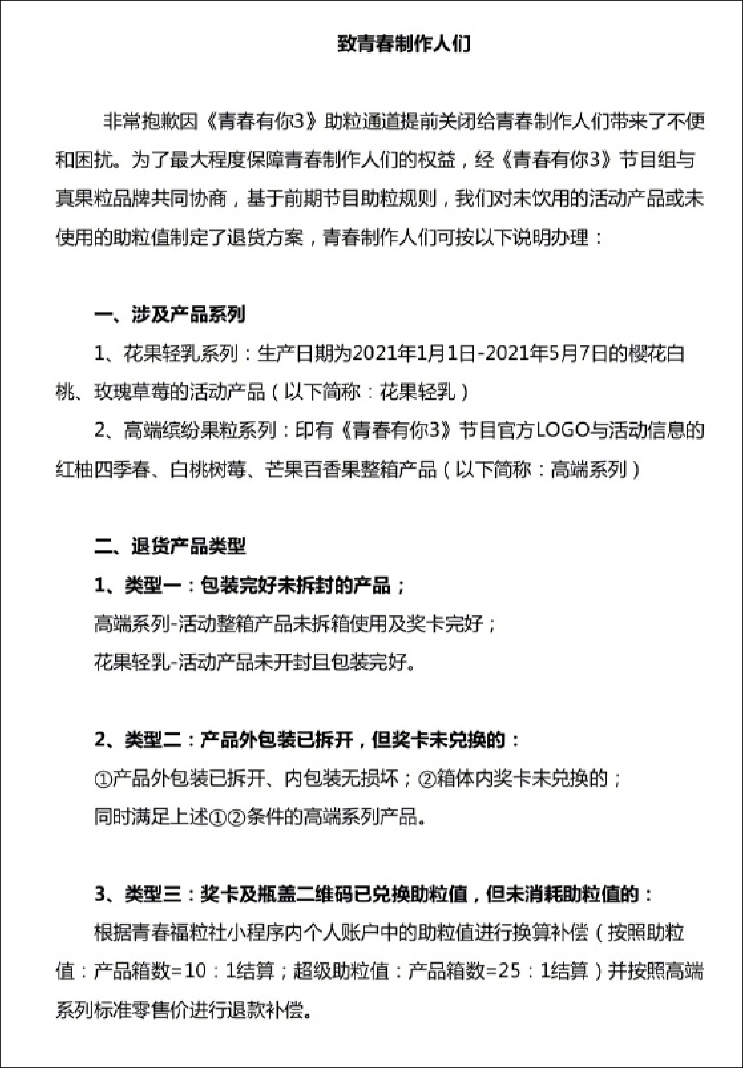
根據@真果粒 5月7日晚間發佈的退貨方案,蒙牛公司同意退貨的產品有三種類型:
一是,包裝完好未拆封的產品,全額退款。
二是,產品外包裝已拆開,但獎卡未兑換的,也是全額退款。
三是,獎卡及瓶蓋二維碼已兑換助粒值,但未消耗助粒值的,根據剩餘助粒值按比例換算成完整產品零售價後退款補償。
不難看出,前兩種類型針對的是沒喝奶也沒兑換“奶票”的消費者,也就是奶與票一起退。
而第三種類型則針對的是已兑換“奶票”但並未投票的消費者,把票換算成奶的價格單獨退,至於奶還有沒有喝掉就不考慮了。

@真果粒 發佈的退貨方案部分截圖
值得注意的是,粉絲們已經使用完畢的“助粒值”並不在此次退貨的範圍內,但其實這一部分“助粒值”才是粉絲們的花銷大頭。
據搜狐財經此前測算,通過購買蒙牛真果粒產品獲得“助粒值”的價格在每個3.5元~5.4元左右。
而在《青春有你3》總決賽前的第三次排名中,選手餘景天、羅一舟和連淮偉分列前三,助力值(含“助粒值”)分別約1356萬、1064萬、572萬,合計2692萬。
如果前三名助力值均通過蒙牛真果粒產品獲得,其價值相當於9422萬元~1.5億元。
據藍鯨財經此前報道,截至4月5日,《創造營2021》與《青春有你3》已經有超5位選手後援會集資破千萬,超30位選手後援會集資破百萬。
而在愛奇藝公開致歉並宣佈“關閉《青春有你3》所有助力通道”後,粉絲們“退錢”“賠錢”的呼聲,甚至有了近百萬點贊數。

另一方面,@真果粒 此次發佈的退貨方案,也和該活動設計之初的一個“特殊目的”存在出入。
據觀察者網此前消息,上海律師協會民事業務研究委員會副主任、上海博和漢商律師事務所高級合夥人田思遠在分析此次事件時表示,蒙牛公司的“買奶投票”規則中,有一條“值得玩味和推敲的內容”。
“助粒值不具備任何財產性質,非用户擁有所有權的財產,主辦方有權單方面調整助粒值。”

《青春有你3》指定微信小程序“真果粒青春福粒社”活動規則截圖
田思遠表示,主辦方先是希望粉絲“買奶投票”,隨後又在規則中又悄然約定“你們粉絲投的票數可以不算數,我們主辦方可以單方面調整”,難以稱得上公平合理。
另一方面,將“助粒值”定義為“不具備任何財產性質,非用户擁有所有權的財產”,也是主辦方在試圖否認其經濟價值。
換言之,主辦方並不認為“消費者喪失投票機會”將遭受經濟損失,因為這不是“財產”,此時也自然不存在賠償或補償的問題。
不過,田思遠指出,由於該規則屬於“排除對方主要權利”的格式條款,故而在法律上是無效的。
“主辦方採取‘買奶送票’的方式,讓選舉票成為‘贈品’,從而希望可以規避責任,甚至提出這樣的選票不具有財產屬性,主辦方可以隨便修改。”
“但這種做法顯然是難以成立的。我國《消保法》已規定,贈品也屬於‘三包’的範圍內。同理,因為購買飲品而獲得的選票,其財產權利也是應當得到保護的。”
《中華人民共和國民法典》
第四百九十七條 有下列情形之一的,該格式條款無效:
(一)具有本法第一編第六章第三節和本法第五百零六條規定的無效情形;
(二)提供格式條款一方不合理地免除或者減輕其責任、加重對方責任、限制對方主要權利;
(三)提供格式條款一方排除對方主要權利。