遭遇性侵犯後,該怎麼辦?這個必須擴散_風聞
是海子啊-2021-07-19 19:30
@騰訊醫典:
遭遇性侵犯後,該怎麼辦?
1.儘快與性侵者脱離接觸。如果持續受到安全威脅,請立即報警。
2.儘快聯繫可靠、能支持自己的人。可以是親人,也可以是朋友。
3.在就醫和報警前,請勿漱口、刷牙、洗澡、清洗陰道或直腸、洗衣服。如果涉及直腸,儘量不排便。
4.前往二級或以上的公立醫院的急診,告知醫生情況。由醫生對受害者的情況進行評估,特別是對身體各部分的損傷進行評估。就醫行為與評估後形成的報告是重要證據。醫生還可能拍攝傷情。
在取得允許後,醫生會對受害者的衣物附着物和身體上的體液、細胞進行採樣。採樣得到的的驗材通過DNA比對,是鎖定犯罪嫌疑人的重要證據。
醫生還會詢問有關問題,有可能給予藥物進行避孕處理或預防感染處理。
請注意,以上能配合的則配合。如果受害者對一些檢查操作和問題感到恐懼,則可以選擇暫時不接受。能夠走進急診科已經是勇士。
5.性侵發生後的任何時間,均可以報警。可以電話報警,也可以直接去派出所。民警會告訴你下一步該怎麼做。越早和警方建立聯繫,對把兇手繩之以法越有幫助。
請記住,性侵犯絕不是受害者的過錯。
———————————————
涉及未成年人的情況,還需要了解以下法律法規:
1.我國法律目前對未成年人遭遇性侵犯建立了強制報告制度。今年6月1日正式生效的《中華人民共和國未成年人保護法》規定:
「國家機關、居民委員會、村民委員會、密切接觸未成年人的單位及其工作人員,在工作中發現未成年人身心健康受到侵害、疑似受到侵害或者面臨其他危險情形的,應當立即向公安、民政、教育等有關部門報告。未履行報告義務造成嚴重後果的,由上級主管部門或者所在單位對直接負責的主管人員和其他直接責任人員依法給予處分。」
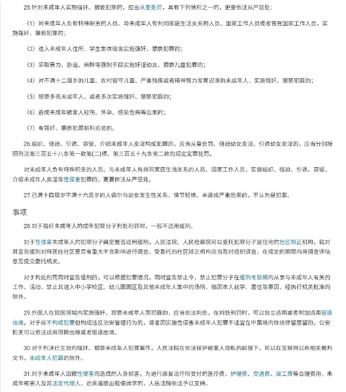
2.《最高人民法院、最高人民檢察院、公安部、司法部關於依法懲治性侵害未成年人犯罪的意見》第25條:
「針對未成年人實施強姦、猥褻犯罪的,應當從重處罰。」
