2000+元/天,互聯網打工人無條件花錢“贖身”大小周_風聞
IT时报-《IT时报》官方账号-2021-07-20 09:11

圖源:東方IC
30秒快讀
1
“年薪四五十萬元的,一年會少去七八萬元。”
2
取消大小周相當於降薪15%—20%,也有員工表示“花一萬元買了兩天假期。”
3
打工人想要的,無非“在吃飯時能好好吃飯、在睡覺時能好好睡覺”。
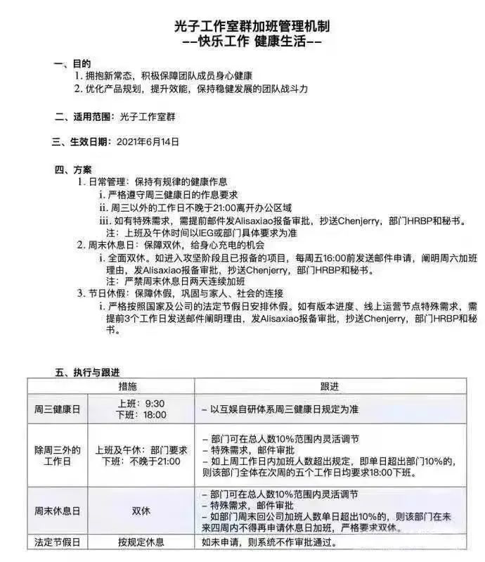
6月14日,騰訊旗下光子工作室羣宣佈實行新的加班機制,員工在週三健康日下午6點下班,其餘工作日下班不晚於晚上 9 點,週末雙休。

圖源:網絡
6月24日,快手宣佈:“從 7 月 1 日起取消大小周,員工按需加班,公司按照相關規定向員工支付加班工資。”
7月9日,字節跳動宣佈:“將於2021年8月1日起取消隔週週日工作的安排,有需求的團隊和個人,可以通過系統提交加班申請。”
7月14日,有消息稱美團旗下“美團優選”已發佈通知,取消大小周。
⋯⋯
近段時間,國內互聯網界掀起了取消“大小周”浪潮。“大小周”是互聯網行業中極為常見的一種員工休息制度,是指一個星期單休,再下個星期雙休,如此循環。但是,此舉並未帶來喜大普奔的景象。對於此事,支持者、反對者皆有,支持者認為多了休息放鬆的時間,反對者則吐槽:“一年多拿兩個月工資不香嘛”“月少兩千,一夜回到解放前”,而且工作量不一定會減少。
因為大小周,互聯網大廠的“搬磚人”們內部“分裂”了。
01
變相降薪?
字節跳動宣佈取消大小周之後,員工內部分成了兩個派別。支持者陣營認為,能夠獲得正常休息時間,是大好事,反對者陣營直言取消大小週會導致收入縮水。
當初,琪琪(化名)與小嚴(化名)一起應聘字節跳動,在HR表示字節跳動內部實行大小周的時候,琪琪選擇留下,小嚴則選擇離開。
小嚴表示,自己之所以拒絕大小周,因為“更願意自己安排時間”,“個人而言,就算有時候在家需要加班,那也相對輕鬆,可以學自己想學習的東西,從本質上講肯定比大小周舒服。”
琪琪的態度則不同,她表示,作為應屆畢業生,自己願意加班。“我的月薪為1.2萬元,大小周機制下,我每月多上兩天的班,每天拿較平日雙倍的工資,如果是節日期間加班,則是三倍。我每個月的加班收入在2000元左右,”琪琪對《IT時報》記者説道。她給記者算了筆賬,自己每月房租3000元,公司提供1500元租房補貼,再加上每月2000元左右的加班費,自己不用從工資收入中掏出一部分來支付房租。

圖源:網絡
另一位字節跳動員工阿若(化名)也表示,自己不支持取消大小周,“尤其是對上有老下有小,揹着房貸、車貸的來説,會帶來一些經濟壓力。年薪四五十萬元的,一年會少去七八萬元。”
陳釗(化名)今年3月入職某手機大廠,“我們公司雖然也實行大小周制度,沒有明確的加班費一説,是包含在每月的薪水裏的。如果取消大小周,那我的月薪其實相應就減少了,這就是變相扣了我的工資。”

脈脈上關於大小周的討論 圖源:網絡
在社交平台上,一些互聯網企業員工説,取消大小周相當於降薪15%—20%,也有員工表示“花一萬元買了兩天假期”。
致使收入下降,這是很多互聯網企業員工不願意取消大小周的最根本原因。“我們出來打工,不就是為了錢嗎?而我們選擇加入字節跳動就是看中了大小周是有加班費的,現在告訴我們取消了,那少賺的那部分錢怎麼辦?” 琪琪坦言。
02
加班“從明到暗”
反對取消大小周的人認為,在工作量沒有減少的情況,取消大小周並不能給大家帶來真正的雙休,而且也無法改變需要加班的現實,只不過加班是從明走到暗。更有“打工人”擔心,該加的班還得加,但是從被動加班變成主動加班,而且加班費還沒了。
陳釗認為,是否取消大小周在員工加班方面不會帶來太大改變:“就拿我們公司來説,過去5年大家都是大小周,整個公司對此已經很習慣,按照這樣的節奏安排業務。”陳釗表示。他認為,取消大小周後每個人身上的工作量並沒有改變,這就意味着工作場景發生了變化,從公司變到了家裏,“想要真正實現雙休,並非這麼容易”。

脈脈上關於大小周的討論 圖源:網絡
琪琪也持有同樣的看法:“這也是我反對取消的原因之一。” 琪琪説道,“之前大小周加班公司是默認的,多出來的這一天會自動算作加班。現在的話,工作量並沒有因為取消大小周而減少,加班還要提申請,要經過上級領導和部門領導的雙重審批,步驟變得複雜了。而且,如果是週末需要趕項目在家辦公的話,可能公司還不算加班。”
接受完採訪,琪琪趕往機場準備出差,她説有些手頭沒有完成的工作,在飛機上要繼續,“無論在哪,無論週末上不上班,工作都在那裏不離不棄”。
03
要工作也要生活
有的互聯網企業雖然沒有實行大小周加班機制,但是卻在以其他方式提倡加班。
“我們公司會將加班時長作為升職加薪的重要考核因素。每月會按照加班總時長進行排名,對排名前列的員工給予現金獎勵,而且之後的升職評定中也是重要參考數據。”某短視頻平台內容運營“土土”告訴記者,“所以有一些員工傾向加班。一般大家會在上午10點半到11點到公司,加班時間則集中在晚上8點到12點之間。”

圖源:東方IC
除了大小周、996的加班方式,有些公司還會實行5.5天制。“我們公司要求週六上午上班,如果週六下午需要的話可以申請加班,多出來的半天加班時間通過之後的工作日時間進行調休。”某大型民營企業前員工小張告訴記者。
無論是996、大小周或是5.5天制,原本只是臨時性質的加班,如今卻成了常態,這不是好的現象。在付出能收穫等價回報的同時,讓互聯網“打工人”在吃飯時能好好吃飯、在睡覺時能好好睡覺,才是大家所要真正追求的。
作者/IT時報見習記者 江麗雯 範昕茹
編輯/錢立富、挨踢妹
排版/季嘉穎
圖片/脈脈、東方IC、網絡
來源/《IT時報》公眾號vittimes