鄭州極端暴雨前,河南氣象局連發了七個紅色警報..._風聞
雷斯林-雷斯林官方账号-2021-07-21 18:16
作者:雷斯林 公眾號:為你寫一個故事 / raistlin2017
關於鄭州受災的所有視頻裏,最讓人揪心的就是地鐵站裏的滾滾洪流。
昨天一整晚,我都在關注那些地鐵上被困住的乘客,瘋狂在各種社交媒體上消息,希望他們可以得救。
九點多的時候,刷到説乘客已經獲救,我長舒一口氣。

然而評論説這只是其中一列車廂的乘客獲救,還有不少人困在裏面,於是又開始擔心。
一直今天凌晨,一位被困乘客獲救後,寫了一篇長微博,開頭一句就是“寫在死裏逃生後”,中間每一句話都看得驚心動魄,所幸最後有驚無險。


可惜,最後早上看新聞,發現還是造成了十二人遇難。

。。。
昨天到今天,一直有不少人認為鄭州排水系統不好,才是導致這次災禍的首要原因。


我覺得這是真正錯怪鄭州了。
如果相關數據沒有作假,那鄭州昨天經歷的可以説是千年不遇的極端降水,畢竟16點-17點,鄭州的降水量是201.9毫米。

這是什麼概念呢?
上海降雨量大吧,但上海2019年全年的降水量只有1576毫米,鄭州這一個小時就下了上海一個多月的雨。
北京2019年的降水量只有448毫米,鄭州這一個小時就下了北京近半年的雨。
事實上,單小時降水201毫米,已經是中國有史以來最大的降水紀錄,在全世界的降水紀錄裏也能排得上號:

這等於在一小時之內,把150個西湖的水量灌入鄭州,鄭州又不靠海,實在是沒有辦法。
這起災難,確實是天災。但在天災之外,也真的有可以做得更好的地方。
比如河南氣象明明一直在發佈暴雨警報。從橙色預警,上升到紅色預警:


然後一直在發佈紅色預警:



紅色已經是暴雨的最高警報等級了,按照規定,應該“停業、停課、停止集會”

我數了一下,河南氣象從昨天凌晨到下午極端降雨之間,一共發了七個暴雨紅色警報,基本每隔一個小時就要發一個。
然而這警報似乎看到的人不多,也不是所有企業都認真履行了。我看微博的求救信息,不少人都是在下班路上被困,比如前面那位死裏逃生的地鐵乘客,就説是下班坐地鐵的時候被困。
鄭州大暴雨已經造成了不少死傷,如果這些人沒有上班,沒有出門,也許其中不少悲劇可以避免。
所以在天災之外,這也警示了我們要對大自然有敬畏之心,尤其是對極端天氣的預警有敬畏之心。該停工停產一定要停工停產。尤其是一些企業的老闆,一定要有人性!
當然,現在救人要緊,一切的一切都可以等到平安度過以後再説。
我也不多説了,傳播一些有用消息。
如果你有朋友被困,可以看下面這張表格:


現在各個社交媒體都開通了求救通道,在微博上只要用#河南暴雨互助#為話題發東西,就可能得到幫助:

微信的話則有一張動態表格可以填寫,我加在閲讀原文裏了。

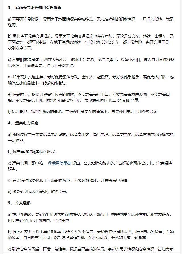
最後,在暴雨天氣,有一些注意事項。來自於知乎@甄昊元,都是乾貨。


別的也不説了,一些容易引起人負面情緒的慘狀視頻也希望大家不要轉發不要觀看了,容易讓大家情緒都變得很差。
希望大家都能獲救,希望大家都能撐過去。
鄭州加油,鄭州挺住!
