印度每四年就被羞辱一次,原因找到了_風聞
血钻故事-血钻故事官方账号-这里有硬派历史故事。2021-08-31 21:30
大家好,我是左頁。
這篇文章本來是應該在奧運期間寫的,但因為各種突發事件,一直拖到現在。那會兒許多讀者問關於體育方面的問題,除了東京開幕式外,大家好像最關心下面兩個問題:一是印度奧運成績為什麼那麼差,二是舉國體制好不好?
我本來想分開來回答,但想了想,覺得這兩問題並非毫無關聯,不如就結合起來説下。我準備重點講舉國體制這事,畢竟跟我們關係比較大,印度奧運成績就當是一個例證吧。我講不了太複雜的,但有可能會顛覆你對舉國體制的認知。

不待見舉國體制
許多人應該知道,印度的奧運成績,就跟中國男足的成績差不多,一直很差,而且差得非常離譜:
從1900年首次參加夏季奧運會到今年這屆,印度基本沒落下,但獎牌總量只有區區35枚——你沒看錯,這獎牌數量,還比不上我們在東京奧運會這一屆贏得的獎牌數量,其中金牌10枚。
1984年以來,印度僅獲得兩枚金牌(2008、2021),曾創下連續三屆(1984、1988、1992)獎牌吃零蛋的紀錄。而這次東京奧運會,印度獲得1金2銀4銅,算是歷史最好成績了。
有媒體制作了一張表,我補充了點東京奧運成績,大家可以看下:

印度奧運成績為什麼那麼差,網上分析挺多的,大家可以自己搜來看看,我不是太想重複那些東西,沒啥意思。我接着要説的是這樣一件事:
儘管印度奧運成績差到不忍直視,但你相信嗎,一直到2008年北京奧運那會兒,都有不少知識分子主張,奧運金牌得第一的中國,應該向當時僅得一塊奧運金牌的印度“學習”。
是真的,我並沒開玩笑。看下面的截圖:



我就不放作者名字了,一方面我沒興趣攻擊個人,只是講這麼一件事,另一方面這類知識分子或學者挺多的,我截圖的只是其中的代表。
為什麼要向印度學習?原因,從截圖裏大家應該也能看出來,其實就是因為許多人覺得,人家的金牌乃“民間的成功”,而咱們的金牌用舉國體制得來的。
從這事也能看出,舉國體制是真的非常不受某些知識分子待見,靠這機制好像就算贏了也是“勝之不武”。
雖然聽起來很荒唐,儘管中國奧運成績遙遙領先,儘管連印度人自己都羞於提本國的奧運成績,我們卻還要賤嗖嗖“向印度學習”,你説怪不怪?
其實這都不算啥,因為所謂舉國體制,一直就這“待遇”,應該説大家都已經習慣了對它的批評、嘲諷,就算有些批評已經近乎扭曲到了反常識的地步。
我印象最深的對舉國體制的批評,是2004年雅典奧運會那會兒,各大網絡論壇被一篇叫《奧運金牌的陷阱》的文章刷屏了,最後連最權威的國家級媒體也跟進報道了這事。
這篇刷屏文章現在網上還有,裏面説,中國獲得一枚金牌的成本過高,一塊奧運金牌的成本差不多需要7億元,還説中國人對金牌過分“崇拜”,其實不值得,沒必要。


最有意思的是,這篇文章還做了一個類比,大家讀一讀感受下:
“現在奧運金牌已經變成一個汲取國家金錢財富的陷阱,它讓我們陷得越來越深而又難於自拔。我們應該回想一下40年前軍事強國夢的教訓。40年後的今天我們明白了一個道理:原子彈是我們需要的,但它不是我們的全部,我們不能為它付出太多。然而在40年前的當時,如果有人提議‘我們不要為造原子彈付出太多’,會有幾個人能聽得進去呢?”
後來正規媒體跟進報道後,已經澄清了這篇刷屏文章中所謂“一塊金牌7億”的説法是一低級謬誤,至於上面這個類比更是扯淡,但是,就算正規媒體不同意該文部分觀點,可也跟着批了下舉國體制,比如説它的運行成本高、預算不透明、效率低等等。
總之,舉國體制真的不受待見,乃至有的人覺得,我們寧願跟印度一樣一屆奧運會得一塊金牌也不要靠舉國體制“打腫臉充胖子”。
可是如果印度人知道我們有這樣奇怪的想法,估計他們會一臉黑人問號。因為在印度國內,他們對本國奧運成績比誰都蕉綠,媒體上經常充斥着“失望”、“垃圾”、“恥辱”等字眼,就跟我們國內嘲諷男足差不多,印象最深的是里約奧運期間,一家媒體起一大標題:“每隔四年,世界就聯合起來羞辱印度一次。”

英國也搞舉國體制
不過先跟大家説下,我今天不是來為舉國體制辯護的。而且估計大家也注意到了,現在國內批評舉國體制的也比較少了。
一是我們的奧運成績這麼多年始終保持着很好的狀態,而我們的國力蒸蒸日上,跟這成績也是相匹配的;二是這些年我們也做了許多的改革,現在國內的體育運營模式,不再是完全的蘇式舉國體制,而是加入了不少市場元素,因此平息了不少人的怨氣和自卑感;當然最重要的是,中國越來越富裕,花在奧運或體育方面的錢,已經看起來越來越能接受了。
所以舉國體制也不需要我辯護了。其實我今天更想“重新定義”下舉國體制。
按過去一般的定義,舉國體制源自已經解體的前蘇聯,源自美蘇爭霸或冷戰,簡單來説,就是政府直接撥款,選拔培養有天賦的運動員參加競技體育比賽。和這種體制相對應的是市場體制,即通過商業手段選拔和培養運動員,經費來自市場運作。
就目前來説,一般認為,前者的典型代表是中國,後者的典型代表是美國。但其實呢,現在國際上許多國家都不怎麼“典型”,都是“混合型”的,就是政府撥款+市場運作,只是兩者的比例和功能可能不太一樣。
比如,現在中國的競技體育管理模式,就不完全是政府主導,所以其實也不“典型”——那是刻板印象、老黃曆了。
像現在國內的籃球、足球,都有職業聯賽,而且得到的商業贊助也是各大體育項目中最豐富的。再比如前些年網球領域實驗的“單飛”模式,催生了李娜、鄭潔、彭帥、晏紫等非常優秀且個人商業價值極高的運動員。(網球現在有點後續乏力)這些都不是完全由政府出資、主導的。
再比如,很多人可能不知道,老牌的資本主義國家英國,自1996年亞特蘭大奧運會僅獲得1枚金牌的慘淡“印式成績”後,痛定思痛,決定加大政府投資(里約奧運投入了5.43億英鎊),成立了專門政府機構UK Sport進行管理。
換句話説,現在英國的競技體育管理模仿,也是所謂的舉國體制。而且效果驚人。2016年裏約奧運會,英國奧運成績甚至衝到了第二,超越了中國。今年的東京奧運會,英國也取得了不錯的成績,排名第四:


當然我並不是説,老牌資本主義國家英國採用了舉國體制,就能“重新定義”舉國體制了,但我覺得這事挺有意思,它至少能破除掉一些意識形態偏見。
其實無論舉國體制還是市場體制,都是一種資源調配的手段而已,本來就不天然姓社或姓資,一般來説,結合本國國情,兩者配合起來用,效果最佳。
而且,兩者之所以對立,注意是對立,其實源自冷戰,源自美蘇爭霸那段歷史。而舉國體制之所以會被認為劣於市場體制,讓我們的知識分子感到自卑,我説句誅心的話吧,其實也是因為蘇聯在那場冷戰中失敗了,所謂成王敗寇嘛——蘇聯敗了,因此它搞的一切,包括舉國體制,也就會被認為相對低劣、需要丟棄。
不過説到這,就有個問題了,既然英國都搞舉國體制了,且非常有效,那奧運成績長期差得羞於見人的印度,為什麼不搞呢?
順着這個問題,我們接着來“重新定義”舉國體制。

“尬”味印度
要回答印度為什麼不搞舉國體制,那就要首先弄明白印度這個國家的特點。
簡單來説,印度是一個非常“尬”的國家。
我們知道,1947年印度獨立後,制定了號稱“世界最長的憲法”(1970年修改過),其中開宗明義第一句話就是“我們印度人民已莊嚴決定,將印度建成為主權的社會主義的非宗教性的民主共和國”。

也就是説,依據憲法,印度是一社會主義國家。而且上世紀50年代,國大黨的尼赫魯還實施過國有化改造,而且一直到上世界80年代,印度才推行私有化改革,而且一直到本世紀,印度都還是以公有制經濟為主體的。
但印度始終不承認共產國際的領導,所以在過去的社會主義陣營內,大家都僅僅把它視為“泛社會主義國家”,直到中蘇交惡,印蘇趁機結盟,它才被視為社會主義國家。
儘管如此,印度始終就不是由共產黨執政的國家(該黨在印度的影響力極小),而且它一直實行聯邦制,中央政府很難掌控各地方聯邦,而且國大黨一黨統治的壟斷局面被打破後,現在的印度是多黨林立這樣一個政治生態。
所以印度到底是一種什麼性質的國家,其實現在也有點不好説。那這種尷尬和曖昧,會造成什麼後果呢?直接説吧,這種尷尬和曖昧的局面,處理得好,能取兩種制度之長,可一旦處理不好,就會同時沾染上兩種制度的劣勢。
不説它的經濟和種姓制度因此受到什麼影響了,單説競技體育和奧運成績,肯定是受到了非常大的壞影響。簡單來説,就是現在的印度競技體育,既沒辦法學美帝的市場體制,也沒辦法實施中國那樣的舉國體制,兩頭不靠。
接下來,我們分別説下美、中、印三國競技體育的運行模式,做個對比,大家大致就懂我説的意思了。
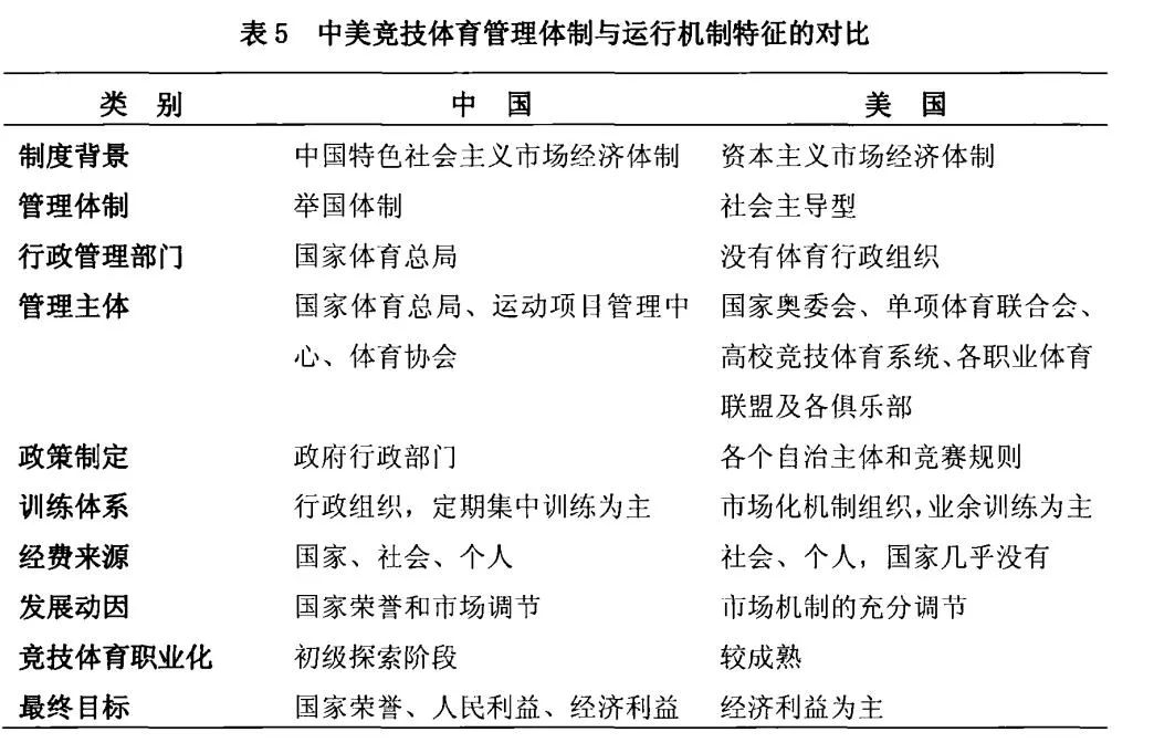
我們都知道,美帝競技體育的市場化運作是世界上最成熟的,而且可能也是世界上獨一份。這套成熟的架構,主要由四個獨立且相互制約的非政府組織構成:美國奧委會、美國單項體育聯合會、美國職業體育聯盟、美國大學生聯合會。聯邦政府中不設專門的體育管理機構。
這幾個非政府組織,通過個人捐贈、比賽售票、媒體轉播、廣告商贊助獲得充分收入,進而組織比賽、培養運動員,促進體育事業發展。而且他們的收入和支出都是公開的,接受公眾監督,以美國奧委會為例,它的收入構成如下:

(圖片來自《中美競技體育管理體制與運行機制的比較研究》)
而中國的競技體育管理模式,跟美國很不一樣,由政府主導。行政管理架構主要包括以下幾個部分:
決策層,即國家體育總局;管理層,主要由各運動項目管理中心和各個單項運動協會組成;執行層,包括管理層下屬的業務處室、運動隊、各個省市相關部門以及從局到科相應的對口體育管理部門。
整個競技體育的訓練和競賽,從國家體育行政部門,到國家隊,然後到省市行政部門、省市體工隊,再到運動學校或科系、體校,是個有機系統,分工明確,井然有序。
但整套體系主要由國家財政支撐,但也不是一成不變的,近些年一直在調整和改革,所以經費來源也開始多元化了。
比如我們上面説到的中國女子網球職業化探索,運動員只需交納收入的8%-12%,就可享受教練、獎金、參賽自主。再比如2010年,我國還出台了《關於加快體育產業化的指導意見》,提供各種税費優惠、融資支持政策,支持和規範職業體育。
中美兩國兩套不同的競技體育運行模式,單從奧運成績來看,應該説兩者都是非常有效的。但也有各自的短處,中國這套機制的弊端,過去説太多了,這兒不贅述了,美帝的市場體制當然也有短處,比如許多缺乏觀賞性的項目,很難獲得觀眾,而沒觀眾,就很難獲得票房和贊助,自然就會比較弱。

(圖片來自《中美競技體育管理體制與運行機制的比較研究》)
跟美國類似,印度的競技體育也由非政府組織參與管理,比如印度奧委會、各單項體育協會,政府也不干預,不過後者或多或少受制於前者,兩者之間並非完全獨立。
除此外,印度政府內部也設立了具體體育管理機構,監督單項運動協會,維護政府利益,叫印度體育運動管理委員會。還有一個政府組織,叫印度青年與體育司,它一般和印度體育管理委員會配合,負責監督運動訓練、體育選才、競賽活動、體育領導人選舉。
其中,印度體育運動管理委員會設有六大中心,下設於不同地區,負責管理相關地區的體育選材計劃、地區運動會計劃、體育寄宿學校和全國教練員管理計劃。這些中心的收入,主要通過幫助邦政府或中央政府完成相關計劃來獲取。
所以印度競技體育的管理架構,大致是這樣:印度體育運動管理委員會、印度青年與體育司(政府組織)、印度奧委會以及下轄各單項運動協會(非政府組織)。
具體怎麼運轉呢?
根據印度國家體育政策,印度中央和地方政府要向全國各單項運動協會提供財政幫助,而印度中央和地方政府無權干涉單項協會具體管理和運轉,他們完全獨立,包括領導者的換屆選舉。另外印度體育運動管理委員會,還要向各單項運動協會提供辦公用房和其他設施。
所以你看,印度整個競技體育管理模式比較複雜,既有政府組織,也有非政府組織,那些所謂的非政府組織,雖然看起來獨立,可財政又全靠政府撥款,沒動力自主創收,而政府雖然負責給錢,可具體的管理機構又沒法統攝全局,甚至都沒權力介入管理。
總之,一股濃濃的“尬”味。
那麼,印度政府給體育事業的撥款又有多少呢?我看到的數據是這樣的:
比如2004年,印度政府通過的預算案中,體育撥款只有0.38億盧比,僅佔整個教育撥款的3%;2007-2008年印度財政預算案中,教育經費撥款達2867億盧比,可體育撥款僅為49億盧比。
2008-2009年,體育撥款預算終於增加到了110億盧比,但教育經費預算高達3440億盧比,依然不成比例。近年來,印度的教育預算一般佔整個年度預算的4%左右,而其中體育一般只佔其中的0.1%。不是一般的吝嗇。
為什麼會如此吝嗇呢?除了印度體育機構跟其他部門,以及黨派鬥爭外,最重要的原因當然是窮啦。印度政府要實施的各類科技、軍事計劃太多,而“非必要”的體育則經常是被犧牲的那個。
除了政府撥款外,其實印度的單項運動協會,也會通過向企業拉贊助、個人資助或售賣門票等市場化運作獲得收入,但這又遇到一個這樣的問題:
在印度,體育分三六九等,板球無疑是最高階的那個。這玩意一年拿了印度體育贊助的9成。有一項數據説,2019年印度全部體育贊助增長了17%,首次超過900億盧比(12億美元),但主要來自板球聯賽,大概佔了7,762千萬盧比(10.5億美元)。
所以有人説:“板球扼殺了印度的所有體育項目”。即便是曾經給印度帶來8塊奧運金牌的曲棍球也命運不佳。
從電視轉播數據也能看出這點。2008年賓德拉獲得金牌那會,印度觀看奧運會轉播的人數從180萬飆升到300萬(非常低的收視率),可同一時間,卻有240萬人觀看了一場印度和斯里蘭卡之間的板球對抗賽。
所謂市場偏好,導致市場畸形,這也是沒辦法的事。
另外大家要知道,所謂的市場體制,是需要強大的基礎設施作為基礎的。比如,美國人的大學生聯合會,組織各個大學打籃球比賽,賣門票賺收益,起碼的條件是參賽的各個大學都有自己的籃球館、訓練中心吧。
但印度的問題是,類似學校操場和籃球館這樣的基礎設施非常睏乏,別説中小學基本沒操場了,就連他們最好的大學也沒運動館、操場。
這些基礎設施,除了個人捐贈外,是需要政府大力投資的。所以你看,我們常説美國競技體育成熟的市場體制,完全不需要政府,依賴非政府組織通過商業行為獨立運作,但這其實是真空理想,因為沒有政府提供的基礎設施、基本的法律規章,市場不可能正常運行的。

小結
我們前面説過,無論政府撥款還是市場籌錢,都是一種資源調配或集中的方式,拋開意識形態偏見,其實並沒有高低之分,兩者也不對立,完全可以相互融合。
而且兩種體制要有效運行,都必須具備這樣幾個前提:即一個國家必須有資源,且這些資源可以大規模集中起來,然後有效地運用於奧運比賽或任何其他國家間競爭的大事情。
簡單總結下,就是無論政府撥款(所謂“舉國體制”)還是市場籌錢模式,都必須具備三個共同的要素:有資源、大規模集中資源、有效運用。
假設一個國家窮得要命,拿不出什麼資源,那無論政府或市場主體,都沒辦法運行。但僅有資源也不夠,就比如我們上面説的印度,無論從人口體量和經濟發展程度來説,資源都是夠的,可為什麼還是不行呢?很簡單,因為它缺乏“大規模集中資源”這一能力(至少在奧運比賽這事上如此),無論市場還是政府,都是失靈的,更別説“有效運用”了。
推而廣之,世界上任何國與國之間的較量,包括奧運比賽、戰爭、抗疫或科技競賽等,要想贏,都必須具備“大規模集中資源”這一能力,無論你是通過市場主體去集中,還是通過政府去集中,否則很難。
我理解的“舉國體制”不是單指政府主導大規模集中資源模式,是單指“大規模集中資源”這一能力。
我們過去對通過政府去集中資源做大事這一模式深感自卑,各種抱怨、罵罵咧咧,甚至自卑到“向印度學習”。我其實也理解。
但我想説的是,其實政府和市場從來就分不開的,就算大家羨慕的美帝最成熟的市場體制,如果沒有美國政府提供穩定且良好的基礎設施建設、保證法律法規的穩定運行,也是不可能的。
所以沒有“大規模集中資源”這一能力,是真的值得自卑,但如果僅僅是因為政府主導模式就自卑起來,我就覺得大可不必。
假設,一個國家的建設比別的國家晚,基礎也差,還老被人欺負阻撓,那政府要不要出手呢?當然出手啊。難不成,坐等別人欺負,每四年被國際社會聯合羞辱一次?世界上哪有這樣傻的國家?
本文首發於微信公眾號“血鑽故事”(ID:xuezuangushi),專注於硬派歷史故事,伴你立足中華,勇闖世界。轉載授權請聯繫“血鑽故事”公眾號。